e?
HL‘EDN LABERATHR‘H
' DEBUG
8k ISP FLASH MCU Family
C8051F330/1
Preliminary Rev. 1.1 12/03 Copyright © 2003 by Silicon Laboratories C8051F330/1-DS11
This information applies to a product under development. Its characteristics and specifications are subject to change without notice.
ANALOG PERIPHERALS
-10-Bit ADC (‘F330 only)
•Up to 200 ksps
•Up to 16 External Single-Ended or Differential Inputs
•VREF from Internal VREF, External Pin or VDD
•Internal or External Start of Conversion Source
•Built-in Temperature Sensor
-10-Bit Current Output DAC (‘F330 only)
-Comparator
•Programmable Hysteresis and Response Time
•Configurable as Interrupt or Reset Source
•Low Current (0.4 µA)
ON-CHIP DEBUG
-On-Chip Debug Circuitry Facilitates Full Speed, Non-
Intrusive In-System Debug (No Emulator Required!)
-Provides Breakpoints, Single Stepping,
Inspect/Modify Memory and Registers
-Superior Performance to Emulation Systems Using ICE-
Chips, Target Pods, and Sockets
-Low Cost, Complete Development Kit
SUPPLY VOLTAGE 2.7V TO 3.6V
-Typical Operating Current:6.4mA @ 25 MHz;
9µA @ 32 kHz
-Typical Stop Mode Current:0.1 µA
TEMPERATURE RANGE: -40°C TO +85°C
HIGH SPEED 8051 µC CORE
-Pipelined Instruction Architecture; Executes 70% of
Instructions in 1 or 2 System Clocks
-Up to 25 MIPS Throughput with 25 MHz Clock
-Expanded Interrupt Handler
MEMORY
-768 Bytes Internal Data RAM (256 + 512)
-8k Bytes FLASH; In-system programmable in 512-byte
Sectors
DIGITAL PERIPHERALS
-17 Port I/O; All 5 V tolerant with High Sink Current
-Hardware Enhanced UART, SMBus™, and Enhanced
SPI™ Serial Ports
-Four General Purpose 16-Bit Counter/Timers
-16-Bit Programmable Counter Array (PCA) with three
Capture/Compare Modules
-Real Time Clock Mode using PCA or Timer and External
Clock Source
CLOCK SOURCES
-Two Internal Oscillators:
•24.5 MHz with ±2% Accuracy Supports crystal-less UART
Operation
•80/40/20/10 kHz Low Frequency, Low Power
-External Oscillator: Crystal, RC, C, or Clock (1 or 2 Pin
Modes)
-Can Switch Between Clock Sources on-the-fly; Useful in
Power Saving Modes
20-PIN MICRO LEAD PACKAGE
ANALOG
PERIPHERALS
10-bit
200ksps
ADC
8KB
ISP FLASH 768 B SRAM
POR
DEBUG
CIRCUITRY
FLEXIBLE
INTERRUPTS
8051 CPU
(25MIPS)
TEMP
SENSOR
DIGITAL I/O
24.5 MHz PRECISION
INTERNAL OSCILLATOR
HIGH-SPEED CONTROLLER CORE
A
M
U
X
CROSSBAR
VOLTAGE
COMPARATOR
+
-
WDT
UART
SMBus
PCA
Timer 0
Timer 1
Timer 2
Timer 3
Port 0
SPI
10-bit
Current
DAC
LOW FREQUENCY INTERNAL
OSCILLATOR
Port 1
P2.0
(s)
SHIEDI UHHHIIHH
C8051F330/1
2 Rev. 1.1
Notes
(s)
SHIEDI UHHHIIHH
C8051F330/1
Rev. 1.1 3
TABLE OF CONTENTS
1. SYSTEM OVERVIEW .........................................................................................................13
1.1. CIP-51™ Microcontroller Core ......................................................................................17
1.1.1. Fully 8051 Compatible ..........................................................................................17
1.1.2. Improved Throughput ............................................................................................17
1.1.3. Additional Features................................................................................................18
1.2. On-Chip Memory ............................................................................................................19
1.3. On-Chip Debug Circuitry ................................................................................................20
1.4. Programmable Digital I/O and Crossbar .........................................................................21
1.5. Serial Ports.......................................................................................................................21
1.6. Programmable Counter Array .........................................................................................22
1.7. 10-Bit Analog to Digital Converter.................................................................................23
1.8. Comparators ....................................................................................................................24
1.9. 10-bit Current Output DAC.............................................................................................25
2. ABSOLUTE MAXIMUM RATINGS..................................................................................26
3. GLOBAL DC ELECTRICAL CHARACTERISTICS ......................................................27
4. PINOUT AND PACKAGE DEFINITIONS........................................................................28
5. 10-BIT ADC (ADC0, C8051F330 ONLY) ...........................................................................35
5.1. Analog Multiplexer .........................................................................................................36
5.2. Temperature Sensor.........................................................................................................37
5.3. Modes of Operation.........................................................................................................38
5.3.1. Starting a Conversion.............................................................................................38
5.3.2. Tracking Modes .....................................................................................................39
5.3.3. Settling Time Requirements ..................................................................................40
5.4. Programmable Window Detector ....................................................................................46
5.4.1. Window Detector In Single-Ended Mode .............................................................48
5.4.2. Window Detector In Differential Mode.................................................................49
6. 10-BIT CURRENT MODE DAC (IDA0, C8051F330 ONLY) ..........................................51
6.1. IDA0 Output Scheduling.................................................................................................51
6.1.1. Update Output On-Demand ...................................................................................51
6.1.2. Update Output Based on Timer Overflow.............................................................52
6.1.3. Update Output Based on CNVSTR Edge ..............................................................52
6.2. IDAC Output Mapping....................................................................................................52
7. VOLTAGE REFERENCE (C8051F330 ONLY) ................................................................57
8. COMPARATOR0 ................................................................................................................59
9. CIP-51 MICROCONTROLLER .........................................................................................67
9.1. INSTRUCTION SET ......................................................................................................69
9.1.1. Instruction and CPU Timing..................................................................................69
9.1.2. MOVX Instruction and Program Memory.............................................................69
9.2. MEMORY ORGANIZATION........................................................................................73
9.2.1. Program Memory...................................................................................................73
9.2.2. Data Memory .........................................................................................................74
9.2.3. General Purpose Registers .....................................................................................74
9.2.4. Bit Addressable Locations .....................................................................................74
(s)
SHIEDI UHHHIIHH
C8051F330/1
4 Rev. 1.1
9.2.5. Stack ...................................................................................................................74
9.2.6. Special Function Registers.....................................................................................75
9.2.7. Register Descriptions.............................................................................................78
9.3. Interrupt Handler .............................................................................................................81
9.3.1. MCU Interrupt Sources and Vectors .....................................................................81
9.3.2. External Interrupts .................................................................................................82
9.3.3. Interrupt Priorities..................................................................................................82
9.3.4. Interrupt Latency....................................................................................................82
9.3.5. Interrupt Register Descriptions..............................................................................84
9.4. Power Management Modes .............................................................................................89
9.4.1. Idle Mode...............................................................................................................89
9.4.2. Stop Mode..............................................................................................................89
10. RESET SOURCES ................................................................................................................91
10.1.Power-On Reset...............................................................................................................92
10.2.Power-Fail Reset / VDD Monitor....................................................................................93
10.3.External Reset..................................................................................................................94
10.4.Missing Clock Detector Reset .........................................................................................94
10.5.Comparator0 Reset ..........................................................................................................94
10.6.PCA Watchdog Timer Reset ...........................................................................................94
10.7.FLASH Error Reset .........................................................................................................94
10.8.Software Reset.................................................................................................................94
11. FLASH MEMORY ................................................................................................................97
11.1.Programming The FLASH Memory ...............................................................................97
11.1.1. FLASH Lock and Key Functions ..........................................................................97
11.1.2. FLASH Erase Procedure........................................................................................97
11.1.3. FLASH Write Procedure .......................................................................................98
11.2.Non-volatile Data Storage ...............................................................................................99
11.3.Security Options ..............................................................................................................99
12. EXTERNAL RAM...............................................................................................................103
13. OSCILLATORS...................................................................................................................105
13.1.Programmable Internal High-Frequency (H-F) Oscillator ............................................105
13.1.1. Programming the Internal H-F Oscillator on C8051F310/1 Devices ..................106
13.2.Programmable Internal Low-Frequency (L-F) Oscillator .............................................108
13.2.1. Calibrating the Internal L-F Oscillator ................................................................108
13.3.External Oscillator Drive Circuit...................................................................................109
13.3.1. External Crystal Example ....................................................................................111
13.3.2. External RC Example ..........................................................................................111
13.3.3. External Capacitor Example ................................................................................111
13.4.System Clock Selection.................................................................................................111
14. PORT INPUT/OUTPUT ...................................................................................................113
14.1.Priority Crossbar Decoder .............................................................................................115
14.2.Port I/O Initialization.....................................................................................................117
14.3.General Purpose Port I/O...............................................................................................120
15. SMBUS..................................................................................................................................127
15.1.Supporting Documents ..................................................................................................128
(s)
SHIEDI UHHHIIHH
C8051F330/1
Rev. 1.1 5
15.2.SMBus Configuration....................................................................................................128
15.3.SMBus Operation ..........................................................................................................129
15.3.1. Arbitration............................................................................................................129
15.3.2. Clock Low Extension...........................................................................................130
15.3.3. SCL Low Timeout ...............................................................................................130
15.3.4. SCL High (SMBus Free) Timeout.......................................................................130
15.4.Using the SMBus...........................................................................................................131
15.4.1. SMBus Configuration Register............................................................................132
15.4.2. SMB0CN Control Register..................................................................................135
15.4.3. Data Register........................................................................................................138
15.5.SMBus Transfer Modes.................................................................................................139
15.5.1. Master Transmitter Mode ....................................................................................139
15.5.2. Master Receiver Mode.........................................................................................140
15.5.3. Slave Receiver Mode ...........................................................................................141
15.5.4. Slave Transmitter Mode.......................................................................................142
15.6.SMBus Status Decoding................................................................................................143
16. UART0 ..................................................................................................................................145
16.1.Enhanced Baud Rate Generation...................................................................................146
16.2.Operational Modes ........................................................................................................147
16.2.1. 8-Bit UART .........................................................................................................147
16.2.2. 9-Bit UART .........................................................................................................148
16.3.Multiprocessor Communications...................................................................................149
17. ENHANCED SERIAL PERIPHERAL INTERFACE (SPI0) .........................................155
17.1.Signal Descriptions........................................................................................................156
17.1.1. Master Out, Slave In (MOSI) ..............................................................................156
17.1.2. Master In, Slave Out (MISO) ..............................................................................156
17.1.3. Serial Clock (SCK) ..............................................................................................156
17.1.4. Slave Select (NSS)...............................................................................................156
17.2.SPI0 Master Mode Operation........................................................................................157
17.3.SPI0 Slave Mode Operation ..........................................................................................159
17.4.SPI0 Interrupt Sources...................................................................................................159
17.5.Serial Clock Timing ......................................................................................................160
17.6.SPI Special Function Registers .....................................................................................162
18. TIMERS ...............................................................................................................................169
18.1.Timer 0 and Timer 1......................................................................................................169
18.1.1. Mode 0: 13-bit Counter/Timer.............................................................................169
18.1.2. Mode 1: 16-bit Counter/Timer.............................................................................170
18.1.3. Mode 2: 8-bit Counter/Timer with Auto-Reload.................................................171
18.1.4. Mode 3: Two 8-bit Counter/Timers (Timer 0 Only) ...........................................172
18.2.Timer 2 .......................................................................................................................177
18.2.1. 16-bit Timer with Auto-Reload ...........................................................................177
18.2.2. 8-bit Timers with Auto-Reload............................................................................178
18.3.Timer 3 .......................................................................................................................181
18.3.1. 16-bit Timer with Auto-Reload ...........................................................................181
18.3.2. 8-bit Timers with Auto-Reload............................................................................182
(s)
SHIEDI UHHHIIHH
C8051F330/1
6 Rev. 1.1
19. PROGRAMMABLE COUNTER ARRAY .......................................................................185
19.1.PCA Counter/Timer.......................................................................................................186
19.2.Capture/Compare Modules............................................................................................187
19.2.1. Edge-triggered Capture Mode .............................................................................188
19.2.2. Software Timer (Compare) Mode........................................................................189
19.2.3. High Speed Output Mode ....................................................................................190
19.2.4. Frequency Output Mode ......................................................................................191
19.2.5. 8-Bit Pulse Width Modulator Mode ....................................................................192
19.2.6. 16-Bit Pulse Width Modulator Mode ..................................................................193
19.3.Watchdog Timer Mode..................................................................................................194
19.3.1. Watchdog Timer Operation .................................................................................194
19.3.2. Watchdog Timer Usage .......................................................................................195
19.4.Register Descriptions for PCA ......................................................................................196
20. C2 INTERFACE ..................................................................................................................201
20.1.C2 Interface Registers ...................................................................................................201
20.2.C2 Pin Sharing...............................................................................................................203
(s)
SHIEDI UHHHIIHH
C8051F330/1
Rev. 1.1 7
LIST OF FIGURES AND TABLES
1. SYSTEM OVERVIEW
Table 1.1. Product Selection Guide......................................................................................14
Figure 1.1. C8051F330 Block Diagram.................................................................................15
Figure 1.2. C8051F331 Block Diagram.................................................................................16
Figure 1.3. Comparison of Peak MCU Execution Speeds.....................................................17
Figure 1.4. On-Chip Clock and Reset....................................................................................18
Figure 1.5. On-Board Memory Map ......................................................................................19
Figure 1.6. Development/In-System Debug Diagram ...........................................................20
Figure 1.7. Digital Crossbar Diagram....................................................................................21
Figure 1.8. PCA Block Diagram............................................................................................22
Figure 1.9. PCA Block Diagram............................................................................................22
Figure 1.10. 10-Bit ADC Block Diagram................................................................................23
Figure 1.11. Comparator0 Block Diagram ..............................................................................24
Figure 1.12. IDA0 Functional Block Diagram ........................................................................25
2. ABSOLUTE MAXIMUM RATINGS
Table 2.1. Absolute Maximum Ratings*..............................................................................26
3. GLOBAL DC ELECTRICAL CHARACTERISTICS
Table 3.1. Global DC Electrical Characteristics...................................................................27
4. PINOUT AND PACKAGE DEFINITIONS
Table 4.1. Pin Definitions for the C8051F330/1 ..................................................................28
Figure 4.1. MLP-20 Pinout Diagram (Top View) .................................................................30
Figure 4.2. MLP-20 Package Drawing ..................................................................................31
Table 4.2. MLP-20 Package Dimensions .............................................................................31
Figure 4.3. Typical MLP-20 Solder Mask.............................................................................32
Figure 4.4. Typical MLP-20 Landing Diagram .....................................................................33
5. 10-BIT ADC (ADC0, C8051F330 ONLY)
Figure 5.1. ADC0 Functional Block Diagram.......................................................................35
Figure 5.2. Typical Temperature Sensor Transfer Function..................................................37
Figure 5.3. 10-Bit ADC Track and Conversion Example Timing.........................................39
Figure 5.4. ADC0 Equivalent Input Circuits .........................................................................40
Figure 5.5. AMX0P: AMUX0 Positive Channel Select Register..........................................41
Figure 5.6. AMX0N: AMUX0 Negative Channel Select Register........................................42
Figure 5.7. ADC0CF: ADC0 Configuration Register ...........................................................43
Figure 5.8. ADC0H: ADC0 Data Word MSB Register.........................................................43
Figure 5.9. ADC0L: ADC0 Data Word LSB Register ..........................................................44
Figure 5.10. ADC0CN: ADC0 Control Register.....................................................................45
Figure 5.11. ADC0GTH: ADC0 Greater-Than Data High Byte Register...............................46
Figure 5.12. ADC0GTL: ADC0 Greater-Than Data Low Byte Register................................46
Figure 5.13. ADC0LTH: ADC0 Less-Than Data High Byte Register....................................47
Figure 5.14. ADC0LTL: ADC0 Less-Than Data Low Byte Register .....................................47
Figure 5.15. ADC Window Compare Example: Right-Justified Single-Ended Data..............48
Figure 5.16. ADC Window Compare Example: Left-Justified Single-Ended Data................48
Figure 5.17. ADC Window Compare Example: Right-Justified Differential Data.................49
(s)
SHIEDI UHHHIIHH
C8051F330/1
8 Rev. 1.1
Figure 5.18. ADC Window Compare Example: Left-Justified Differential Data ...................49
Table 5.1. ADC0 Electrical Characteristics..........................................................................50
6. 10-BIT CURRENT MODE DAC (IDA0, C8051F330 ONLY)
Figure 6.1. IDA0 Functional Block Diagram ........................................................................51
Figure 6.2. IDA0 Data Word Mapping..................................................................................52
Figure 6.3. IDA0CN: IDA0 Control Register........................................................................53
Figure 6.4. IDA0H: IDA0 Data Word MSB Register ...........................................................53
Figure 6.5. IDA0L: IDA0 Data Word LSB Register.............................................................54
Table 6.1. IDAC Electrical Characteristics ..........................................................................55
7. VOLTAGE REFERENCE (C8051F330 ONLY)
Figure 7.1. Voltage Reference Functional Block Diagram....................................................57
Figure 7.2. REF0CN: Reference Control Register ................................................................58
Table 7.1. Voltage Reference Electrical Characteristics ......................................................58
8. COMPARATOR0
Figure 8.1. Comparator0 Functional Block Diagram ............................................................59
Figure 8.2. Comparator Hysteresis Plot.................................................................................60
Figure 8.3. CPT0CN: Comparator0 Control Register ...........................................................62
Figure 8.4. CPT0MX: Comparator0 MUX Selection Register..............................................63
Figure 8.5. CPT0MD: Comparator0 Mode Selection Register..............................................64
Table 8.1. Comparator Electrical Characteristics.................................................................65
9. CIP-51 MICROCONTROLLER
Figure 9.1. CIP-51 Block Diagram ........................................................................................67
Table 9.1. CIP-51 Instruction Set Summary.........................................................................69
Figure 9.2. Memory Map .......................................................................................................73
Table 9.2. Special Function Register (SFR) Memory Map..................................................75
Table 9.3. Special Function Registers ..................................................................................75
Figure 9.3. DPL: Data Pointer Low Byte ..............................................................................78
Figure 9.4. DPH: Data Pointer High Byte .............................................................................78
Figure 9.5. SP: Stack Pointer .................................................................................................79
Figure 9.6. PSW: Program Status Word ................................................................................79
Figure 9.7. ACC: Accumulator..............................................................................................80
Figure 9.8. B: B Register .......................................................................................................80
Table 9.4. Interrupt Summary...............................................................................................83
Figure 9.9. IE: Interrupt Enable .............................................................................................84
Figure 9.10. IP: Interrupt Priority ............................................................................................85
Figure 9.11. EIE1: Extended Interrupt Enable 1 .....................................................................86
Figure 9.12. EIP1: Extended Interrupt Priority 1.....................................................................87
Figure 9.13. IT01CF: INT0/INT1 Configuration Register ......................................................88
Figure 9.14. PCON: Power Control Register ..........................................................................90
10. RESET SOURCES
Figure 10.1. Reset Sources ......................................................................................................91
Figure 10.2. Power-On and VDD Monitor Reset Timing .......................................................92
Figure 10.3. VDM0CN: VDD Monitor Control ......................................................................93
Figure 10.4. RSTSRC: Reset Source Register.........................................................................95
Table 10.1. Reset Electrical Characteristics ...........................................................................96
(s)
SHIEDI UHHHIIHH
C8051F330/1
Rev. 1.1 9
11. FLASH MEMORY
Table 11.1. FLASH Electrical Characteristics .......................................................................98
Figure 11.1. FLASH Program Memory Map ........................................................................100
Figure 11.2. PSCTL: Program Store R/W Control................................................................100
Figure 11.3. FLKEY: FLASH Lock and Key Register .........................................................101
Figure 11.4. FLSCL: FLASH Scale Register ........................................................................101
12. EXTERNAL RAM
Figure 12.1. EMI0CN: External Memory Interface Control .................................................103
13. OSCILLATORS
Figure 13.1. Oscillator Diagram ............................................................................................105
Figure 13.2. OSCICL: Internal H-F Oscillator Calibration Register.....................................107
Figure 13.3. OSCICN: Internal H-F Oscillator Control Register ..........................................107
Figure 13.4. OSCLCN: Internal L-F Oscillator Control Register .........................................108
Figure 13.5. OSCXCN: External Oscillator Control Register...............................................110
Figure 13.6. CLKSEL: Clock Select Register .......................................................................112
Table 13.1. Internal Oscillator Electrical Characteristics.....................................................112
14. PORT INPUT/OUTPUT
Figure 14.1. Port I/O Functional Block Diagram ..................................................................113
Figure 14.2. Port I/O Cell Block Diagram.............................................................................114
Figure 14.3. Crossbar Priority Decoder with No Pins Skipped .............................................115
Figure 14.4. Crossbar Priority Decoder with Crystal Pins Skipped ......................................116
Figure 14.5. XBR0: Port I/O Crossbar Register 0 .................................................................118
Figure 14.6. XBR1: Port I/O Crossbar Register 1 .................................................................119
Figure 14.7. P0: Port0 Register..............................................................................................121
Figure 14.8. P0MDIN: Port0 Input Mode Register ...............................................................121
Figure 14.9. P0MDOUT: Port0 Output Mode Register.........................................................122
Figure 14.10. P0SKIP: Port0 Skip Register...........................................................................122
Figure 14.11. P1: Port1 Register............................................................................................123
Figure 14.12. P1MDIN: Port1 Input Mode Register .............................................................123
Figure 14.13. P1MDOUT: Port1 Output Mode Register.......................................................124
Figure 14.14. P1SKIP: Port1 Skip Register...........................................................................124
Figure 14.15. P2: Port2 Register............................................................................................125
Figure 14.16. P2MDOUT: Port2 Output Mode Register.......................................................125
Table 14.1. Port I/O DC Electrical Characteristics ..............................................................126
15. SMBUS
Figure 15.1. SMBus Block Diagram .....................................................................................127
Figure 15.2. Typical SMBus Configuration ..........................................................................128
Figure 15.3. SMBus Transaction ...........................................................................................129
Table 15.1. SMBus Clock Source Selection.........................................................................132
Figure 15.4. Typical SMBus SCL Generation.......................................................................133
Table 15.2. Minimum SDA Setup and Hold Times .............................................................133
Figure 15.5. SMB0CF: SMBus Clock/Configuration Register .............................................134
Figure 15.6. SMB0CN: SMBus Control Register .................................................................136
Table 15.3. Sources for Hardware Changes to SMB0CN ....................................................137
Figure 15.7. SMB0DAT: SMBus Data Register ...................................................................138
(s)
SHIEDI UHHHIIHH
C8051F330/1
10 Rev. 1.1
Figure 15.8. Typical Master Transmitter Sequence...............................................................139
Figure 15.9. Typical Master Receiver Sequence ...................................................................140
Figure 15.10. Typical Slave Receiver Sequence ...................................................................141
Figure 15.11. Typical Slave Transmitter Sequence...............................................................142
Table 15.4. SMBus Status Decoding....................................................................................143
16. UART0
Figure 16.1. UART0 Block Diagram.....................................................................................145
Figure 16.2. UART0 Baud Rate Logic ..................................................................................146
Figure 16.3. UART Interconnect Diagram ............................................................................147
Figure 16.4. 8-Bit UART Timing Diagram ...........................................................................147
Figure 16.5. 9-Bit UART Timing Diagram ...........................................................................148
Figure 16.6. UART Multi-Processor Mode Interconnect Diagram .......................................149
Figure 16.7. SCON0: Serial Port 0 Control Register.............................................................150
Figure 16.8. SBUF0: Serial (UART0) Port Data Buffer Register .........................................151
Table 16.1. Timer Settings for Standard Baud Rates Using The Internal Oscillator ...........152
Table 16.2. Timer Settings for Standard Baud Rates Using an External Oscillator.............152
Table 16.3. Timer Settings for Standard Baud Rates Using an External Oscillator.............153
Table 16.4. Timer Settings for Standard Baud Rates Using an External Oscillator.............153
Table 16.5. Timer Settings for Standard Baud Rates Using an External Oscillator.............154
Table 16.6. Timer Settings for Standard Baud Rates Using an External Oscillator.............154
17. ENHANCED SERIAL PERIPHERAL INTERFACE (SPI0)
Figure 17.1. SPI Block Diagram............................................................................................155
Figure 17.2. Multiple-Master Mode Connection Diagram ....................................................158
Figure 17.3. 3-Wire Single Master and 3-Wire Single Slave Mode Connection Diagram ...158
Figure 17.4. 4-Wire Single Master Mode and 4-Wire Slave Mode Connection Diagram ....158
Figure 17.5. Master Mode Data/Clock Timing......................................................................160
Figure 17.6. Slave Mode Data/Clock Timing (CKPHA = 0) ................................................161
Figure 17.7. Slave Mode Data/Clock Timing (CKPHA = 1) ................................................161
Figure 17.8. SPI0CFG: SPI0 Configuration Register............................................................162
Figure 17.9. SPI0CN: SPI0 Control Register ........................................................................163
Figure 17.10. SPI0CKR: SPI0 Clock Rate Register..............................................................164
Figure 17.11. SPI0DAT: SPI0 Data Register ........................................................................165
Figure 17.12. SPI Master Timing (CKPHA = 0)...................................................................166
Figure 17.13. SPI Master Timing (CKPHA = 1)...................................................................166
Figure 17.14. SPI Slave Timing (CKPHA = 0) .....................................................................167
Figure 17.15. SPI Slave Timing (CKPHA = 1) .....................................................................167
Table 17.1. SPI Slave Timing Parameters............................................................................168
18. TIMERS
Figure 18.1. T0 Mode 0 Block Diagram................................................................................170
Figure 18.2. T0 Mode 2 Block Diagram................................................................................171
Figure 18.3. T0 Mode 3 Block Diagram................................................................................172
Figure 18.4. TCON: Timer Control Register.........................................................................173
Figure 18.5. TMOD: Timer Mode Register...........................................................................174
Figure 18.6. CKCON: Clock Control Register......................................................................175
Figure 18.7. TL0: Timer 0 Low Byte ....................................................................................176
(s)
SHIEDI UHHHIIHH
C8051F330/1
Rev. 1.1 11
Figure 18.8. TL1: Timer 1 Low Byte ....................................................................................176
Figure 18.9. TH0: Timer 0 High Byte ...................................................................................176
Figure 18.10. TH1: Timer 1 High Byte .................................................................................176
Figure 18.11. Timer 2 16-Bit Mode Block Diagram .............................................................177
Figure 18.12. Timer 2 8-Bit Mode Block Diagram ...............................................................178
Figure 18.13. TMR2CN: Timer 2 Control Register ..............................................................179
Figure 18.14. TMR2RLL: Timer 2 Reload Register Low Byte ............................................180
Figure 18.15. TMR2RLH: Timer 2 Reload Register High Byte ...........................................180
Figure 18.16. TMR2L: Timer 2 Low Byte ............................................................................180
Figure 18.17. TMR2H Timer 2 High Byte ............................................................................180
Figure 18.18. Timer 3 16-Bit Mode Block Diagram .............................................................181
Figure 18.19. Timer 3 8-Bit Mode Block Diagram ...............................................................182
Figure 18.20. TMR3CN: Timer 3 Control Register ..............................................................183
Figure 18.21. TMR3RLL: Timer 3 Reload Register Low Byte ............................................184
Figure 18.22. TMR3RLH: Timer 3 Reload Register High Byte ...........................................184
Figure 18.23. TMR3L: Timer 3 Low Byte ............................................................................184
Figure 18.24. TMR3H Timer 3 High Byte ............................................................................184
19. PROGRAMMABLE COUNTER ARRAY
Figure 19.1. PCA Block Diagram..........................................................................................185
Figure 19.2. PCA Counter/Timer Block Diagram.................................................................186
Table 19.1. PCA Timebase Input Options............................................................................186
Figure 19.3. PCA Interrupt Block Diagram...........................................................................187
Table 19.2. PCA0CPM Register Settings for PCA Capture/Compare Modules..................187
Figure 19.4. PCA Capture Mode Diagram ............................................................................188
Figure 19.5. PCA Software Timer Mode Diagram................................................................189
Figure 19.6. PCA High Speed Output Mode Diagram ..........................................................190
Figure 19.7. PCA Frequency Output Mode...........................................................................191
Figure 19.8. PCA 8-Bit PWM Mode Diagram ......................................................................192
Figure 19.9. PCA 16-Bit PWM Mode ...................................................................................193
Figure 19.10. PCA Module 2 with Watchdog Timer Enabled ..............................................194
Table 19.3. Watchdog Timer Timeout Intervals† ................................................................195
Figure 19.11. PCA0CN: PCA Control Register ....................................................................196
Figure 19.12. PCA0MD: PCA Mode Register ......................................................................197
Figure 19.13. PCA0CPMn: PCA Capture/Compare Mode Registers ...................................198
Figure 19.14. PCA0L: PCA Counter/Timer Low Byte .........................................................199
Figure 19.15. PCA0H: PCA Counter/Timer High Byte ........................................................199
Figure 19.16. PCA0CPLn: PCA Capture Module Low Byte ................................................200
Figure 19.17. PCA0CPHn: PCA Capture Module High Byte...............................................200
20. C2 INTERFACE
Figure 20.1. C2ADD: C2 Address Register ..........................................................................201
Figure 20.2. DEVICEID: C2 Device ID Register .................................................................201
Figure 20.3. REVID: C2 Revision ID Register .....................................................................202
Figure 20.4. FPCTL: C2 FLASH Programming Control Register ........................................202
Figure 20.5. FPDAT: C2 FLASH Programming Data Register ............................................202
Figure 20.6. Typical C2 Pin Sharing .....................................................................................203
(s)
SHIEDI UHHHIIHH
C8051F330/1
12 Rev. 1.1
Notes
(s)
SHIEDI UHHHIIHH
C8051F330/1
Rev. 1.1 13
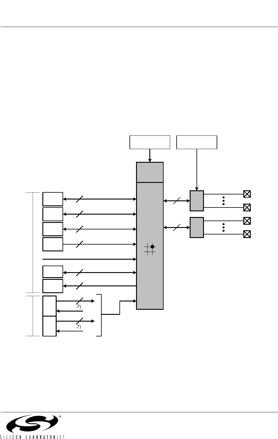
1. SYSTEM OVERVIEW
C8051F330/1 devices are fully integrated mixed-signal System-on-a-Chip MCUs. Highlighted features are listed
below. Refer to Table 1.1 for specific product feature selection.
• High-speed pipelined 8051-compatible microcontroller core (up to 25 MIPS)
• In-system, full-speed, non-intrusive debug interface (on-chip)
• True 10-bit 200 ksps 16-channel single-ended/differential ADC with analog multiplexer
• 10-bit Current Output DAC
• Precision programmable 25 MHz internal oscillator
• 8k bytes of on-chip FLASH memory
• 768 bytes of on-chip RAM
•SMBus/I
2C, Enhanced UART, and Enhanced SPI serial interfaces implemented in hardware
• Four general-purpose 16-bit timers
• Programmable Counter/Timer Array (PCA) with three capture/compare modules and Watchdog Timer function
• On-chip Power-On Reset, VDD Monitor, and Temperature Sensor
• On-chip Voltage Comparator
• 17 Port I/O (5V tolerant)
With on-chip Power-On Reset, VDD monitor, Watchdog Timer, and clock oscillator, the C8051F330/1 devices are
truly stand-alone System-on-a-Chip solutions. The FLASH memory can be reprogrammed even in-circuit, providing
non-volatile data storage, and also allowing field upgrades of the 8051 firmware. User software has complete control
of all peripherals, and may individually shut down any or all peripherals for power savings.
The on-chip Silicon Labs 2-Wire (C2) Development Interface allows non-intrusive (uses no on-chip resources), full
speed, in-circuit debugging using the production MCU installed in the final application. This debug logic supports
inspection and modification of memory and registers, setting breakpoints, single stepping, run and halt commands.
All analog and digital peripherals are fully functional while debugging using C2. The two C2 interface pins can be
shared with user functions, allowing in-system debugging without occupying package pins.
Each device is specified for 2.7 V-to-3.6 V operation over the industrial temperature range (-45°C to +85°C). The
Port I/O and /RST pins are tolerant of input signals up to 5 V. The C8051F330/1 are available in a 20-pin MLP pack-
age as shown in Figure 1.1 and Figure 1.2, respectively.
(s)
SHIEDI UHHHIIHH
C8051F330/1
14 Rev. 1.1
Table 1.1. Product Selection Guide
MIPS (Peak)
FLASH Memory
RAM
Calibrated Internal 24.5 MHz Oscillator
Internal 80 kHz Oscillator
SMBus/I2C
Enhanced SPI
UART
Timers (16-bit)
Programmable Counter Array
Digital Port I/Os
10-bit 200ksps ADC
10-bit Current Output DAC
Internal Voltage Reference
Temperature Sensor
Analog Comparator
Package
C8051F330 25 8k 768
33333
4
3
17
33333
MLP-20
C8051F331 25 8k 768
33333
4
3
17 - - - -
3
MLP-20
S LUfiLHUHHHl‘
C8051F330/1
Rev. 1.1 15
Port 0
Latch
UART
8kbyte
FLASH
256 byte
SRAM
POR
SFR Bus
8
0
5
1
C
o
r
e
Timer 0,
1, 2, 3
3-Chnl
PCA/
WDT
10-bit
100ksps
ADC
A
M
U
X
AIN0-AIN15
P
0
D
r
v
VDD
X
B
A
R
Reset
XTAL1
XTAL2
External
Oscillator
Circuit
System Clock
24.5MHz (2%)
Internal
Oscillator
Analog/Digital
Power
Debug HW
VREF
SMBus
C2D
C2D
CP0
+
-
Temp
P0.0/VREF
P0.1/IDA0
P0.2/XTAL1
P0.3/XTAL2
P0.4/TX
P0.5/RX
P0.6/CNVST
P0.7
VDD
GND
/RST/C2CK
Brown-
Out P
1
D
r
v
P1.0
P1.1
P1.2
P1.3
P1.4
P1.5
P1.6
P1.7
SPI
Port 1
Latch
512 byte
XRAM
P2.0/C2D
Port 2
Latch
VREF
80 kHz
Internal
Oscillator
10-bit
DAC
Figure 1.1. C8051F330 Block Diagram
($9
8 LUfiLHUHHHl‘
C8051F330/1
16 Rev. 1.1
Port 0
Latch
UART
8kbyte
FLASH
256 byte
SRAM
POR
SFR Bus
8
0
5
1
C
o
r
e
Timer 0,
1, 2, 3
3-Chnl
PCA/
WDT
P
0
D
r
v
X
B
A
R
Reset
XTAL1
XTAL2
External
Oscillator
Circuit
System Clock
24.5MHz (2%)
Internal
Oscillator
Analog/Digital
Power
Debug HW SMBus
C2D
C2D
CP0
+
-
P0.0
P0.1
P0.2/XTAL1
P0.3/XTAL2
P0.4/TX
P0.5/RX
P0.6
P0.7
VDD
GND
/RST/C2CK
Brown-
Out P
1
D
r
v
P1.0
P1.1
P1.2
P1.3
P1.4
P1.5
P1.6
P1.7
SPI
Port 1
Latch
512 byte
XRAM
P2.0/C2D
Port 2
Latch
80 kHz
Internal
Oscillator
Figure 1.2. C8051F331 Block Diagram
(s)
SHIEDI UHHHIIHH
C8051F330/1
Rev. 1.1 17
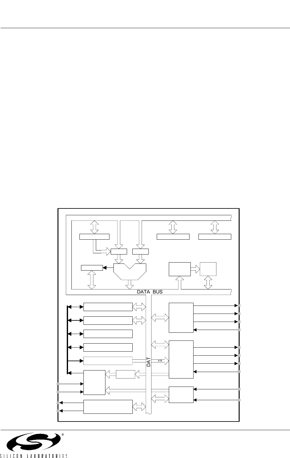
1.1. CIP-51™ Microcontroller Core
1.1.1. Fully 8051 Compatible
The C8051F330/1 family utilizes Silicon Labs' proprietary CIP-51 microcontroller core. The CIP-51 is fully compat-
ible with the MCS-51™ instruction set; standard 803x/805x assemblers and compilers can be used to develop soft-
ware. The CIP-51 core offers all the peripherals included with a standard 8052, including four 16-bit counter/timers,
a full-duplex UART with extended baud rate configuration, an enhanced SPI port, 768 bytes of internal RAM,
128 byte Special Function Register (SFR) address space, and 17 I/O pins.
1.1.2. Improved Throughput
The CIP-51 employs a pipelined architecture that greatly increases its instruction throughput over the standard 8051
architecture. In a standard 8051, all instructions except for MUL and DIV take 12 or 24 system clock cycles to exe-
cute with a maximum system clock of 12-to-24 MHz. By contrast, the CIP-51 core executes 70% of its instructions in
one or two system clock cycles, with only four instructions taking more than four system clock cycles.
The CIP-51 has a total of 109 instructions. The table below shows the total number of instructions that require each
execution time.
With the CIP-51's maximum system clock at 25 MHz, it has a peak throughput of 25 MIPS. Figure 1.3 shows a com-
parison of peak throughputs for various 8-bit microcontroller cores with their maximum system clocks.
Clocks to Execute 1 2 2/3 33/4 44/5 5 8
Number of Instructions 26 50 5 14 7 3 1 2 1
5
10
15
20
ADuC812
8051
(16MHz clk)
Philips
80C51
(33MHz clk)
Microchip
PIC17C75x
(33MHz clk)
Silicon Labs
CIP-51
(25MHz clk)
MIPS
25
Figure 1.3. Comparison of Peak MCU Execution Speeds
(s)
SHIEDI UHHHIIHH
C8051F330/1
18 Rev. 1.1
1.1.3. Additional Features
The C8051F330/1 SoC family includes several key enhancements to the CIP-51 core and peripherals to improve per-
formance and ease of use in end applications.
The extended interrupt handler provides 14 interrupt sources into the CIP-51 (as opposed to 7 for the standard 8051),
allowing numerous analog and digital peripherals to interrupt the controller. An interrupt driven system requires less
intervention by the MCU, giving it more effective throughput. The extra interrupt sources are very useful when build-
ing multi-tasking, real-time systems.
Eight reset sources are available: power-on reset circuitry (POR), an on-chip VDD monitor (forces reset when power
supply voltage drops below VRST as given in Table 10.1 on page 96), a Watchdog Timer, a Missing Clock Detector, a
voltage level detection from Comparator0, a forced software reset, an external reset pin, and an illegal FLASH access
protection circuit. Each reset source except for the POR, Reset Input Pin, or FLASH error may be disabled by the user
in software. The WDT may be permanently enabled in software after a power-on reset during MCU initialization.
The internal oscillator factory calibrated to 24.5 MHz ±2%. This internal oscillator period may be user programmed
in ~0.5% increments. An additional low-frequency oscillator is also available which facilitates low-power operation.
An external oscillator drive circuit is included, allowing an external crystal, ceramic resonator, capacitor, RC, or
CMOS clock source to generate the system clock. If desired, the system clock source may be switched on-the-fly
between both internal and external oscillator circuits. An external oscillator can also be extremely useful in low
power applications, allowing the MCU to run from a slow (power saving) source, while periodically switching to the
fast (up to 25 MHz) internal oscillator as needed.
PCA
WDT
Missing
Clock
Detector
(one-
shot) (Software Reset)
System Reset
Reset
Funnel
Px.x
Px.x
EN
SWRSF
Internal
Oscillator
System
Clock
CIP-51
Microcontroller
Core
Extended Interrupt
Handler
Clock Select
EN
WDT
Enable
MCD
Enable
XTAL1
XTAL2
External
Oscillator
Drive
Errant
FLASH
Operation
/RST
(wired-OR)
Power On
Reset
'0'
+
-
Comparator 0
C0RSEF
VDD
+
-
Supply
Monitor
Enable
Low
Frequency
Oscillator
Figure 1.4. On-Chip Clock and Reset
(s)
SHIEDI UHHHIIHH
C8051F330/1
Rev. 1.1 19
1.2. On-Chip Memory
The CIP-51 has a standard 8051 program and data address configuration. It includes 256 bytes of data RAM, with the
upper 128 bytes dual-mapped. Indirect addressing accesses the upper 128 bytes of general purpose RAM, and direct
addressing accesses the 128 byte SFR address space. The lower 128 bytes of RAM are accessible via direct and indi-
rect addressing. The first 32 bytes are addressable as four banks of general purpose registers, and the next 16 bytes
can be byte addressable or bit addressable.
Program memory consists of 8k bytes of FLASH. This memory may be reprogrammed in-system in 512 byte sectors,
and requires no special off-chip programming voltage. See Figure 1.5 for the MCU system memory map.
PROGRAM/DATA MEMORY
(FLASH)
(Direct and Indirect
Addressing)
0x00
0x7F
Upper 128 RAM
(Indirect Addressing
Only)
0x80
0xFF Special Function
Register's
(Direct Addressing Only)
DATA MEMORY (RAM)
General Purpose
Registers
0x1F
0x20
0x2F Bit Addressable
Lower 128 RAM
(Direct and Indirect
Addressing)
0x30
INTERNAL DATA ADDRESS SPACE
EXTERNAL DATA ADDRESS SPACE
XRAM - 512 Bytes
(accessable using MOVX
instruction)
0x0000
0x01FF
Same 512 bytes as from
0x0000 to 0x01FF, wrapped
on 512-byte boundaries
0x0200
0xFFFF
8K FLASH
(In-System
Programmable in 512
Byte Sectors)
0x0000
RESERVED
0x1E00
0x1DFF
0x1FFF
Figure 1.5. On-Board Memory Map
SHIEDI UHHHIIHH
C8051F330/1
20 Rev. 1.1
1.3. On-Chip Debug Circuitry
The C8051F330/1 devices include on-chip Silicon Labs 2-Wire (C2) debug circuitry that provides non-intrusive, full
speed, in-circuit debugging of the production part installed in the end application.
Silicon Labs' debugging system supports inspection and modification of memory and registers, breakpoints, and sin-
gle stepping. No additional target RAM, program memory, timers, or communications channels are required. All the
digital and analog peripherals are functional and work correctly while debugging. All the peripherals (except for the
ADC and SMBus) are stalled when the MCU is halted, during single stepping, or at a breakpoint in order to keep
them synchronized.
The C8051F330DK development kit provides all the hardware and software necessary to develop application code
and perform in-circuit debugging with the C8051F330/1 MCUs. The kit includes software with a developer's studio
and debugger, an integrated 8051 assembler, and an RS-232 to C2 serial adapter. It also has a target application board
with the associated MCU installed and prototyping area, plus the RS-232 and C2 cables, and wall-mount power sup-
ply. The Development Kit requires a Windows 95/98/NT/ME/2000 computer with one available RS-232 serial port.
As shown in Figure 1.6, the PC is connected via RS-232 to the Serial Adapter. A six-inch ribbon cable connects the
Serial Adapter to the user's application board, picking up the two C2 pins and VDD and GND. The Serial Adapter
takes its power from the application board. For applications where there is not sufficient power available from the tar-
get board, the provided power supply can be connected directly to the Serial Adapter.
The Silicon Labs IDE interface is a vastly superior developing and debugging configuration, compared to standard
MCU emulators that use on-board "ICE Chips" and require the MCU in the application board to be socketed. Silicon
Labs' debug paradigm increases ease of use and preserves the performance of the precision analog peripherals.
TARGET PCB
RS-232
Serial
Adapter
VDD GND
C2 (x2), VDD, GND
WINDOWS 95/98/NT/ME/2000
Silicon Labs Integrated
Development Environment
C8051F330
Figure 1.6. Development/In-System Debug Diagram
S LUfiLHUHHHl‘
C8051F330/1
Rev. 1.1 21
1.4. Programmable Digital I/O and Crossbar
C8051F330/1 devices include 17 I/O pins (two byte-wide Ports and one 1-bit-wide Port). The C8051F330/1 Ports
behave like typical 8051 Ports with a few enhancements. Each Port pin may be configured as an analog input or a dig-
ital I/O pin. Pins selected as digital I/Os may additionally be configured for push-pull or open-drain output. The
“weak pull-ups” that are fixed on typical 8051 devices may be globally disabled, providing power savings capabili-
ties.
The Digital Crossbar allows mapping of internal digital system resources to Port I/O pins (See Figure 1.7). On-chip
counter/timers, serial buses, HW interrupts, comparator output, and other digital signals in the controller can be con-
figured to appear on the Port I/O pins specified in the Crossbar Control registers. This allows the user to select the
exact mix of general purpose Port I/O and digital resources needed for the particular application.
1.5. Serial Ports
The C8051F330/1 Family includes an SMBus/I2C interface, a full-duplex UART with enhanced baud rate configura-
tion, and an Enhanced SPI interface. Each of the serial buses is fully implemented in hardware and makes extensive
use of the CIP-51's interrupts, thus requiring very little CPU intervention.
XBR0, XBR1,
PnSKIP Registers
Digital
Crossbar
Priority
Decoder
2P0
I/O
Cells
P0.0
P0.7
8
PnMDOUT,
PnMDIN Registers
UART
(Internal Digital Signals)
Highest
Priority
Lowest
Priority
SYSCLK
2
SMBus
T0, T1 2
4
PCA
4
SPI
CP0
Outputs
2
P1
I/O
Cells
P1.0
P1.7
8
(Port Latches)
P0 (P0.0-P0.7)
(P1.0-P1.7)
8
8
P1
Figure 1.7. Digital Crossbar Diagram
,,,,,,,,,,,,,,,,
SHIEDI UHHHIIHH
C8051F330/1
22 Rev. 1.1
1.6. Programmable Counter Array
An on-chip Programmable Counter/Timer Array (PCA) is included in addition to the four 16-bit general purpose
counter/timers. The PCA consists of a dedicated 16-bit counter/timer time base with three programmable cap-
ture/compare modules. The PCA clock is derived from one of six sources: the system clock divided by 12, the system
clock divided by 4, Timer 0 overflows, an External Clock Input (ECI), the system clock, or the external oscillator
clock source divided by 8. The external clock source selection is useful for real-time clock functionality, where the
PCA is clocked by an external source while the internal oscillator drives the system clock.
Each capture/compare module can be configured to operate in one of six modes: Edge-Triggered Capture, Software
Timer, High Speed Output, 8- or 16-bit Pulse Width Modulator, or Frequency Output. Additionally, Capture/Compare
Module 2 offers watchdog timer (WDT) capabilities. Following a system reset, Module 2 is configured and enabled
in WDT mode. The PCA Capture/Compare Module I/O and External Clock Input may be routed to Port I/O via the
Digital Crossbar.
Figure 1.8. PCA Block Diagram
Capture/Compare
Module 1
Capture/Compare
Module 0
Capture/Compare
Module 2 / WDT
CEX1
ECI
Crossbar
CEX2
CEX0
Port I/O
16-Bit Counter/Timer
PCA
CLOCK
MUX
SYSCLK/12
SYSCLK/4
Timer 0 Overflow
ECI
SYSCLK
External Clock/8
woo |—_I—I
‘ADCD HADCO \
(s)
SHIEDI UHHHIIHH
C8051F330/1
Rev. 1.1 23
1.7. 10-Bit Analog to Digital Converter
The C8051F330/1 devices include an on-chip 10-bit SAR ADC with a 16-channel differential input multiplexer. With
a maximum throughput of 200 ksps, the ADC offers true 10-bit linearity with an INL and DNL of ±1LSB. The ADC
system includes a configurable analog multiplexer that selects both positive and negative ADC inputs. Ports0-1 are
available as an ADC inputs; additionally, the on-chip Temperature Sensor output and the power supply voltage
(VDD) are available as ADC inputs. User firmware may shut down the ADC to save power.
Conversions can be started in six ways: a software command, an overflow of Timer 0, 1, 2, or 3, or an external con-
vert start signal. This flexibility allows the start of conversion to be triggered by software events, a periodic signal
(timer overflows), or external HW signals. Conversion completions are indicated by a status bit and an interrupt (if
enabled). The resulting 10-bit data word is latched into the ADC data SFRs upon completion of a conversion.
Window compare registers for the ADC data can be configured to interrupt the controller when ADC data is either
within or outside of a specified range. The ADC can monitor a key voltage continuously in background mode, but not
interrupt the controller unless the converted data is within/outside the specified range.
Figure 1.9. 10-Bit ADC Block Diagram
ADC0CF
AD0LJST
AD0SC0
AD0SC1
AD0SC2
AD0SC3
AD0SC4
10-Bit
SAR
ADC
REF
SYSCLK
ADC0H
32
ADC0CN
AD0CM0
AD0CM1
AD0CM2
AD0WINT
AD0BUSY
AD0INT
AD0TM
AD0EN
Timer 0 Overflow
Timer 2 Overflow
Timer 1 Overflow
Start
Conversion
000 AD0BUSY (W)
VDD
ADC0LTH
18-to-1
AMUX
AD0WINT
Temp
Sensor
18-to-1
AMUX
VDD
P0.0
P0.7
001
010
011
100 CNVSTR Input
Window
Compare
Logic
P1.0
P1.7
GND
P0.0
P0.7
P1.0
P1.7
101 Timer 3 Overflow
ADC0LTL
ADC0GTH ADC0GTL
ADC0L
AMX0P
AMX0P4
AMX0P3
AMX0P2
AMX0P1
AMX0P0
AMX0N
AMX0N4
AMX0N3
AMX0N2
AMX0N1
AMX0N0
(+)
(-)
VREF
(s)
SHIEDI UHHHIIHH
C8051F330/1
24 Rev. 1.1
1.8. Comparators
C8051F330/1 devices include an on-chip voltage comparator that is enabled/disabled and configured via user soft-
ware. Port I/O pins may be configured as comparator inputs via a selection mux. Two comparator outputs may be
routed to a Port pin if desired: a latched output and/or an unlatched (asynchronous) output. Comparator response time
is programmable, allowing the user to select between high-speed and low-power modes. Positive and negative hyster-
esis are also configurable.
Comparator interrupts may be generated on rising, falling, or both edges. When in IDLE mode, these interrupts may
be used as a “wake-up” source. Comparator0 may also be configured as a reset source. Figure 1.10 shows the
Comparator0 block diagram.
Figure 1.10. Comparator0 Block Diagram
VDD
CPT0CN
Reset
Decision
Tree
+
-
Crossbar
Q
Q
SET
CLR
D
Q
Q
SET
CLR
D
(SYNCHRONIZER)
GND
CP0 +
P0.0
P0.2
P0.4
P0.6
CP0 -
P0.1
P0.3
P0.5
P0.7
CP0EN
CP0OUT
CP0RIF
CP0FIF
CP0HYP1
CP0HYP0
CP0HYN1
CP0HYN0
CPT0MX
CMX0N3
CMX0N2
CMX0N1
CMX0N0
CMX0P3
CMX0P2
CMX0P1
CMX0P0
CPT0MD
CP0RIE
CP0FIE
CP0MD1
CP0MD0
CP0
CP0A
P1.0
P1.2
P1.4
P1.6
P1.1
P1.3
P1.5
P1.7
CP0
Interrupt
0
1
0
1
CP0RIF
CP0FIF
0
1
CP0EN
0
1
EA
(s)
SHIEDI UHHHIIHH
C8051F330/1
Rev. 1.1 25
1.9. 10-bit Current Output DAC
The C8051F330 device includes a 10-bit current-mode Digital-to-Analog Converter (IDA0). The maximum current
output of the IDA0 can be adjusted for three different current settings; 0.5 mA, 1 mA, and 2 mA. IDA0 features a
flexible output update mechanism which allows for seamless full-scale changes and supports jitter-free updates for
waveform generation. Three update modes are provided, allowing IDA0 output updates on a write to IDA0H, on a
Timer overflow, or on an external pin edge.
IDA0
10 IDA0
IDA0CN
IDA0EN
IDA0CM2
IDA0CM1
IDA0CM0
IDA0OMD1
IDA0OMD0
IDA0HIDA0L
Latch
8
2
IDA0H
Timer 0
Timer 1
Timer 2
Timer 3
CNVSTR
Figure 1.11. IDA0 Functional Block Diagram
(s)
SHIEDI UHHHIIHH
C8051F330/1
26 Rev. 1.1
2. ABSOLUTE MAXIMUM RATINGS
Tab le 2.1. Absolute Maximum Ratings*
PARAMETER CONDITIONS MIN TYP MAX UNITS
Ambient temperature under bias -55 125 °C
Storage Temperature -65 150 °C
Voltage on any Port I/O Pin or /RST with respect
to GND
-0.3 5.8 V
Voltage on VDD with respect to GND -0.3 4.2 V
Maximum Total current through VDD or GND 500 mA
Maximum output current sunk by /RST or any
Port pin
100 mA
*Note: stresses above those listed under “Absolute Maximum Ratings” may cause permanent damage to the device.
This is a stress rating only and functional operation of the devices at those or any other conditions above those indi-
cated in the operation listings of this specification is not implied. Exposure to maximum rating conditions for
extended periods may affect device reliability.
(s)
SHIEDI UHHHIIHH
C8051F330/1
Rev. 1.1 27
3. GLOBAL DC ELECTRICAL CHARACTERISTICS
Tab le 3.1. Global DC Electrical Characteristics
-40°C TO +85°C, 25 MHZ SYSTEM CLOCK UNLESS OTHERWISE SPECIFIED.
PARAMETER CONDITIONS MIN TYP MAX UNITS
Digital Supply Voltage VRST†3.0 3.6 V
Digital Supply Current with
CPU active
VDD=2.7V, Clock=25MHz
VDD=2.7V, Clock=1MHz
VDD=2.7V, Clock = 80kHz
VDD=2.7V, Clock=32kHz
6.4
0.36
20
9
mA
mA
µA
µA
Digital Supply Current with
CPU inactive (not accessing
FLASH)
VDD=2.7V, Clock=25MHz
VDD=2.7V, Clock=1MHz
VDD=2.7V, Clock = 80kHz
VDD=2.7V, Clock=32kHz
3.2
180
14.5
7.5
mA
µA
µA
µA
Digital Supply Current (shut-
down)
Oscillator not running,
VDD Monitor Disabled
< 0.1 µA
Digital Supply RAM Data
Retention Voltage
1.5 V
SYSCLK (System Clock)†† 0 25 MHz
TSYSH (SYSCLK High Time) 18 ns
TSYSL (SYSCLK Low Time) 18 ns
Specified Operating Tempera-
ture Range
-40 +85 °C
†Given in Table 10.1 on page 96
††SYSCLK must be at least 32 kHz to enable debugging.
(5”
HM L HUHHEH‘
C8051F330/1
28 Rev. 1.1
4. PINOUT AND PACKAGE DEFINITIONS
Table 4.1. Pin Definitions for the C8051F330/1
Name Pin
Numbers Type Description
VDD 3Power Supply Voltage.
GND 2Ground.
/RST/
C2CK
4D I/O
D I/O
Device Reset. Open-drain output of internal POR or VDD moni-
tor. An external source can initiate a system reset by driving this
pin low for at least 10 µs.
Clock signal for the C2 Debug Interface.
P2.0/
C2D
5D I/O
D I/O
Port 3.0. See Section 14 for a complete description.
Bi-directional data signal for the C2 Debug Interface.
P0.0/
VREF
1D I/O or
A In
A In
Port 0.0. See Section 14 for a complete description.
External VREF input. See Section 7 for a complete description.
P0.1
IDA0
20 D I/O or
A In
AOut
Port 0.1. See Section 14 for a complete description.
IDA0 Output. See Section 6 for a complete description.
P0.2/
XTAL1
19 D I/O or
A In
A In
Port 0.2. See Section 14 for a complete description.
External Clock Input. This pin is the external oscillator return for
a crystal or resonator. See Section 13 for a complete description.
P0.3/
XTAL2
18 D I/O or
A In
A I/O or
D In
Port 0.3. See Section 14 for a complete description.
External Clock Output. For an external crystal or resonator, this
pin is the excitation driver. This pin is the external clock input for
CMOS, capacitor, or RC oscillator configurations. See Section 13
for a complete description.
P0.4 17 D I/O or
A In
Port 0.4. See Section 14 for a complete description.
P0.5 16 D I/O or
A In
Port 0.5. See Section 14 for a complete description.
LU“ HHUHHEH‘
C8051F330/1
Rev. 1.1 29
P0.6/
CNVSTR
15 D I/O or
A In
D In
Port 0.6. See Section 14 for a complete description.
ADC0 External Convert Start or IDA0 Update Source Input. See
Section 5 and Section 6 for a complete description.
P0.7 14 D I/O or
A In
Port 0.7. See Section 14 for a complete description.
P1.0 13 D I/O or
A In
Port 1.0. See Section 14 for a complete description.
P1.1 12 D I/O or
A In
Port 1.1. See Section 14 for a complete description.
P1.2 11 D I/O or
A In
Port 1.2. See Section 14 for a complete description.
P1.3 10 D I/O or
A In
Port 1.3. See Section 14 for a complete description.
P1.4 9D I/O or
A In
Port 1.4. See Section 14 for a complete description.
P1.5 8D I/O or
A In
Port 1.5. See Section 14 for a complete description.
P1.6 7D I/O or
A In
Port 1.6. See Section 14 for a complete description.
P1.7 6D I/O or
A In
Port 1.7. See Section 14 for a complete description.
Table 4.1. Pin Definitions for the C8051F330/1
Name Pin
Numbers Type Description
UHHHIIHH
SHIEDI
C8051F330/1
30 Rev. 1.1
3
4
5
1
2
8
9
10
6
7
13
12
11
15
14
18
19
20
16
17
GND
P0.0
GND
VDD
/RST/C2CK
P2.0/C2D
P1.7
P1.6
P1.5
P1.4
P1.3
P1.2
P1.1
P1.0
P0.7
P0.6
P0.5
P0.4
P0.3
P0.2
P0.1
TOP VIEW
GND
Figure 4.1. MLP-20 Pinout Diagram (Top View)
MM
MIN TYP MAX
A 0.80 0.90 [.00
Al (J 0.02 0.05
A2 (J 0.65 [.00
A3 , 0.25 ,
b 0. l 8 0.23 0.30
D , 4.00 ,
D2 2.00 2.15 2.25
E , 4.00 ,
E2 2.00 2.15 2.25
c , 0,5 ,
L 0.45 0.55 0.65
N , 20 ,
ND , 5 ,
NE , 5 ,
R 0.09 , ,
AA , 0.435 ,
BB , 0.435 ,
CC , 0.18 ,
DD , 0.18 ,
(s)
SHIEDI UHHHIIHH
C8051F330/1
Rev. 1.1 31
18
1
E
D
A2
A
A1
e
A3
E2
R
e
L
Bottom View
Side View
2
3
5
6
7
10
15
14
12
11
20
19
16
E2
2
D2
8
13
D2
2
4 x e
4 x e
DETAIL 1
DETAIL 1
AA
BB
CC
DD
b
4
917
Figure 4.2. MLP-20 Package Drawing
Table 4.2. MLP-20 Package
Dimensions
MM
MIN TYP MAX
A 0.80 0.90 1.00
A1 0 0.02 0.05
A2 0 0.65 1.00
A3 - 0.25 -
b 0.18 0.23 0.30
D - 4.00 -
D2 2.00 2.15 2.25
E - 4.00 -
E2 2.00 2.15 2.25
e-0.5-
L 0.45 0.55 0.65
N - 20 -
ND - 5 -
NE - 5 -
R0.09 - -
AA - 0.435 -
BB - 0.435 -
CC - 0.18 -
DD - 0.18 -
‘—’H 9%» i
] l l l ‘
¢ _ , __ ,
i 7 “—" 7 7
I 9;.
L
4 ,r
:4
i
I
(s)
SHIEDI UHHHIIHH
C8051F330/1
32 Rev. 1.1
Top View
e
E
D
b
L
0.50 mm
0.30 mm
0.10 mm
0.20 mm
0.85 mm
0.50 mm
0.30 mm
0.10 mm
0.20 mm
0.85 mm
E2
D2
0.35 mm
0.35 mm
0.60 mm
0.30 mm
0.20 mm
0.70 mm
0.40 mm
0.60 mm
0.20 mm
0.20 mm
0.50 mm
0.50 mm
Figure 4.3. Typical MLP-20 Solder Mask
(s)
SHIEDI UHHHIIHH
C8051F330/1
Rev. 1.1 33
Top View
E
D
b
L
0.50 mm
0.30 mm
0.10 mm
0.20 mm
0.85 mm
0.50 mm
0.30 mm
0.10 mm
0.20 mm
0.85 mm
0.35 mm
0.35 mm
E2
D2
e
Optional
GND
Connection
0.20 mm
0.20 mm
0.50 mm
0.50 mm
Figure 4.4. Typical MLP-20 Landing Diagram
(s)
SHIEDI UHHHIIHH
C8051F330/1
34 Rev. 1.1
Notes
em
men :I
‘ADCO HADCG \
(s)
SHIEDI UHHHIIHH
C8051F330/1
Rev. 1.1 35
5. 10-BIT ADC (ADC0, C8051F330 ONLY)
The ADC0 subsystem for the C8051F330 consists of two analog multiplexers (referred to collectively as AMUX0)
with 16 total input selections, and a 200 ksps, 10-bit successive-approximation-register ADC with integrated track-
and-hold and programmable window detector. The AMUX0, data conversion modes, and window detector are all
configurable under software control via the Special Function Registers shown in Figure 5.1. ADC0 operates in both
Single-ended and Differential modes, and may be configured to measure Ports0-1, the Temperature Sensor output, or
VDD with respect to Ports0-1 or GND. The ADC0 subsystem is enabled only when the AD0EN bit in the ADC0
Control register (ADC0CN) is set to logic 1. The ADC0 subsystem is in low power shutdown when this bit is logic 0.
ADC0CF
AD0LJST
AD0SC0
AD0SC1
AD0SC2
AD0SC3
AD0SC4
10-Bit
SAR
ADC
REF
SYSCLK
ADC0H
32
ADC0CN
AD0CM0
AD0CM1
AD0CM2
AD0WINT
AD0BUSY
AD0INT
AD0TM
AD0EN
Timer 0 Overflow
Timer 2 Overflow
Timer 1 Overflow
Start
Conversion
000 AD0BUSY (W)
VDD
ADC0LTH
18-to-1
AMUX
AD0WINT
Temp
Sensor
18-to-1
AMUX
VDD
P0.0
P0.7
001
010
011
100 CNVSTR Input
Window
Compare
Logic
P1.0
P1.7
GND
P0.0
P0.7
P1.0
P1.7
101 Timer 3 Overflow
ADC0LTL
ADC0GTH ADC0GTL
ADC0L
AMX0P
AMX0P4
AMX0P3
AMX0P2
AMX0P1
AMX0P0
AMX0N
AMX0N4
AMX0N3
AMX0N2
AMX0N1
AMX0N0
(+)
(-)
VREF
Figure 5.1. ADC0 Functional Block Diagram
Input Volmge Right-Jusfified ADCIJH:ADCOL Lel't-Jusfified ADCOH:ADCOL
VREF * 1023/1024 0X03FF ()XFFCU
VREF * 512/1024 0x0200 0x800!)
VREF * 256/1024 0x0100 0x400!)
U 0x0000 OXUUOU
Input Volmge Rigm-Jusfified ADCIJH:ADCOL Left-Junified ADCOH:ADCUL
VREF " 511 512 OXOIFF 0X7FCO
VREF * 256/512 0x0l00 UX4UUU
U 0x000!) UXUUUU
VVREF * 256’512 OXFF00 0XC000
, VREF UXFC00 UXXUUU
(s)
SHIEDI UHHHHHH
C8051F330/1
36 Rev. 1.1
5.1. Analog Multiplexer
AMUX0 selects the positive and negative inputs to the ADC. Any of the following may be selected as the positive
input: Ports0-1, the on-chip temperature sensor, or the positive power supply (VDD). Any of the following may be
selected as the negative input: Ports0-1, VREF, or GND. When GND is selected as the negative input, ADC0 oper-
ates in Single-ended Mode; all other times, ADC0 operates in Differential Mode. The ADC0 input channels are
selected in the AMX0P and AMX0N registers as described in Figure 5.5 and Figure 5.6.
The conversion code format differs between Single-ended and Differential modes. The registers ADC0H and ADC0L
contain the high and low bytes of the output conversion code from the ADC at the completion of each conversion.
Data can be right-justified or left-justified, depending on the setting of the AD0LJST. When in Single-ended Mode,
conversion codes are represented as 10-bit unsigned integers. Inputs are measured from ‘0’ to VREF * 1023/1024.
Example codes are shown below for both right-justified and left-justified data. Unused bits in the ADC0H and
ADC0L registers are set to ‘0’.
When in Differential Mode, conversion codes are represented as 10-bit signed 2’s complement numbers. Inputs are
measured from -VREF to VREF * 511/512. Example codes are shown below for both right-justified and left-justified
data. For right-justified data, the unused MSBs of ADC0H are a sign-extension of the data word. For left-justified
data, the unused LSBs in the ADC0L register are set to ‘0’.
Important Note About ADC0 Input Configuration: Port pins selected as ADC0 inputs should be configured as
analog inputs, and should be skipped by the Digital Crossbar. To configure a Port pin for analog input, set to ‘0’ the
corresponding bit in register PnMDIN (for n = 0,1). To force the Crossbar to skip a Port pin, set to ‘1’ the correspond-
ing bit in register PnSKIP (for n = 0,1). See Section “14. Port Input/Output” on page 113 for more Port I/O config-
uration details.
Input Voltage Right-Justified ADC0H:ADC0L
(AD0LJST = 0)
Left-Justified ADC0H:ADC0L
(AD0LJST = 1)
VREF * 1023/1024 0x03FF 0xFFC0
VREF * 512/1024 0x0200 0x8000
VREF * 256/1024 0x0100 0x4000
0 0x0000 0x0000
Input Voltage Right-Justified ADC0H:ADC0L
(AD0LJST = 0)
Left-Justified ADC0H:ADC0L
(AD0LJST = 1)
VREF * 511/512 0x01FF 0x7FC0
VREF * 256/512 0x0100 0x4000
0 0x0000 0x0000
-VREF * 256/512 0xFF00 0xC000
- VREF 0xFC00 0x8000
(s)
SHIEDI UHHHIIHH
C8051F330/1
Rev. 1.1 37
5.2. Temperature Sensor
The typical temperature sensor transfer function is shown in Figure 5.2. The output voltage (VTEMP) is the positive
ADC input when the temperature sensor is selected by bits AMX0P4-0 in register AMX0P.
Figure 5.2. Typical Temperature Sensor Transfer Function
0-50 50 100
(Celsius)
0.500
0.600
0.700
0.800
0.900
(Volts)
V
TEMP
= 2.86(TEMP
C
) + 776 mV
1.000
(s)
SHIEDI UHHHIIHH
C8051F330/1
38 Rev. 1.1
5.3. Modes of Operation
ADC0 has a maximum conversion speed of 200 ksps. The ADC0 conversion clock is a divided version of the system
clock, determined by the AD0SC bits in the ADC0CF register (system clock divided by (AD0SC + 1) for
0 ≤ AD0SC ≤ 31).
5.3.1. Starting a Conversion
A conversion can be initiated in one of six ways, depending on the programmed states of the ADC0 Start of Conver-
sion Mode bits (AD0CM2-0) in register ADC0CN. Conversions may be initiated by one of the following:
1. Writing a ‘1’ to the AD0BUSY bit of register ADC0CN
2. A Timer 0 overflow (i.e. timed continuous conversions)
3. A Timer 2 overflow
4. A Timer 1 overflow
5. A rising edge on the CNVSTR input signal (pin P0.6)
6. A Timer 3 overflow
Writing a ‘1’ to AD0BUSY provides software control of ADC0 whereby conversions are performed "on-demand".
During conversion, the AD0BUSY bit is set to logic 1 and reset to logic 0 when the conversion is complete. The fall-
ing edge of AD0BUSY triggers an interrupt (when enabled) and sets the ADC0 interrupt flag (AD0INT). Note: When
polling for ADC conversion completions, the ADC0 interrupt flag (AD0INT) should be used. Converted data is avail-
able in the ADC0 data registers, ADC0H:ADC0L, when bit AD0INT is logic 1. Note that when Timer 2 or Timer 3
overflows are used as the conversion source, Low Byte overflows are used if Timer 2/3 is in 8-bit mode; High byte
overflows are used if Timer 2/3 is in 16-bit mode. See Section “18. Timers” on page 169 for timer configuration.
Important Note About Using CNVSTR: The CNVSTR input pin also functions as Port pin P0.6. When the
CNVSTR input is used as the ADC0 conversion source, Port pin P0.6 should be skipped by the Digital Crossbar. To
configure the Crossbar to skip P0.6, set to ‘1’ Bit6 in register P0SKIP. See Section “14. Port Input/Output” on
page 113 for details on Port I/O configuration.
(s)
SHIEDI UHHHIIHH
C8051F330/1
Rev. 1.1 39
5.3.2. Tracking Modes
The AD0TM bit in register ADC0CN controls the ADC0 track-and-hold mode. In its default state, the ADC0 input is
continuously tracked, except when a conversion is in progress. When the AD0TM bit is logic 1, ADC0 operates in
low-power track-and-hold mode. In this mode, each conversion is preceded by a tracking period of 3 SAR clocks
(after the start-of-conversion signal). When the CNVSTR signal is used to initiate conversions in low-power tracking
mode, ADC0 tracks only when CNVSTR is low; conversion begins on the rising edge of CNVSTR (see Figure 5.3).
Tracking can also be disabled (shutdown) when the device is in low power standby or sleep modes. Low-power track-
and-hold mode is also useful when AMUX settings are frequently changed, due to the settling time requirements
described in Section “5.3.3. Settling Time Requirements” on page 40.
Figure 5.3. 10-Bit ADC Track and Conversion Example Timing
Write '1' to AD0BUSY,
Timer 0, Timer 2,
Timer 1, Timer 3 Overflow
(AD0CM[2:0]=000, 001,010
011, 101)
AD0TM=1 Track Convert Low Power Mode
AD0TM=0 Track or
Convert Convert Track
Low Power
or Convert
SAR Clocks
123456789101112
123456789
SAR Clocks
B. ADC0 Timing for Internal Trigger Source
123456789
CNVSTR
(AD0CM[2:0]=100)
AD0TM=1
A. ADC0 Timing for External Trigger Source
SAR Clocks
Track or Convert Convert TrackAD0TM=0
Track Convert Low Power
Mode
Low Power
or Convert
10 11
13 14
10 11

C8051F330/1
40 Rev. 1.1
5.3.3. Settling Time Requirements
When the ADC0 input configuration is changed (i.e., a different AMUX0 selection is made), a minimum tracking
time is required before an accurate conversion can be performed. This tracking time is determined by the AMUX0
resistance, the ADC0 sampling capacitance, any external source resistance, and the accuracy required for the conver-
sion. Note that in low-power tracking mode, three SAR clocks are used for tracking at the start of every conversion.
For most applications, these three SAR clocks will meet the minimum tracking time requirements.
Figure 5.4 shows the equivalent ADC0 input circuits for both Differential and Single-ended modes. Notice that the
equivalent time constant for both input circuits is the same. The required ADC0 settling time for a given settling
accuracy (SA) may be approximated by Equation 5.1. When measuring the Temperature Sensor output or VDD with
respect to GND, RTOTAL reduces to RMUX. See Table 5.1 for ADC0 minimum settling time requirements.
Where:
SA is the settling accuracy, given as a fraction of an LSB (for example, 0.25 to settle within 1/4 LSB)
t is the required settling time in seconds
RTOTAL is the sum of the AMUX0 resistance and any external source resistance.
n is the ADC resolution in bits (10).
Equation 5.1. ADC0 Settling Time Requirements
t2n
SA
-------
RTOTALCSAMPLE
×ln=
R
MUX
= 5k
RC
Input
= R
MUX
* C
SAMPLE
R
MUX
= 5k
C
SAMPLE
= 5pF
C
SAMPLE
= 5pF
MUX Select
MUX Select
Differential Mode
Px.x
Px.x
R
MUX
= 5k
C
SAMPLE
= 5pF
RC
Input
= R
MUX
* C
SAMPLE
MUX Select
Single-Ended Mode
Px.x
Figure 5.4. ADC0 Equivalent Input Circuits
AMXOP4-0 ADCO Positive Inpu!
00000 P0.0
00001 P0.1
00010 P0.Z
000] 1 P03
00100 P0.4
00101 P0.5
00110 P06
001 1 1 P07
01000 P1.0
01001 P1.1
01010 P1.Z
010] 1 P13
0] [00 P1.4
0] 101 P15
01 1 10 P1.6
01 11 1 P1.7
10000 Temp Sensor
10001 VDD
10010 , 11111 no inpm sclccmd
(59“
31111:“
11111111111111!
C8051F330/1
Rev. 1.1 41
Figure 5.5. AMX0P: AMUX0 Positive Channel Select Register
Bits7-5: UNUSED. Read = 000b; Write = don’t care.
Bits4-0: AMX0P4-0: AMUX0 Positive Input Selection
R R R R/W R/W R/W R/W R/W Reset Value
- - - AMX0P4 AMX0P3 AMX0P2 AMX0P1 AMX0P0 00011111
Bit7 Bit6 Bit5 Bit4 Bit3 Bit2 Bit1 Bit0 SFR Address:
0xBB
AMX0P4-0 ADC0 Positive Input
00000 P0.0
00001 P0.1
00010 P0.2
00011 P0.3
00100 P0.4
00101 P0.5
00110 P0.6
00111 P0.7
01000 P1.0
01001 P1.1
01010 P1.2
01011 P1.3
01100 P1.4
01101 P1.5
01110 P1.6
01111 P1.7
10000 Temp Sensor
10001 VDD
10010 - 11111 no input selected
AMXON4-0
ADCO Negafive Inpm
00000 P0.0
00001 P0.1
00010 P0.Z
00011 P03
00100 P0.4
00101 P0.5
00110 P06
0011] 1’07
01000 P1.0
01001 P1.1
01010 P1.Z
01011 P13
01100 P1.4
01101 P15
01110 P1.6
01111 P1.7
10000 VREF
10001 (END (ADC in SinglcVEndcd Mode)
10010711111
no inpm sclccmd
(59“
31111:“
11111111111111!
C8051F330/1
42 Rev. 1.1
Figure 5.6. AMX0N: AMUX0 Negative Channel Select Register
Bits7-5: UNUSED. Read = 000b; Write = don’t care.
Bits4-0: AMX0N4-0: AMUX0 Negative Input Selection.
Note that when GND is selected as the Negative Input, ADC0 operates in Single-ended mode. For all
other Negative Input selections, ADC0 operates in Differential mode.
R R R R/W R/W R/W R/W R/W Reset Value
- - - AMX0N4 AMX0N3 AMX0N2 AMX0N1 AMX0N0 00011111
Bit7 Bit6 Bit5 Bit4 Bit3 Bit2 Bit1 Bit0 SFR Address:
0xBA
AMX0N4-0 ADC0 Negative Input
00000 P0.0
00001 P0.1
00010 P0.2
00011 P0.3
00100 P0.4
00101 P0.5
00110 P0.6
00111 P0.7
01000 P1.0
01001 P1.1
01010 P1.2
01011 P1.3
01100 P1.4
01101 P1.5
01110 P1.6
01111 P1.7
10000 VREF
10001 GND (ADC in Single-Ended Mode)
10010 - 11111 no input selected
(s)
SHIEDI UHHHIIHH
C8051F330/1
Rev. 1.1 43
Figure 5.7. ADC0CF: ADC0 Configuration Register
Bits7-3: AD0SC4-0: ADC0 SAR Conversion Clock Period Bits.
SAR Conversion clock is derived from system clock by the following equation, where AD0SC refers
to the 5-bit value held in bits AD0SC4-0. SAR Conversion clock requirements are given in Table 5.1.
Bit2: AD0LJST: ADC0 Left Justify Select.
0: Data in ADC0H:ADC0L registers are right-justified.
1: Data in ADC0H:ADC0L registers are left-justified.
Bits1-0: UNUSED. Read = 00b; Write = don’t care.
R/W R/W R/W R/W R/W R/W R R Reset Value
AD0SC4 AD0SC3 AD0SC2 AD0SC1 AD0SC0 AD0LJST - - 11111000
Bit7 Bit6 Bit5 Bit4 Bit3 Bit2 Bit1 Bit0 SFR Address:
0xBC
AD0SC SYSCLK
CLKSAR
----------------------1–=
Figure 5.8. ADC0H: ADC0 Data Word MSB Register
Bits7-0: ADC0 Data Word High-Order Bits.
For AD0LJST = 0: Bits 7-2 are the sign extension of Bit1. Bits 1-0 are the upper 2 bits of the 10-bit
ADC0 Data Word.
For AD0LJST = 1: Bits 7-0 are the most-significant bits of the 10-bit ADC0 Data Word.
R/W R/W R/W R/W R/W R/W R/W R/W Reset Value
00000000
Bit7 Bit6 Bit5 Bit4 Bit3 Bit2 Bit1 Bit0 SFR Address:
0xBE
(s)
SHIEDI UHHHIIHH
C8051F330/1
44 Rev. 1.1
Figure 5.9. ADC0L: ADC0 Data Word LSB Register
Bits7-0: ADC0 Data Word Low-Order Bits.
For AD0LJST = 0: Bits 7-0 are the lower 8 bits of the 10-bit Data Word.
For AD0LJST = 1: Bits 7-6 are the lower 2 bits of the 10-bit Data Word. Bits 5-0 will always read ‘0’.
R/W R/W R/W R/W R/W R/W R/W R/W Reset Value
00000000
Bit7 Bit6 Bit5 Bit4 Bit3 Bit2 Bit1 Bit0 SFR Address:
0xBD
(s)
SHIEDI UHHHIIHH
C8051F330/1
Rev. 1.1 45
Figure 5.10. ADC0CN: ADC0 Control Register
Bit7: AD0EN: ADC0 Enable Bit.
0: ADC0 Disabled. ADC0 is in low-power shutdown.
1: ADC0 Enabled. ADC0 is active and ready for data conversions.
Bit6: AD0TM: ADC0 Track Mode Bit.
0: Normal Track Mode: When ADC0 is enabled, tracking is continuous unless a conversion is in
progress.
1: Low-power Track Mode: Tracking Defined by AD0CM2-0 bits (see below).
Bit5: AD0INT: ADC0 Conversion Complete Interrupt Flag.
0: ADC0 has not completed a data conversion since the last time AD0INT was cleared.
1: ADC0 has completed a data conversion.
Bit4: AD0BUSY: ADC0 Busy Bit.
Read:
0: ADC0 conversion is complete or a conversion is not currently in progress. AD0INT is set to
logic 1 on the falling edge of AD0BUSY.
1: ADC0 conversion is in progress.
Write:
0: No Effect.
1: Initiates ADC0 Conversion if AD0CM2-0 = 000b
Bit3: AD0WINT: ADC0 Window Compare Interrupt Flag.
0: ADC0 Window Comparison Data match has not occurred since this flag was last cleared.
1: ADC0 Window Comparison Data match has occurred.
Bits2-0: AD0CM2-0: ADC0 Start of Conversion Mode Select.
When AD0TM = 0:
000: ADC0 conversion initiated on every write of ‘1’ to AD0BUSY.
001: ADC0 conversion initiated on overflow of Timer 0.
010: ADC0 conversion initiated on overflow of Timer 2.
011: ADC0 conversion initiated on overflow of Timer 1.
100: ADC0 conversion initiated on rising edge of external CNVSTR.
101: ADC0 conversion initiated on overflow of Timer 3.
11x: Reserved.
When AD0TM = 1:
000: Tracking initiated on write of ‘1’ to AD0BUSY and lasts 3 SAR clocks, followed by conversion.
001: Tracking initiated on overflow of Timer 0 and lasts 3 SAR clocks, followed by conversion.
010: Tracking initiated on overflow of Timer 2 and lasts 3 SAR clocks, followed by conversion.
011: Tracking initiated on overflow of Timer 1 and lasts 3 SAR clocks, followed by conversion.
100: ADC0 tracks only when CNVSTR input is logic low; conversion starts on rising CNVSTR
edge.
101: Tracking initiated on overflow of Timer 3 and lasts 3 SAR clocks, followed by conversion.
11x: Reserved.
R/W R/W R/W R/W R/W R/W R/W R/W Reset Value
AD0EN AD0TM AD0INT AD0BUSY AD0WINT AD0CM2 AD0CM1 AD0CM0 00000000
Bit7 Bit6 Bit5 Bit4 Bit3 Bit2 Bit1 Bit0 SFR Address:
(bit addressable) 0xE8
(s)
SHIEDI UHHHIIHH
C8051F330/1
46 Rev. 1.1
5.4. Programmable Window Detector
The ADC Programmable Window Detector continuously compares the ADC0 output registers to user-programmed
limits, and notifies the system when a desired condition is detected. This is especially effective in an interrupt-driven
system, saving code space and CPU bandwidth while delivering faster system response times. The window detector
interrupt flag (AD0WINT in register ADC0CN) can also be used in polled mode. The ADC0 Greater-Than
(ADC0GTH, ADC0GTL) and Less-Than (ADC0LTH, ADC0LTL) registers hold the comparison values. The window
detector flag can be programmed to indicate when measured data is inside or outside of the user-programmed limits,
depending on the contents of the ADC0 Less-Than and ADC0 Greater-Than registers.
Figure 5.11. ADC0GTH: ADC0 Greater-Than Data High Byte Register
Bits7-0: High byte of ADC0 Greater-Than Data Word
R/W R/W R/W R/W R/W R/W R/W R/W Reset Value
11111111
Bit7 Bit6 Bit5 Bit4 Bit3 Bit2 Bit1 Bit0 SFR Address:
0xC4
Figure 5.12. ADC0GTL: ADC0 Greater-Than Data Low Byte Register
Bits7-0: Low byte of ADC0 Greater-Than Data Word
R/W R/W R/W R/W R/W R/W R/W R/W Reset Value
11111111
Bit7 Bit6 Bit5 Bit4 Bit3 Bit2 Bit1 Bit0 SFR Address:
0xC3
(s)
SHIEDI UHHHIIHH
C8051F330/1
Rev. 1.1 47
Figure 5.13. ADC0LTH: ADC0 Less-Than Data High Byte Register
Bits7-0: High byte of ADC0 Less-Than Data Word
R/W R/W R/W R/W R/W R/W R/W R/W Reset Value
00000000
Bit7 Bit6 Bit5 Bit4 Bit3 Bit2 Bit1 Bit0 SFR Address:
0xC6
Figure 5.14. ADC0LTL: ADC0 Less-Than Data Low Byte Register
Bits7-0: Low byte of ADC0 Less-Than Data Word
R/W R/W R/W R/W R/W R/W R/W R/W Reset Value
00000000
Bit7 Bit6 Bit5 Bit4 Bit3 Bit2 Bit1 Bit0 SFR Address:
0xC5
a w ****************** E
-}T‘ H ‘
eeeeeeeeeeeeeeeeee I%
<—( \="" ii—="" \="" -}t‘="" h="" ‘="" 1%="" shiedi="" uhhhiihh="">—(>C8051F330/1
48 Rev. 1.1
5.4.1. Window Detector In Single-Ended Mode
Figure 5.15 shows two example window comparisons for right-justified, single-ended data, with
ADC0LTH:ADC0LTL = 0x0080 (128d) and ADC0GTH:ADC0GTL = 0x0040 (64d). In single-ended mode, the input
voltage can range from ‘0’ to VREF * (1023/1024) with respect to GND, and is represented by a 10-bit unsigned inte-
ger value. In the left example, an AD0WINT interrupt will be generated if the ADC0 conversion word
(ADC0H:ADC0L) is within the range defined by ADC0GTH:ADC0GTL and ADC0LTH:ADC0LTL
(if 0x0040 < ADC0H:ADC0L < 0x0080). In the right example, and AD0WINT interrupt will be generated if the
ADC0 conversion word is outside of the range defined by the ADC0GT and ADC0LT registers
(if ADC0H:ADC0L < 0x0040 or ADC0H:ADC0L > 0x0080). Figure 5.16 shows an example using left-justified data
with the same comparison values.
0x03FF
0x0081
0x0080
0x007F
0x0041
0x0040
0x003F
0x0000
0
Input Voltage
(Px.x - GND)
VREF x (1023/1024)
VREF x (128/1024)
VREF x (64/1024)
AD0WINT=1
AD0WINT
not affected
AD0WINT
not affected
ADC0LTH:ADC0LTL
ADC0GTH:ADC0GTL
0x03FF
0x0081
0x0080
0x007F
0x0041
0x0040
0x003F
0x0000
0
Input Voltage
(Px.x - GND)
VREF x (1023/1024)
VREF x (128/1024)
VREF x (64/1024)
AD0WINT
not affected
AD0WINT=1
AD0WINT=1
ADC0H:ADC0L ADC0H:ADC0L
ADC0GTH:ADC0GTL
ADC0LTH:ADC0LTL
Figure 5.15. ADC Window Compare Example: Right-Justified Single-Ended Data
0xFFC0
0x2040
0x2000
0x1FC0
0x1040
0x1000
0x0FC0
0x0000
0
Input Voltage
(Px.x - GND)
VREF x (1023/1024)
VREF x (128/1024)
VREF x (64/1024)
AD0WINT=1
AD0WINT
not affected
AD0WINT
not affected
ADC0LTH:ADC0LTL
ADC0GTH:ADC0GTL
0xFFC0
0x2040
0x2000
0x1FC0
0x1040
0x1000
0x0FC0
0x0000
0
Input Voltage
(Px.x - GND)
VREF x (1023/1024)
VREF x (128/1024)
VREF x (64/1024)
AD0WINT
not affected
AD0WINT=1
AD0WINT=1
ADC0H:ADC0L ADC0H:ADC0L
ADC0LTH:ADC0LTL
ADC0GTH:ADC0GTL
Figure 5.16. ADC Window Compare Example: Left-Justified Single-Ended Data
: *************** i
H w EEEEEEEEEEEEEEEEEE I?
SHIEDI UHHHIIHH
C8051F330/1
Rev. 1.1 49
5.4.2. Window Detector In Differential Mode
Figure 5.17 shows two example window comparisons for right-justified, differential data, with
ADC0LTH:ADC0LTL = 0x0040 (+64d) and ADC0GTH:ADC0GTH = 0xFFFF (-1d). In differential mode, the mea-
surable voltage between the input pins is between -VREF and VREF*(511/512). Output codes are represented as 10-
bit 2’s complement signed integers. In the left example, an AD0WINT interrupt will be generated if the ADC0 con-
version word (ADC0H:ADC0L) is within the range defined by ADC0GTH:ADC0GTL and ADC0LTH:ADC0LTL
(if 0xFFFF (-1d) < ADC0H:ADC0L < 0x0040 (64d)). In the right example, an AD0WINT interrupt will be generated
if the ADC0 conversion word is outside of the range defined by the ADC0GT and ADC0LT registers
(if ADC0H:ADC0L < 0xFFFF (-1d) or ADC0H:ADC0L > 0x0040 (+64d)). Figure 5.18 shows an example using
left-justified data with the same comparison values.
0x01FF
0x0041
0x0040
0x003F
0x0000
0xFFFF
0xFFFE
0x0200
-VREF
Input Voltage
(Px.x - Px.x)
VREF x (511/512)
VREF x (64/512)
VREF x (-1/512)
0x01FF
0x0041
0x0040
0x003F
0x0000
0xFFFF
0xFFFE
0x0200
-VREF
Input Voltage
(Px.x - Px.x)
VREF x (511/512)
VREF x (64/512)
VREF x (-1/512)
AD0WINT=1
AD0WINT
not affected
AD0WINT
not affected
ADC0LTH:ADC0LTL
ADC0GTH:ADC0GTL
AD0WINT
not affected
AD0WINT=1
AD0WINT=1
ADC0H:ADC0LADC0H:ADC0L
ADC0GTH:ADC0GTL
ADC0LTH:ADC0LTL
Figure 5.17. ADC Window Compare Example: Right-Justified Differential Data
0x7FC0
0x1040
0x1000
0x0FC0
0x0000
0xFFC0
0xFF80
0x8000
-VREF
Input Voltage
(Px.x - Px.y)
VREF x (511/512)
VREF x (64/512)
VREF x (-1/512)
0x7FC0
0x1040
0x1000
0x0FC0
0x0000
0xFFC0
0xFF80
0x8000
-VREF
Input Voltage
(Px.x - Px.x)
VREF x (511/512)
VREF x (64/512)
VREF x (-1/512)
AD0WINT=1
AD0WINT
not affected
AD0WINT
not affected
ADC0LTH:ADC0LTL
ADC0GTH:ADC0GTL
AD0WINT
not affected
ADC0GTH:ADC0GTL
AD0WINT=1
AD0WINT=1
ADC0H:ADC0LADC0H:ADC0L
ADC0LTH:ADC0LTL
Figure 5.18. ADC Window Compare Example: Left-Justified Differential Data
(s)
SHIEDI UHHHIIHH
C8051F330/1
50 Rev. 1.1
Table 5.1. ADC0 Electrical Characteristics
VDD = 3.0 V, VREF = 2.40 V (REFSL=0), -40°C TO +85°C UNLESS OTHERWISE SPECIFIED
PARAMETER CONDITIONS MIN TYP MAX UNITS
DC ACCURACY
Resolution 10 bits
Integral Nonlinearity ±0.5 ±1 LSB
Differential Nonlinearity Guaranteed Monotonic ±0.5 ±1 LSB
Offset Error 0LSB
Full Scale Error -1 LSB
Offset Temperature Coefficient 10 ppm/°C
DYNAMIC PERFORMANCE (10 kHz sine-wave Single-ended input, 1 dB below Full Scale, 200 ksps)
Signal-to-Noise Plus Distortion 53 55.5 dB
Total Harmonic Distortion Up to the 5th harmonic -67 dB
Spurious-Free Dynamic Range 78 dB
CONVERSION RATE
SAR Conversion Clock 3MHz
Conversion Time in SAR Clocks 10 clocks
Track/Hold Acquisition Time 300 ns
Throughput Rate 200 ksps
ANALOG INPUTS
ADC Input Voltage Range Single Ended (AIN+ - GND)
Differential (AIN+ - AIN-)
0
-VREF
VREF
VREF
V
V
Absolute Pin Voltage with respect to
GND Single Ended or Differential 0VDD V
Input Capacitance 5 pF
TEMPERATURE SENSOR
Linearity Note 1 ±0.1 °C
Gain Note 2 2.86 mV / °C
Offset Notes 1, 2 (Temp = 0 °C) 0.776
±8.5
mV
POWER SPECIFICATIONS
Power Supply Current (VDD sup-
plied to ADC0)
Operating Mode, 200 ksps 400 900 µA
Power Supply Rejection ±0.3 mV/V
Note 1: Includes ADC offset, gain, and linearity variations.
Note 2: Represents one standard deviation from the mean.
(s)
SHIEDI UHHHIIHH
C8051F330/1
Rev. 1.1 51
6. 10-BIT CURRENT MODE DAC (IDA0, C8051F330 ONLY)
The C8051F330 device includes a 10-bit current-mode Digital-to-Analog Converter (IDAC). The maximum current
output of the IDAC can be adjusted for three different current settings; 0.5 mA, 1 mA, and 2 mA. The IDAC is
enabled or disabled with the IDA0EN bit in the IDA0 Control Register (see Figure 6.3). When IDA0EN is set to ‘0’,
the IDAC port pin (P0.1) behaves as a normal GPIO pin. When IDA0EN is set to ‘1’, the digital output drivers and
weak pull-up for the IDAC pin are automatically disabled, and the pin is connected to the IDAC output. An internal
bandgap bias generator is used to generate a reference current for the IDAC whenever it is enabled. When using the
IDAC, bit 1 in the P0SKIP register should be set to ‘1’, to force the Crossbar to skip the IDAC pin.
6.1. IDA0 Output Scheduling
IDA0 features a flexible output update mechanism which allows for seamless full-scale changes and supports jitter-
free updates for waveform generation. Three update modes are provided, allowing IDAC output updates on a write to
IDA0H, on a Timer overflow, or on an external pin edge.
6.1.1. Update Output On-Demand
In its default mode (IDA0CN.[6:4] = ‘111’) the IDA0 output is updated “on-demand” on a write to the high-byte of
the IDA0 data register (IDA0H). It is important to note that writes to IDA0L are held in this mode, and have no effect
on the IDA0 output until a write to IDA0H takes place. If writing a full 10-bit word to the IDAC data registers, the
10-bit data word is written to the low byte (IDA0L) and high byte (IDA0H) data registers. Data is latched into IDA0
after a write to the IDA0H register, so the write sequence should be IDA0L followed by IDA0H if the full 10-bit
resolution is required. The IDAC can be used in 8-bit mode by initializing IDA0L to the desired value (typically
0x00), and writing data to only IDA0H (see Section 6.2 for information on the format of the 10-bit IDAC data word
within the 16-bit SFR space).
IDA0
10 IDA0
IDA0CN
IDA0EN
IDA0CM2
IDA0CM1
IDA0CM0
IDA0OMD1
IDA0OMD0
IDA0HIDA0L
Latch
8
2
IDA0H
Timer 0
Timer 1
Timer 2
Timer 3
CNVSTR
Figure 6.1. IDA0 Functional Block Diagram
lDAlJL
1
Input Data Word
Output Currem
Output Current
Output Current
0x000 0 mA 0 mA 0 mA
0x001 1/1024x2mA 1/1024x 1 mA 1/1024x0.5 mA
0x200 512’1024x2mA 512/1024x 1 mA 512/1024x05 mA
0x3FF 1023/1024 x 2 mA 1023/1024 x 1 mA 1023/1024 x 0.5 mA
(s)
SHIEDI UHHHIIHH
C8051F330/1
52 Rev. 1.1
6.1.2. Update Output Based on Timer Overflow
Similar to the ADC operation, in which an ADC conversion can be initiated by a timer overflow independently of the
processor, the IDAC outputs can use a Timer overflow to schedule an output update event. This feature is useful in
systems where the IDAC is used to generate a waveform of a defined sampling rate by eliminating the effects of vari-
able interrupt latency and instruction execution on the timing of the IDAC output. When the IDA0CM bits
(IDA0CN.[6:4]) are set to ‘000’, ‘001’, ‘010’ or ‘011’, writes to both IDAC data registers (IDA0L and IDA0H) are
held until an associated Timer overflow event (Timer 0, Timer 1, Timer 2 or Timer 3, respectively) occurs, at which
time the IDA0H:IDA0L contents are copied to the IDAC input latches, allowing the IDAC output to change to the
new value.
6.1.3. Update Output Based on CNVSTR Edge
The IDAC output can also be configured to update on a rising edge, falling edge, or both edges of the external
CNVSTR signal. When the IDA0CM bits (IDA0CN.[6:4]) are set to ‘100’, ‘101’, or ‘110’, writes to both IDAC data
registers (IDA0L and IDA0H) are held until an edge occurs on the CNVSTR input pin. The particular setting of the
IDA0CM bits determines whether IDAC outputs are updated on rising, falling, or both edges of CNVSTR. When a
corresponding edge occurs, the IDA0H:IDA0L contents are copied to the IDAC input latches, allowing the IDAC
output to change to the new value.
6.2. IDAC Output Mapping
The IDAC data registers (IDA0H and IDA0L) are left-justified, meaning that the eight MSBs of the IDAC output
word are mapped to bits 7-0 of the IDA0H register, and the two LSBs of the IDAC output word are mapped to bits 7
and 6 of the IDA0L register. The data word mapping for the IDAC is shown in Figure 6.2.
The full-scale output current of the IDAC is selected using the IDA0OMD bits (IDA0CN[1:0]). By default, the IDAC
is set to a full-scale output current of 2 mA. The IDA0OMD bits can also be configured to provide full-scale output
currents of 1 mA or 0.5 mA, as shown in Figure 6.3.
IDA0H IDA0L
D9 D8 D7 D6 D5 D4 D3 D2 D1 D0
Input Data Word
(D9 - D0)
Output Current
IDA0OMD[1:0] = ‘1x’
Output Current
IDA0OMD[1:0] = ‘01’
Output Current
IDA0OMD[1:0] = ‘00’
0x000 0 mA 0 mA 0 mA
0x001 1/1024 x 2 mA 1/1024 x 1 mA 1/1024 x 0.5 mA
0x200 512/1024 x 2 mA 512/1024 x 1 mA 512/1024 x 0.5 mA
0x3FF 1023/1024 x 2 mA 1023/1024 x 1 mA 1023/1024 x 0.5 mA
Figure 6.2. IDA0 Data Word Mapping
(s)
SHIEDI UHHHIIHH
C8051F330/1
Rev. 1.1 53
Figure 6.3. IDA0CN: IDA0 Control Register
Bit 7: IDA0EN: IDA0 Enable.
0: IDA0 Disabled.
1: IDA0 Enabled.
Bits 6-4: IDA0CM[2:0]: IDA0 Update Source Select bits.
000: DAC output updates on Timer 0 overflow.
001: DAC output updates on Timer 1 overflow.
010: DAC output updates on Timer 2 overflow.
011: DAC output updates on Timer 3 overflow.
100: DAC output updates on rising edge of CNVSTR.
101: DAC output updates on falling edge of CNVSTR.
110: DAC output updates on any edge of CNVSTR.
111: DAC output updates on write to IDA0H.
Bits 3-2: Unused. Read = 00b. Write = don’t care.
Bits 1:0: IDA0OMD[1:0]: IDA0 Output Mode Select bits.
00: 0.5 mA full-scale output current.
01: 1.0 mA full-scale output current.
1x: 2.0 mA full-scale output current.
R/W R/W R/W R/W R R R/W R/W Reset Value
IDA0EN IDA0CM - - IDA0OMD 01110010
Bit7 Bit6 Bit5 Bit4 Bit3 Bit2 Bit1 Bit0 SFR Address:
0xB9
Figure 6.4. IDA0H: IDA0 Data Word MSB Register
Bits 7-0: IDA0 Data Word High-Order Bits.
Bits 7-0 are the most-significant bits of the 10-bit IDA0 Data Word.
R/W R/W R/W R/W R/W R/W R/W R/W Reset Value
00000000
Bit7 Bit6 Bit5 Bit4 Bit3 Bit2 Bit1 Bit0 SFR Address:
0x97
(s)
SHIEDI UHHHIIHH
C8051F330/1
54 Rev. 1.1
Figure 6.5. IDA0L: IDA0 Data Word LSB Register
Bits 7-6: IDA0 Data Word Low-Order Bits.
Lower 2 bits of the 10-bit Data Word.
Bits 5-0: UNUSED. Read = 000000b, Write = don’t care.
R/WR/WRRRRRRReset Value
- - - - - - 00000000
Bit7 Bit6 Bit5 Bit4 Bit3 Bit2 Bit1 Bit0 SFR Address:
0x96
(s)
SHIEDI UHHHIIHH
C8051F330/1
Rev. 1.1 55
.
Table 6.1. IDAC Electrical Characteristics
-40 to +85°C, VDD = 3.0 V Full-scale output current set to 2 mA unless otherwise specified.
PARAMETER CONDITIONS MIN TYP MAX UNITS
STATIC PERFORMANCE
Resolution 10 bits
Integral Nonlinearity ±0.5 LSB
Differential Nonlinearity Guaranteed Monotonic ±0.5 ±1 LSB
Output Compliance Range VDD - 1.2 V
Output Noise IOUT = TBD; RLOAD = TBD TBD pA/rtHz
Offset Error 0LSB
Gain Error 2 mA Full Scale Output Current 0LSB
Gain-Error Tempco 30 ppm/°C
VDD Power Supply Rejection
Ratio
52 dB
Output Impedance TBD kΩ
Output Capacitance TBD pF
DYNAMIC PERFORMANCE
Current Output Slew Rate TBD mA/µs
Output Settling Time to 1/2 LSB 5µs
Startup Time 5µs
Gain Variation 1 mA Full Scale Output Current
0.5 mA Full Scale Output Current
±1
±1
%
%
POWER CONSUMPTION
Power Supply Current (VDD
supplied to IDAC)
2 mA Full Scale Output Current
1 mA Full Scale Output Current
0.5 mA Full Scale Output Current
2100
1100
600
µA
µA
µA
(s)
SHIEDI UHHHIIHH
C8051F330/1
56 Rev. 1.1
Notes
Amuwm
UHHHIIHH
SHIEDI
C8051F330/1
Rev. 1.1 57
7. VOLTAGE REFERENCE (C8051F330 ONLY)
The Voltage reference MUX on C8051F330/1 devices is configurable to use an externally connected voltage refer-
ence, the internal reference voltage generator, or the VDD power supply voltage (see Figure 7.1). The REFSL bit in
the Reference Control register (REF0CN) selects the reference source. For an external source or the internal refer-
ence, REFSL should be set to ‘0’. To use VDD as the reference source, REFSL should be set to ‘1’.
The BIASE bit enables the internal voltage bias generator, which is used by the ADC, Temperature Sensor, internal
oscillators, and Current DAC. This bit is forced to logic 1 when any of the aforementioned peripherals are enabled.
The bias generator may be enabled manually by writing a ‘1’ to the BIASE bit in register REF0CN; see Figure 7.2 for
REF0CN register details. The electrical specifications for the voltage reference circuit are given in Table 7.1.
The internal voltage reference circuit consists of a 1.2 V, temperature stable bandgap voltage reference generator and
a gain-of-two output buffer amplifier. The internal voltage reference can be driven out on the VREF pin by setting the
REFBE bit in register REF0CN to a ‘1’ (see Figure 7.2). The maximum load seen by the VREF pin must be less than
200 µA to GND. When using the internal voltage reference, bypass capacitors of 0.1 µF and 4.7 µF are recommended
from the VREF pin to GND. If the internal reference is not used, the REFBE bit should be cleared to ‘0’. Electrical
specifications for the internal voltage reference are given in Table 7.1.
Important Note About the VREF Pin: Port pin P0.0 is used as the external VREF input and as an output for the
internal VREF. When using either an external voltage reference or the internal reference circuitry, P0.0 should be
configured as an analog pin, and skipped by the Digital Crossbar. To configure P0.0 as an analog pin, set to ‘0’ Bit0 in
register P0MDIN. To configure the Crossbar to skip P0.0, set Bit 0 in register P0SKIP to ‘1’. Refer to Section
“14. Port Input/Output” on page 113 for complete Port I/O configuration details. The TEMPE bit in register
REF0CN enables/disables the temperature sensor. While disabled, the temperature sensor defaults to a high imped-
ance state and any ADC0 measurements performed on the sensor result in meaningless data.
VREF
(to ADC)
To Analog Mux
VDD
VREF
R1
VDD External
Voltage
Reference
Circuit
GND
Temp Sensor
EN
Bias Generator To ADC, IDAC,
Internal Oscillators
EN
IOSCEN
0
1
REF0CN
REFSL
TEMPE
BIASE
REFBE
REFBE
Internal
Reference
EN
Figure 7.1. Voltage Reference Functional Block Diagram
(s)
SHIEDI UHHHIIHH
C8051F330/1
58 Rev. 1.1
Table 7.1. Voltage Reference Electrical Characteristics
VDD = 3.0 V; -40°C TO +85°C UNLESS OTHERWISE SPECIFIED
PARAMETER CONDITIONS MIN TYP MAX UNITS
INTERNAL REFERENCE (REFBE = 1)
Output Voltage 25°C ambient 2.38 2.44 2.50 V
VREF Short-Circuit Current 10 mA
VREF Temperature Coefficient 15 ppm/°C
Load Regulation Load = 0 to 200 µA to AGND 0.5 ppm/µA
VREF Turn-on Time 1 4.7µF tantalum, 0.1µF ceramic bypass 2ms
VREF Turn-on Time 2 0.1µF ceramic bypass 20 µs
VREF Turn-on Time 3 no bypass cap 10 µs
Power Supply Rejection 140 ppm/V
EXTERNAL REFERENCE (REFBE = 0)
Input Voltage Range 0VDD V
Input Current Sample Rate = 200 ksps; VREF = 3.0 V 12 µA
BIAS GENERATORS
ADC Bias Generator BIASE = ‘1’ 100 µA
Reference Bias Generator 40 µA
Figure 7.2. REF0CN: Reference Control Register
Bits7-4: UNUSED. Read = 0000b; Write = don’t care.
Bit3: REFSL: Voltage Reference Select.
This bit selects the source for the internal voltage reference.
0: VREF pin used as voltage reference.
1: VDD used as voltage reference.
Bit2: TEMPE: Temperature Sensor Enable Bit.
0: Internal Temperature Sensor off.
1: Internal Temperature Sensor on.
Bit1: BIASE: Internal Analog Bias Generator Enable Bit.
0: Internal Bias Generator off.
1: Internal Bias Generator on.
Bit0: REFBE: Internal Reference Buffer Enable Bit.
0: Internal Reference Buffer disabled.
1: Internal Reference Buffer enabled. Internal voltage reference driven on the VREF pin.
R R R R R/W R/W R/W R/W Reset Value
- - - - REFSL TEMPE BIASE REFBE 00000000
Bit7 Bit6 Bit5 Bit4 Bit3 Bit2 Bit1 Bit0 SFR Address:
0xD1
(s)
SHIEDI UHHHIIHH
C8051F330/1
Rev. 1.1 59
8. COMPARATOR0
C8051F330/1 devices include an on-chip programmable voltage comparator, Comparator0, shown in Figure 8.1.
The Comparator offers programmable response time and hysteresis, an analog input multiplexer, and two outputs that
are optionally available at the Port pins: a synchronous “latched” output (CP0), or an asynchronous “raw” output
(CP0A). The asynchronous CP0A signal is available even when in when the system clock is not active. This allows
the Comparator to operate and generate an output with the device in STOP mode. When assigned to a Port pin, the
Comparator output may be configured as open drain or push-pull (see Section “14.2. Port I/O Initialization” on
page 117). Comparator0 may also be used as a reset source (see Section “10.5. Comparator0 Reset” on page 94).
The Comparator0 inputs are selected in the CPT0MX register (Figure 8.4). The CMX0P1-CMX0P0 bits select the
Comparator0 positive input; the CMX0N1-CMX0N0 bits select the Comparator0 negative input. Important Note
About Comparator Inputs: The Port pins selected as comparator inputs should be configured as analog inputs in
their associated Port configuration register, and configured to be skipped by the Crossbar (for details on Port configu-
ration, see Section “14.3. General Purpose Port I/O” on page 120).
Figure 8.1. Comparator0 Functional Block Diagram
VDD
CPT0CN
Reset
Decision
Tree
+
-
Crossbar
Q
Q
SET
CLR
D
Q
Q
SET
CLR
D
(SYNCHRONIZER)
GND
CP0 +
P0.0
P0.2
P0.4
P0.6
CP0 -
P0.1
P0.3
P0.5
P0.7
CP0EN
CP0OUT
CP0RIF
CP0FIF
CP0HYP1
CP0HYP0
CP0HYN1
CP0HYN0
CPT0MX
CMX0N3
CMX0N2
CMX0N1
CMX0N0
CMX0P3
CMX0P2
CMX0P1
CMX0P0
CPT0MD
CP0RIE
CP0FIE
CP0MD1
CP0MD0
CP0
CP0A
P1.0
P1.2
P1.4
P1.6
P1.1
P1.3
P1.5
P1.7
CP0
Interrupt
0
1
0
1
CP0RIF
CP0FIF
0
1
CP0EN
0
1
EA
HL
(s)
SHIEDI
UHHHIIHH
C8051F330/1
60 Rev. 1.1
The Comparator output can be polled in software, used as an interrupt source, and/or routed to a Port pin. When
routed to a Port pin, the Comparator output is available asynchronous or synchronous to the system clock; the asyn-
chronous output is available even in STOP mode (with no system clock active). When disabled, the Comparator out-
put (if assigned to a Port I/O pin via the Crossbar) defaults to the logic low state, and its supply current falls to less
than 100 nA. See Section “14.1. Priority Crossbar Decoder” on page 115 for details on configuring Comparator
outputs via the digital Crossbar. Comparator inputs can be externally driven from -0.25 V to (VDD) + 0.25 V without
damage or upset. The complete Comparator electrical specifications are given in Table 8.1.
The Comparator response time may be configured in software via the CPT0MD register (see Figure 8.5). Selecting a
longer response time reduces the Comparator supply current. See Table 8.1 for complete timing and power consump-
tion specifications.
The Comparator hysteresis is software-programmable via its Comparator Control register CPT0CN. The user can
program both the amount of hysteresis voltage (referred to the input voltage) and the positive and negative-going
symmetry of this hysteresis around the threshold voltage.
The Comparator hysteresis is programmed using Bits3-0 in the Comparator Control Register CPT0CN (shown in
Figure 8.3). The amount of negative hysteresis voltage is determined by the settings of the CP0HYN bits. As shown
in Figure 8.2, settings of 20, 10 or 5 mV of negative hysteresis can be programmed, or negative hysteresis can be dis-
abled. In a similar way, the amount of positive hysteresis is determined by the setting the CP0HYP bits.
Comparator interrupts can be generated on both rising-edge and falling-edge output transitions. (For Interrupt enable
and priority control, see Section “8.3. Interrupt Handler” on page 58). The CP0FIF flag is set to logic 1 upon a
Positive Hysteresis Voltage
(Programmed with CP0HYP Bits)
Negative Hysteresis Voltage
(Programmed by CP0HYN Bits)
VIN-
VIN+
INPUTS
CIRCUIT CONFIGURATION
+
_
CP0+
CP0- CP0
VIN+
VIN-
OUT
V
OH
Positive Hysteresis
Disabled
Maximum
Positive Hysteresis
Negative Hysteresis
Disabled
Maximum
Negative Hysteresis
OUTPUT
V
OL
Figure 8.2. Comparator Hysteresis Plot
(s)
SHIEDI UHHHIIHH
C8051F330/1
Rev. 1.1 61
Comparator falling-edge occurrence, and the CP0RIF flag is set to logic 1 upon the Comparator rising-edge occur-
rence. Once set, these bits remain set until cleared by software. The Comparator rising-edge interrupt mask is enabled
by setting CP0RIE to a logic 1. The Comparator0 falling-edge interrupt mask is enabled by setting CP0FIE to a
logic 1.
The output state of the Comparator can be obtained at any time by reading the CP0OUT bit. The Comparator is
enabled by setting the CP0EN bit to logic 1, and is disabled by clearing this bit to logic 0.
Note that false rising edges and falling edges can be detected when the comparator is first powered on or if changes
are made to the hysteresis or response time control bits. Therefore, it is recommended that the rising-edge and falling-
edge flags be explicitly cleared to logic 0 a short time after the comparator is enabled or its mode bits have been
changed. This Power Up Time is specified in Table 8.1 on page 65.
(s)
SHIEDI UHHHIIHH
C8051F330/1
62 Rev. 1.1
Figure 8.3. CPT0CN: Comparator0 Control Register
Bit7: CP0EN: Comparator0 Enable Bit.
0: Comparator0 Disabled.
1: Comparator0 Enabled.
Bit6: CP0OUT: Comparator0 Output State Flag.
0: Voltage on CP0+ < CP0-.
1: Voltage on CP0+ > CP0-.
Bit5: CP0RIF: Comparator0 Rising-Edge Flag. Must be cleared by software.
0: No Comparator0 Rising Edge has occurred since this flag was last cleared.
1: Comparator0 Rising Edge has occurred.
Bit4: CP0FIF: Comparator0 Falling-Edge Flag. Must be cleared by software.
0: No Comparator0 Falling-Edge has occurred since this flag was last cleared.
1: Comparator0 Falling-Edge has occurred.
Bits3-2: CP0HYP1-0: Comparator0 Positive Hysteresis Control Bits.
00: Positive Hysteresis Disabled.
01: Positive Hysteresis = 5 mV.
10: Positive Hysteresis = 10 mV.
11: Positive Hysteresis = 20 mV.
Bits1-0: CP0HYN1-0: Comparator0 Negative Hysteresis Control Bits.
00: Negative Hysteresis Disabled.
01: Negative Hysteresis = 5 mV.
10: Negative Hysteresis = 10 mV.
11: Negative Hysteresis = 20 mV.
R/W R R/W R/W R/W R/W R/W R/W Reset Value
CP0EN CP0OUT CP0RIF CP0FIF CP0HYP1 CP0HYP0 CP0HYN1 CP0HYN0 00000000
Bit7 Bit6 Bit5 Bit4 Bit3 Bit2 Bit1 Bit0 SFR Address:
0x9B
CMXUN} CMXUNZ CMXUIVI CMXUNU Negative Inpm
U U U U P().1
U U U 1 P03
U U l U P05
U U l l P().7
U l U U P1.1
U l U 1 P13
U l l U P15
U l l l P1.7
1 ‘( x x None
CMXUPB CMXUPZ CMXUPI CMXUPU Positive Input
U U U U P().()
U U U l P().Z
U U l U P().4
U U l 1 P06
U l U U P1 .0
U l U l P1.Z
U l l U P1.4
U l l l P1.6
1 ‘( x x None
(s)
SHIEDI
UHHHIIHH
C8051F330/1
Rev. 1.1 63
Figure 8.4. CPT0MX: Comparator0 MUX Selection Register
Bits7-4: CMX0N2-CMX0N0: Comparator0 Negative Input MUX Select.
These bits select which Port pin is used as the Comparator0 negative input.
Bits3-0: CMX0P2-CMX0P0: Comparator0 Positive Input MUX Select.
These bits select which Port pin is used as the Comparator0 positive input.
R/W R/W R/W R/W R/W R/W R/W R/W Reset Value
CMX0N3 CMX0N2 CMX0N1 CMX0N0 CMX0P3 CMX0P2 CMX0P1 CMX0P0 11111111
Bit7 Bit6 Bit5 Bit4 Bit3 Bit2 Bit1 Bit0 SFR Address:
0x9F
CMX0N3 CMX0N2 CMX0N1 CMX0N0 Negative Input
0000 P0.1
0001 P0.3
0010 P0.5
0011 P0.7
0100 P1.1
0101 P1.3
0110 P1.5
0111 P1.7
1xxx None
CMX0P3 CMX0P2 CMX0P1 CMX0P0 Positive Input
0000 P0.0
0001 P0.2
0010 P0.4
0011 P0.6
0100 P1.0
0101 P1.2
0110 P1.4
0111 P1.6
1xxx None
Mode CPOMDI CPOMDO CPO Response Time (TYP)
(J (J (J [00 ns
1 (J l [75 ns
2 l (J 320 ns
3 l l [USU ns
(s)
SHIEDI
UHHHIIHH
C8051F330/1
64 Rev. 1.1
Figure 8.5. CPT0MD: Comparator0 Mode Selection Register
Bits7-6: UNUSED. Read = 00b, Write = don’t care.
Bit5: CP0RIE: Comparator0 Rising-Edge Interrupt Enable.
0: Comparator0 Rising-edge interrupt disabled.
1: Comparator0 Rising-edge interrupt enabled.
Bit4: CP0FIE: Comparator0 Falling-Edge Interrupt Enable.
0: Comparator0 Falling-edge interrupt disabled.
1: Comparator0 Falling-edge interrupt enabled.
Bits3-2: UNUSED. Read = 00b, Write = don’t care.
Bits1-0: CP0MD1-CP0MD0: Comparator0 Mode Select
These bits select the response time for Comparator0.
R R R/W R/W R R R/W R/W Reset Value
- - CP0RIE CP0FIE - - CP0MD1 CP0MD0 00000010
Bit7 Bit6 Bit5 Bit4 Bit3 Bit2 Bit1 Bit0 SFR Address:
0x9D
Mode CP0MD1 CP0MD0 CP0 Response Time (TYP)
0 0 0 100 ns
1 0 1 175 ns
2 1 0 320 ns
3 1 1 1050 ns
(s)
SHIEDI UHHHIIHH
C8051F330/1
Rev. 1.1 65
Table 8.1. Comparator Electrical Characteristics
VDD = 3.0 V, -40°C TO +85°C UNLESS OTHERWISE NOTED.
PARAMETER CONDITIONS MIN TYP MAX UNITS
Response Time:
Mode 0, Vcm† = 1.5 V
CP0+ - CP0- = 100 mV 100 ns
CP0+ - CP0- = -100 mV 250 ns
Response Time:
Mode 1, Vcm† = 1.5 V
CP0+ - CP0- = 100 mV 175 ns
CP0+ - CP0- = -100 mV 500 ns
Response Time:
Mode 2, Vcm† = 1.5 V
CP0+ - CP0- = 100 mV 320 ns
CP0+ - CP0- = -100 mV 1100 ns
Response Time:
Mode 3, Vcm† = 1.5 V
CP0+ - CP0- = 100 mV 1050 ns
CP0+ - CP0- = -100 mV 5200 ns
Common-Mode Rejection Ratio 1.5 4mV/V
Positive Hysteresis 1 CP0HYP1-0 = 00 0 1 mV
Positive Hysteresis 2 CP0HYP1-0 = 01 2 5 10 mV
Positive Hysteresis 3 CP0HYP1-0 = 10 7 10 20 mV
Positive Hysteresis 4 CP0HYP1-0 = 11 15 20 30 mV
Negative Hysteresis 1 CP0HYN1-0 = 00 0 1 mV
Negative Hysteresis 2 CP0HYN1-0 = 01 2 5 10 mV
Negative Hysteresis 3 CP0HYN1-0 = 10 7 10 20 mV
Negative Hysteresis 4 CP0HYN1-0 = 11 15 20 30 mV
Inverting or Non-Inverting Input
Voltage Range
-0.25 VDD +
0.25
V
Input Capacitance 4 pF
Input Bias Current 0.001 nA
Input Offset Voltage -5 +5 mV
POWER SUPPLY
Power Supply Rejection 0.1 mV/V
Power-up Time 10 µs
Supply Current at DC
Mode 0 7.6 µA
Mode 1 3.2 µA
Mode 2 1.3 µA
Mode 3 0.4 µA
†Vcm is the common-mode voltage on CP0+ and CP0-.
(s)
SHIEDI UHHHIIHH
C8051F330/1
66 Rev. 1.1
Notes
SHIEDI UHHHIIHH
C8051F330/1
Rev. 1.1 67
9. CIP-51 MICROCONTROLLER
The MCU system controller core is the CIP-51 microcontroller. The CIP-51 is fully compatible with the MCS-51™
instruction set; standard 803x/805x assemblers and compilers can be used to develop software. The MCU family has
a superset of all the peripherals included with a standard 8051. Included are four 16-bit counter/timers (see descrip-
tion in Section 18), an enhanced full-duplex UART (see description in Section 16), an Enhanced SPI (see description
in Section 17), 256 bytes of internal RAM, 128 byte Special Function Register (SFR) address space (Section 9.2.6),
and 17 Port I/O (see description in Section 14). The CIP-51 also includes on-chip debug hardware (see description in
Section 20), and interfaces directly with the analog and digital subsystems providing a complete data acquisition or
control-system solution in a single integrated circuit.
The CIP-51 Microcontroller core implements the standard 8051 organization and peripherals as well as additional
custom peripherals and functions to extend its capability (see Figure 9.1 for a block diagram). The CIP-51 includes
the following features:
DATA BUS
TMP1 TMP2
PRGM. ADDRESS REG.
PC INCREMENTER
ALU
PSW
DATA BUS
DATA BUS
MEMORY
INTERFACE
MEM_ADDRESS
D8
PIPELINE
BUFFER
DATA POINTER
INTERRUPT
INTERFACE
SYSTEM_IRQs
EMULATION_IRQ
MEM_CONTROL
CONTROL
LOGIC
A16
PROGRAM COUNTER (PC)
STOP
CLOCK
RESET
IDLE
POWER CONTROL
REGISTER
DATA BUS
SFR
BUS
INTERFACE
SFR_ADDRESS
SFR_CONTROL
SFR_WRITE_DATA
SFR_READ_DATA
D8
D8
B REGISTER
D8
D8
ACCUMULATOR
D8
D8
D8
D8
D8
D8
D8
D8
MEM_WRITE_DATA
MEM_READ_DATA
D8
SRAM
ADDRESS
REGISTER
SRAM
(256 X 8)
D8
STACK POINTER
D8
Figure 9.1. CIP-51 Block Diagram
- Fully Compatible with MCS-51 Instruction Set
- 25 MIPS Peak Throughput with 25 MHz Clock
- 0 to 25 MHz Clock Frequency
- 256 Bytes of Internal RAM
- 17 Port I/O
- Extended Interrupt Handler
- Reset Input
- Power Management Modes
- On-chip Debug Logic
- Program and Data Memory Security
(s)
SHIEDI UHHHIIHH
C8051F330/1
68 Rev. 1.1
Performance
The CIP-51 employs a pipelined architecture that greatly increases its instruction throughput over the standard 8051
architecture. In a standard 8051, all instructions except for MUL and DIV take 12 or 24 system clock cycles to exe-
cute, and usually have a maximum system clock of 12 MHz. By contrast, the CIP-51 core executes 70% of its instruc-
tions in one or two system clock cycles, with no instructions taking more than eight system clock cycles.
With the CIP-51's maximum system clock at 25 MHz, it has a peak throughput of 25 MIPS. The CIP-51 has a total of
109 instructions. The table below shows the total number of instructions that require each execution time.
Programming and Debugging Support
In-system programming of the FLASH program memory and communication with on-chip debug support logic is
accomplished via the Silicon Labs 2-Wire Development Interface (C2). Note that the re-programmable FLASH can
also be read and changed a single byte at a time by the application software using the MOVC and MOVX instruc-
tions. This feature allows program memory to be used for non-volatile data storage as well as updating program code
under software control.
The on-chip debug support logic facilitates full speed in-circuit debugging, allowing the setting of hardware break-
points, starting, stopping and single stepping through program execution (including interrupt service routines), exam-
ination of the program's call stack, and reading/writing the contents of registers and memory. This method of on-chip
debugging is completely non-intrusive, requiring no RAM, Stack, timers, or other on-chip resources. C2 details can
be found in Section “20. C2 Interface” on page 201.
The CIP-51 is supported by development tools from Silicon Labs and third party vendors. Silicon Labs provides an
integrated development environment (IDE) including editor, macro assembler, debugger and programmer. The IDE's
debugger and programmer interface to the CIP-51 via the C2 interface to provide fast and efficient in-system device
programming and debugging. Third party macro assemblers and C compilers are also available.
Clocks to Execute 1 2 2/3 33/4 44/5 5 8
Number of Instructions 26 50 5 14 7 3 1 2 1
Clock
ARITHMETIC OPERATIONS
ADD A, Rn Add register to A
ADD A. direct Add direct byte to A
ADD A, @Ri Add indirect RAM to A
ADD A. #dma Add immediate to A
ADDC A. Rn Add register to A with carry
ADDC A, direct
Add direct byte to A with carry
ADDC A, ([uRi
Add indirect RAM to A with curry
ADDC A, #dam
Add immediate to A with carry
SUBB A, Rn
Subtract register from A with borrow
SUBB A, direct
Subtract direct byte from A with borrow
SUBB A, @Ri
Subtract indirect RAM from A with borrow
SUBB A, #dma
Subtract immediate from A with borrow
INC A Incremem A
INC Rn Increment register
INC direct Increment direct byte
INC ' Incremem indirect RAM
Decrement A
DEC Rn Decrement register
DEC direct Decrement direct byte
DEC @Ri Decrement indirect RAM
INC DPTR Incremem Data Poimer
.—..—.nu._.._.._.nu.—.—nur—nur—nur—Iur—nur—m.—
r—num__.um—~rununu—rururu_rururu_
(s)
SHIEDI UHHHIIHH
C8051F330/1
Rev. 1.1 69
9.1. INSTRUCTION SET
The instruction set of the CIP-51 System Controller is fully compatible with the standard MCS-51™ instruction set.
Standard 8051 development tools can be used to develop software for the CIP-51. All CIP-51 instructions are the
binary and functional equivalent of their MCS-51™ counterparts, including opcodes, addressing modes and effect on
PSW flags. However, instruction timing is different than that of the standard 8051.
9.1.1. Instruction and CPU Timing
In many 8051 implementations, a distinction is made between machine cycles and clock cycles, with machine cycles
varying from 2 to 12 clock cycles in length. However, the CIP-51 implementation is based solely on clock cycle tim-
ing. All instruction timings are specified in terms of clock cycles.
Due to the pipelined architecture of the CIP-51, most instructions execute in the same number of clock cycles as there
are program bytes in the instruction. Conditional branch instructions take one less clock cycle to complete when the
branch is not taken as opposed to when the branch is taken. Table 9.1 is the CIP-51 Instruction Set Summary, which
includes the mnemonic, number of bytes, and number of clock cycles for each instruction.
9.1.2. MOVX Instruction and Program Memory
The MOVX instruction is typically used to access external data memory (Note: the C8051F330/1 does not support
off-chip data or program memory). In the CIP-51, the MOVX instruction can be used to access on-chip XRAM or on-
chip program memory space implemented as re-programmable FLASH memory. The FLASH access feature provides
a mechanism for the CIP-51 to update program code and use the program memory space for non-volatile data storage.
Refer to Section “11. FLASH Memory” on page 97 for further details.
Table 9.1. CIP-51 Instruction Set Summary
Mnemonic Description Bytes Clock
Cycles
ARITHMETIC OPERATIONS
ADD A, Rn Add register to A 1 1
ADD A, direct Add direct byte to A 2 2
ADD A, @Ri Add indirect RAM to A 1 2
ADD A, #data Add immediate to A 2 2
ADDC A, Rn Add register to A with carry 1 1
ADDC A, direct Add direct byte to A with carry 2 2
ADDC A, @Ri Add indirect RAM to A with carry 1 2
ADDC A, #data Add immediate to A with carry 2 2
SUBB A, Rn Subtract register from A with borrow 1 1
SUBB A, direct Subtract direct byte from A with borrow 2 2
SUBB A, @Ri Subtract indirect RAM from A with borrow 1 2
SUBB A, #data Subtract immediate from A with borrow 2 2
INC A Increment A 1 1
INC Rn Increment register 1 1
INC direct Increment direct byte 2 2
INC @Ri Increment indirect RAM 1 2
DEC A Decrement A 1 1
DEC Rn Decrement register 1 1
DEC direct Decrement direct byte 2 2
DEC @Ri Decrement indirect RAM 1 2
INC DPTR Increment Data Pointer 1 1
Clock
MUL AB Multiply A and B 1 4
DlV AB Divide A by B l X
DA A Decimal adjust A l l
LOGICAL OPERATIONS
ANL A, Rn AND Register to A l l
ANL A, direct AND direct byte to A 2 2
ANL A, @Ri AND indirect RAM to A l 2
ANL A, #data AND immediate to A 2 2
ANL direct, A AND A to direct byte 2 2
ANL direct, #data AND immediate to direct byte 3 3
()RL A, Rn 0R Reg ter to A 1 1
()RL A, direct 0R direct byte to A 2 2
()RL A, @Ri 0R indirect RAM to A l 2
()RL A, #data 0R immediate to A 2 2
()RL direct, A ()R A to direct byte 2 2
()RL direct, #data 0R immediate to direct byte 3 3
XRL A, Rn ExclllsiveroR Register to A l l
XRL A, direct ExclllsiveroR direct byte to A 2 2
XRL A, L Ri Exclll VeroR indirect RAM to A l 2
XRL A, #data Exclll VCVOR immediate to A 2 2
XRL direct, A Exclll verOR A to direct byte 2 2
XRL direct, #data ExclusweroR immediate to direct byte 3 3
CLR A Clear A l l
CPL A Complement A l 1
RL A Rotate A left 1 l
RLC A Rotate A left through Carry 1 1
RR A Rotate A right 1 1
RRC A Rotate A right through Carry 1 1
SWAP A Swap nibbles ot‘A l 1
DATA TRANSFER
M()V A, Rn Move Register to A l 1
MN A, direct Move direct byte to A 2 2
Mov A, @121 Move indirect RAM to A 1 2
M()V A. #data Move immediate to A 2 2
M()V Rn. A Move A to Register 1 1
MN Rn. direct Move direct byte to Register 2 2
MN Rn. #data Move immediate to Register 2 2
MN direct, A Move A to direct byte 2 2
MN direct, Rn Move Register to direct byte 2 2
MN direct, direct Move direct byte to direct byte 3 3
MN direct, (AgRi Movc indirect RAM to direct byte 2 2
MN direct, #data Move immediate to direct byte 3 3
M()V< ri.="" a="" move="" a="" to="" indirect="" ram="" 1="" 2="" mn="">< ri.="" direct="" move="" direct="" byte="" to="" indirect="" ram="" 2="" 2="" m()v="" @ri.="" #data="" move="" immediate="" to="" indirect="" ram="" 2="" 2="" (s)="" shiedi="" ullllhllllhh="">C8051F330/1
70 Rev. 1.1
MUL AB Multiply A and B 1 4
DIV AB Divide A by B 1 8
DA A Decimal adjust A 1 1
LOGICAL OPERATIONS
ANL A, Rn AND Register to A 1 1
ANL A, direct AND direct byte to A 2 2
ANL A, @Ri AND indirect RAM to A 1 2
ANL A, #data AND immediate to A 2 2
ANL direct, A AND A to direct byte 2 2
ANL direct, #data AND immediate to direct byte 3 3
ORL A, Rn OR Register to A 1 1
ORL A, direct OR direct byte to A 2 2
ORL A, @Ri OR indirect RAM to A 1 2
ORL A, #data OR immediate to A 2 2
ORL direct, A OR A to direct byte 2 2
ORL direct, #data OR immediate to direct byte 3 3
XRL A, Rn Exclusive-OR Register to A 1 1
XRL A, direct Exclusive-OR direct byte to A 2 2
XRL A, @Ri Exclusive-OR indirect RAM to A 1 2
XRL A, #data Exclusive-OR immediate to A 2 2
XRL direct, A Exclusive-OR A to direct byte 2 2
XRL direct, #data Exclusive-OR immediate to direct byte 3 3
CLR A Clear A 1 1
CPL A Complement A 1 1
RL A Rotate A left 1 1
RLC A Rotate A left through Carry 1 1
RR A Rotate A right 1 1
RRC A Rotate A right through Carry 1 1
SWAP A Swap nibbles of A 1 1
DATA TRANSFER
MOV A, Rn Move Register to A 1 1
MOV A, direct Move direct byte to A 2 2
MOV A, @Ri Move indirect RAM to A 1 2
MOV A, #data Move immediate to A 2 2
MOV Rn, A Move A to Register 1 1
MOV Rn, direct Move direct byte to Register 2 2
MOV Rn, #data Move immediate to Register 2 2
MOV direct, A Move A to direct byte 2 2
MOV direct, Rn Move Register to direct byte 2 2
MOV direct, direct Move direct byte to direct byte 3 3
MOV direct, @Ri Move indirect RAM to direct byte 2 2
MOV direct, #data Move immediate to direct byte 3 3
MOV @Ri, A Move A to indirect RAM 1 2
MOV @Ri, direct Move direct byte to indirect RAM 2 2
MOV @Ri, #data Move immediate to indirect RAM 2 2
Table 9.1. CIP-51 Instruction Set Summary
Mnemonic Description Bytes Clock
Cycles
Clock
M()V DPTR, #datalfy Load DPl'R with [67bit constant 3 3
MOVC A, / A+DPTR Move code byte relative DPTR to A l 3
MOVC A, / A+PC Move code byte relative PC to A l 3
MOVX A, / Ri Move external data (87bit address) to A l 3
MOVX @Rl, A Move A to external data (87bit address) 1 3
MOVX A, @DPTR Move external data (] 67bit address) to A l 3
Movx @DPTR, A Move A to external data (1 67bit address) 1 3
PUSH direct Push direct byte onto stack 2 2
POP direct Pop direct byte from stack 2 2
XCH A, Rn Exchange Register with A 1 1
XCH A, direct Exchange direct bytc with A 2 2
XCH A,< ri="" exchange="" indirect="" ram="" with="" a="" l="" 2="" xchd="" a,="" (ix/ri="" exchange="" low="" nibble="" of="" indirect="" ram="" with="" a="" l="" 2="" boolean="" manipulation="" clr="" c="" clear="" carry="" l="" l="" clr="" bit="" clear="" direct="" bit="" 2="" 2="" setb="" c="" set="" carry="" l="" l="" setb="" bit="" set="" direct="" bit="" 2="" 2="" cpl="" c="" complement="" carry="" 1="" 1="" cpl="" bit="" complement="" direct="" bit="" 2="" 2="" a.\il="" c,="" bit="" and="" direct="" bit="" to="" carry="" 2="" 2="" a.\il="" c,="" ’bit="" and="" complement="" ot‘dircct="" bit="" to="" carry="" 2="" 2="" ()rl="" c,="" bit="" 0r="" direct="" bit="" to="" carry="" 2="" 2="" ()rl="" c,="" bit="" 0r="" complement="" of="" direct="" bit="" to="" carry="" 2="" 2="" mov="" c.="" bit="" move="" direct="" bit="" to="" carry="" 2="" 2="" mov="" bit,="" c="" move="" carry="" to="" direct="" bit="" 2="" 2="" jc="" rel="" jump="" if="" carry="" is="" set="" 2="" 2/3="" jnc="" rel="" jump="" if="" carry="" is="" not="" set="" 2="" 2/3="" jb="" bit,="" rel="" jump="" if="" direct="" bit="" is="" set="" 3="" 3/4="" jnb="" bit,="" rel="" jump="" if="" direct="" bit="" is="" not="" set="" 3="" 3/4="" jbc="" bit,="" rel="" jump="" if="" direct="" bit="" is="" set="" and="" clear="" bit="" 3="" 3/4="" program="" branchi="" g="" acall="" addrl="" 1="" absolute="" subrolltine="" call="" 2="" 3="" lcall="" addrl="" 6="" long="" subroutine="" call="" 3="" 4="" ret="" return="" from="" subrolltine="" l="" 5="" retl="" return="" from="" interrupt="" l="" 5="" ajmp="" addrl]="" absolute="" jump="" 2="" 3="" ljmp="" addrlé="" long="" jump="" 3="" 4="" sjmp="" rel="" short="" jump="" (relative="" address)="" 2="" 3="" jmp="" @a+dptr="" jump="" indirect="" relative="" to="" dpl'r="" l="" 3="" jz="" rel="" jump="" ifa="" equals="" zero="" 2="" 2/3="" jnz="" rel="" jump="" ifa="" does="" not="" equal="" zero="" 2="" 2/3="" cjne="" a,="" direct,="" rel="" compare="" direct="" byte="" to="" a="" and="" jump="" ifuot="" equal="" 3="" 3/4="" cjne="" a,="" #data,="" rel="" compare="" immediate="" to="" a="" and="" jump="" ifnot="" equal="" 3="" 3/4="" cjne="" rn.="" #data,="" rel="" compare="" immediate="" to="" register="" and="" jump="" if="" not="" equal="" 3="" 3/4="" (s)="" slllefll="" lllillhllllhlf="">C8051F330/1
Rev. 1.1 71
MOV DPTR, #data16 Load DPTR with 16-bit constant 3 3
MOVC A, @A+DPTR Move code byte relative DPTR to A 1 3
MOVC A, @A+PC Move code byte relative PC to A 1 3
MOVX A, @Ri Move external data (8-bit address) to A 1 3
MOVX @Ri, A Move A to external data (8-bit address) 1 3
MOVX A, @DPTR Move external data (16-bit address) to A 1 3
MOVX @DPTR, A Move A to external data (16-bit address) 1 3
PUSH direct Push direct byte onto stack 2 2
POP direct Pop direct byte from stack 2 2
XCH A, Rn Exchange Register with A 1 1
XCH A, direct Exchange direct byte with A 2 2
XCH A, @Ri Exchange indirect RAM with A 1 2
XCHD A, @Ri Exchange low nibble of indirect RAM with A 1 2
BOOLEAN MANIPULATION
CLR C Clear Carry 1 1
CLR bit Clear direct bit 2 2
SETB C Set Carry 1 1
SETB bit Set direct bit 2 2
CPL C Complement Carry 1 1
CPL bit Complement direct bit 2 2
ANL C, bit AND direct bit to Carry 2 2
ANL C, /bit AND complement of direct bit to Carry 2 2
ORL C, bit OR direct bit to carry 2 2
ORL C, /bit OR complement of direct bit to Carry 2 2
MOV C, bit Move direct bit to Carry 2 2
MOV bit, C Move Carry to direct bit 2 2
JC rel Jump if Carry is set 2 2/3
JNC rel Jump if Carry is not set 2 2/3
JB bit, rel Jump if direct bit is set 3 3/4
JNB bit, rel Jump if direct bit is not set 3 3/4
JBC bit, rel Jump if direct bit is set and clear bit 3 3/4
PROGRAM BRANCHING
ACALL addr11 Absolute subroutine call 2 3
LCALL addr16 Long subroutine call 3 4
RET Return from subroutine 1 5
RETI Return from interrupt 1 5
AJMP addr11 Absolute jump 2 3
LJMP addr16 Long jump 3 4
SJMP rel Short jump (relative address) 2 3
JMP @A+DPTR Jump indirect relative to DPTR 1 3
JZ rel Jump if A equals zero 2 2/3
JNZ rel Jump if A does not equal zero 2 2/3
CJNE A, direct, rel Compare direct byte to A and jump if not equal 3 3/4
CJNE A, #data, rel Compare immediate to A and jump if not equal 3 3/4
CJNE Rn, #data, rel Compare immediate to Register and jump if not equal 3 3/4
Table 9.1. CIP-51 Instruction Set Summary
Mnemonic Description Bytes Clock
Cycles
Cluck
CJNE @Ri. xdmu, rcl Compare immcdlutc m induce! and jump ifnm cqual 3 4/5
DJNZ Rn, ml Dccrcmcm ngistcr and jump ifnm zero 2 2/3
DJNZ dirch rcl Dccrcmcm dxrccx byte undjump N no! Zero 3 3/4
I
NOP
No opcrmion
(s)
SHIEDI
UHHHIIHH
C8051F330/1
72 Rev. 1.1
CJNE @Ri, #data, rel Compare immediate to indirect and jump if not equal 3 4/5
DJNZ Rn, rel Decrement Register and jump if not zero 2 2/3
DJNZ direct, rel Decrement direct byte and jump if not zero 3 3/4
NOP No operation 1 1
Table 9.1. CIP-51 Instruction Set Summary
Mnemonic Description Bytes Clock
Cycles
Notes on Registers, Operands and Addressing Modes:
Rn - Register R0-R7 of the currently selected register bank.
@Ri - Data RAM location addressed indirectly through R0 or R1.
rel - 8-bit, signed (two’s complement) offset relative to the first byte of the following instruction. Used by SJMP
and all conditional jumps.
direct - 8-bit internal data location’s address. This could be a direct-access Data RAM location (0x00-0x7F) or an
SFR (0x80-0xFF).
#data - 8-bit constant
#data16 - 16-bit constant
bit - Direct-accessed bit in Data RAM or SFR
addr11 - 11-bit destination address used by ACALL and AJMP. The destination must be within the same 2K-byte
page of program memory as the first byte of the following instruction.
addr16 - 16-bit destination address used by LCALL and LJMP. The destination may be anywhere within the 8K-
byte program memory space.
There is one unused opcode (0xA5) that performs the same function as NOP.
All mnemonics copyrighted © Intel Corporation 1980.
(s)
SHIEDI UHHHIIHH
C8051F330/1
Rev. 1.1 73
9.2. MEMORY ORGANIZATION
The memory organization of the CIP-51 System Controller is similar to that of a standard 8051. There are two sepa-
rate memory spaces: program memory and data memory. Program and data memory share the same address space but
are accessed via different instruction types. The CIP-51 memory organization is shown in Figure 9.2.
9.2.1. Program Memory
The CIP-51 core has a 64k-byte program memory space. The C8051F330/1 implements 8k bytes of this program
memory space as in-system, re-programmable FLASH memory, organized in a contiguous block from addresses
0x0000 to 0x1DFF. Addresses above 0x1DFF are reserved.
Program memory is normally assumed to be read-only. However, the CIP-51 can write to program memory by setting
the Program Store Write Enable bit (PSCTL.0) and using the MOVX write instruction. This feature provides a mech-
anism for the CIP-51 to update program code and use the program memory space for non-volatile data storage. Refer
to Section “11. FLASH Memory” on page 97 for further details.
PROGRAM/DATA MEMORY
(FLASH)
(Direct and Indirect
Addressing)
0x00
0x7F
Upper 128 RAM
(Indirect Addressing
Only)
0x80
0xFF Special Function
Register's
(Direct Addressing Only)
DATA MEMORY (RAM)
General Purpose
Registers
0x1F
0x20
0x2F Bit Addressable
Lower 128 RAM
(Direct and Indirect
Addressing)
0x30
INTERNAL DATA ADDRESS SPACE
EXTERNAL DATA ADDRESS SPACE
XRAM - 512 Bytes
(accessable using MOVX
instruction)
0x0000
0x01FF
Same 512 bytes as from
0x0000 to 0x01FF, wrapped
on 512-byte boundaries
0x0200
0xFFFF
8K FLASH
(In-System
Programmable in 512
Byte Sectors)
0x0000
RESERVED
0x1E00
0x1DFF
0x1FFF
Figure 9.2. Memory Map
(s)
SHIEDI UHHHIIHH
C8051F330/1
74 Rev. 1.1
9.2.2. Data Memory
The CIP-51 includes 256 bytes of internal RAM mapped into the data memory space from 0x00 through 0xFF. The
lower 128 bytes of data memory are used for general purpose registers and scratch pad memory. Either direct or indi-
rect addressing may be used to access the lower 128 bytes of data memory. Locations 0x00 through 0x1F are addres-
sable as four banks of general purpose registers, each bank consisting of eight byte-wide registers. The next 16 bytes,
locations 0x20 through 0x2F, may either be addressed as bytes or as 128 bit locations accessible with the direct
addressing mode.
The upper 128 bytes of data memory are accessible only by indirect addressing. This region occupies the same
address space as the Special Function Registers (SFR) but is physically separate from the SFR space. The addressing
mode used by an instruction when accessing locations above 0x7F determines whether the CPU accesses the upper
128 bytes of data memory space or the SFRs. Instructions that use direct addressing will access the SFR space.
Instructions using indirect addressing above 0x7F access the upper 128 bytes of data memory. Figure 9.2 illustrates
the data memory organization of the CIP-51.
9.2.3. General Purpose Registers
The lower 32 bytes of data memory, locations 0x00 through 0x1F, may be addressed as four banks of general-purpose
registers. Each bank consists of eight byte-wide registers designated R0 through R7. Only one of these banks may be
enabled at a time. Two bits in the program status word, RS0 (PSW.3) and RS1 (PSW.4), select the active register bank
(see description of the PSW in Figure 9.6). This allows fast context switching when entering subroutines and inter-
rupt service routines. Indirect addressing modes use registers R0 and R1 as index registers.
9.2.4. Bit Addressable Locations
In addition to direct access to data memory organized as bytes, the sixteen data memory locations at 0x20 through
0x2F are also accessible as 128 individually addressable bits. Each bit has a bit address from 0x00 to 0x7F. Bit 0 of
the byte at 0x20 has bit address 0x00 while bit7 of the byte at 0x20 has bit address 0x07. Bit 7 of the byte at 0x2F has
bit address 0x7F. A bit access is distinguished from a full byte access by the type of instruction used (bit source or
destination operands as opposed to a byte source or destination).
The MCS-51™ assembly language allows an alternate notation for bit addressing of the form XX.B where XX is the
byte address and B is the bit position within the byte. For example, the instruction:
MOV C, 22.3h
moves the Boolean value at 0x13 (bit 3 of the byte at location 0x22) into the Carry flag.
9.2.5. Stack
A programmer's stack can be located anywhere in the 256-byte data memory. The stack area is designated using the
Stack Pointer (SP, 0x81) SFR. The SP will point to the last location used. The next value pushed on the stack is placed
at SP+1 and then SP is incremented. A reset initializes the stack pointer to location 0x07. Therefore, the first value
pushed on the stack is placed at location 0x08, which is also the first register (R0) of register bank 1. Thus, if more
than one register bank is to be used, the SP should be initialized to a location in the data memory not being used for
data storage. The stack depth can extend up to 256 bytes.
Register Address Description Page
ACC UXEU Accumulator 80
ADCUCF ()XBC ADCU Configuration 43
ADCUCN (JXEX ADCU Comml 45
ADCUGTH UXC4 ADCU (ircaicrrThLm Compare High 46
ADCUGTL UXC3 ADCU (ircaicrrThLm Compare Low 46
ADCUH UXBE ADCU High 43
ADCUL UXBD ADCU Low 44
ADCULTH UXC6 ADCU LcssVThLm Compare Word High 47
(s)
SHIEDI UHHHIIHH
C8051F330/1
Rev. 1.1 75
9.2.6. Special Function Registers
The direct-access data memory locations from 0x80 to 0xFF constitute the special function registers (SFRs). The
SFRs provide control and data exchange with the CIP-51's resources and peripherals. The CIP-51 duplicates the SFRs
found in a typical 8051 implementation as well as implementing additional SFRs used to configure and access the
sub-systems unique to the MCU. This allows the addition of new functionality while retaining compatibility with the
MCS-51™ instruction set. Table 9.2 lists the SFRs implemented in the CIP-51 System Controller.
The SFR registers are accessed anytime the direct addressing mode is used to access memory locations from 0x80 to
0xFF. SFRs with addresses ending in 0x0 or 0x8 (e.g. P0, TCON, SCON0, IE, etc.) are bit-addressable as well as
byte-addressable. All other SFRs are byte-addressable only. Unoccupied addresses in the SFR space are reserved for
future use. Accessing these areas will have an indeterminate effect and should be avoided. Refer to the corresponding
pages of the datasheet, as indicated in Table 9.3, for a detailed description of each register.
Table 9.3. Special Function Registers
SFRs are listed in alphabetical order. All undefined SFR locations are reserved
Register Address Description Page
ACC 0xE0 Accumulator 80
ADC0CF 0xBC ADC0 Configuration 43
ADC0CN 0xE8 ADC0 Control 45
ADC0GTH 0xC4 ADC0 Greater-Than Compare High 46
ADC0GTL 0xC3 ADC0 Greater-Than Compare Low 46
ADC0H 0xBE ADC0 High 43
ADC0L 0xBD ADC0 Low 44
ADC0LTH 0xC6 ADC0 Less-Than Compare Word High 47
Table 9.2. Special Function Register (SFR) Memory Map
F8 SPI0CN PCA0L PCA0H PCA0CPL0 PCA0CPH0 VDM0CN
F0 B P0MDIN P1MDIN EIP1
E8 ADC0CN PCA0CPL1 PCA0CPH1 PCA0CPL2 PCA0CPH2 RSTSRC
E0 ACC XBR0 XBR1 OSCLCN IT01CF EIE1
D8 PCA0CN PCA0MD PCA0CPM0 PCA0CPM1 PCA0CPM2
D0 PSW REF0CN P0SKIP P1SKIP
C8 TMR2CN TMR2RLL TMR2RLH TMR2L TMR2H
C0 SMB0CN SMB0CF SMB0DAT ADC0GTL ADC0GTH ADC0LTL ADC0LTH
B8 IP IDA0CN AMX0N AMX0P ADC0CF ADC0L ADC0H
B0 OSCXCN OSCICN OSCICL FLSCL FLKEY
A8 IE CLKSEL EMI0CN
A0 P2 SPI0CFG SPI0CKR SPI0DAT P0MDOUT P1MDOUT P2MDOUT
98 SCON0 SBUF0 CPT0CN CPT0MD CPT0MX
90 P1 TMR3CN TMR3RLL TMR3RLH TMR3L TMR3H IDA0L IDA0H
88 TCON TMOD TL0 TL1 TH0 TH1 CKCON PSCTL
80 P0 SP DPL DPH PCON
0(8) 1(9) 2(A) 3(B) 4(C) 5(D) 6(E) 7(F)
(bit
addressable)
Register Address Description Page
ADCULTL !)XCS ADC!) LessVThan Compare Word Low 47
AMXON UxBA AMUXU Negative Channel Select 42
AMXOP ()xBB AMUXU Positive Channel Select 41
B !)XFO B Register 80
CKCON 0x812 Clock Control 175
CLKSEL ()xA‘) Clock Select 112
CPI'!)CN 0x93 Comparator!) Control 62
CPI'!)MD 0x9D Comparator!) Mode Selection 64
CPT!)MX !)ng Comparator!) MUX Selection 63
DPH 0x83 Data Pointer High 78
DPL 0x82 Data Pointer Low 78
EIEI 0x126 Extended Interrupt Enable 1 X6
EIPI !)XF6 Extended Interrupt Priority 1 X7
EMIOCN !)XAA External Memory Interface Control 103
FLKEY !)XB7 FLASH Lock and Key 101
FLSCL 0x86 FLASH Scale 101
IDAOCN !)XB9 Current Mode DACO Control 53
IDAOH 0x97 Current Mode DACO High 53
IDAOL 0x96 Current Mode DACO Low 54
IE 0xAX Interrupt Enable 84
[P 0x38 Interrupt Priority 85
IT01CF 0x124 INT!) INTI Configuration XX
OSCICL 0x83 Internal ()scillator Calibration 107
OSCICN !)sz Internal ()scillator Control 107
OSCLCN 0x123 LovwFrequeney ()scillator Control 108
OSCXCN !)XBI External Oscillator Control 11!)
PU 0x80 Port !) Latch 12I
PUMDIN !)XFI Port !) Input Mode Configuration 12I
PUMD()UT 0xA4 Port !) Output Mode Configuration 122
PUSKIP 0xD4 Port !) Skip 122
P1 0x90 Port 1 Latch 123
PIMDIN !)XFZ Port 1 Input Mode Configuration 123
PIMD()UT 0xA5 Port 1 Output Mode Configuration 124
PISKIP 0xD5 Port 1 Skip 124
P2 0xAU Port 2 Latch 125
P2MD()UT 0xA6 Port 2 Output Mode Configuration 125
PCAOCN 0xDX PCA Control 196
PCAOCPHO 0xFC PCA Capture U High 200
PCAOCPHI ()xEA PCA Capture I High 200
PCAOCPHZ UxEC PCA Capture 2 High 200
PCAOCPLO 0xFB PCA Capture U Low 200
PCAOCPLI 0x129 PCA Capture 1 Low 200
PCAOCPLZ UxEB PCA Capture 2 Low 200
PCAOCPMU !)xDA PCA Module 0 Mode Register 198
PCAOCPMI UxDB PCA Module 1 Mode Register 198
(s)
SHIEDI
IAIIIIHIIIIHIS
C8051F330/1
76 Rev. 1.1
ADC0LTL 0xC5 ADC0 Less-Than Compare Word Low 47
AMX0N 0xBA AMUX0 Negative Channel Select 42
AMX0P 0xBB AMUX0 Positive Channel Select 41
B 0xF0 B Register 80
CKCON 0x8E Clock Control 175
CLKSEL 0xA9 Clock Select 112
CPT0CN 0x9B Comparator0 Control 62
CPT0MD 0x9D Comparator0 Mode Selection 64
CPT0MX 0x9F Comparator0 MUX Selection 63
DPH 0x83 Data Pointer High 78
DPL 0x82 Data Pointer Low 78
EIE1 0xE6 Extended Interrupt Enable 1 86
EIP1 0xF6 Extended Interrupt Priority 1 87
EMI0CN 0xAA External Memory Interface Control 103
FLKEY 0xB7 FLASH Lock and Key 101
FLSCL 0xB6 FLASH Scale 101
IDA0CN 0xB9 Current Mode DAC0 Control 53
IDA0H 0x97 Current Mode DAC0 High 53
IDA0L 0x96 Current Mode DAC0 Low 54
IE 0xA8 Interrupt Enable 84
IP 0xB8 Interrupt Priority 85
IT01CF 0xE4 INT0/INT1 Configuration 88
OSCICL 0xB3 Internal Oscillator Calibration 107
OSCICN 0xB2 Internal Oscillator Control 107
OSCLCN 0xE3 Low-Frequency Oscillator Control 108
OSCXCN 0xB1 External Oscillator Control 110
P0 0x80 Port 0 Latch 121
P0MDIN 0xF1 Port 0 Input Mode Configuration 121
P0MDOUT 0xA4 Port 0 Output Mode Configuration 122
P0SKIP 0xD4 Port 0 Skip 122
P1 0x90 Port 1 Latch 123
P1MDIN 0xF2 Port 1 Input Mode Configuration 123
P1MDOUT 0xA5 Port 1 Output Mode Configuration 124
P1SKIP 0xD5 Port 1 Skip 124
P2 0xA0 Port 2 Latch 125
P2MDOUT 0xA6 Port 2 Output Mode Configuration 125
PCA0CN 0xD8 PCA Control 196
PCA0CPH0 0xFC PCA Capture 0 High 200
PCA0CPH1 0xEA PCA Capture 1 High 200
PCA0CPH2 0xEC PCA Capture 2 High 200
PCA0CPL0 0xFB PCA Capture 0 Low 200
PCA0CPL1 0xE9 PCA Capture 1 Low 200
PCA0CPL2 0xEB PCA Capture 2 Low 200
PCA0CPM0 0xDA PCA Module 0 Mode Register 198
PCA0CPM1 0xDB PCA Module 1 Mode Register 198
Table 9.3. Special Function Registers
SFRs are listed in alphabetical order. All undefined SFR locations are reserved
Register Address Description Page
Register Address Description Page
PCAC8051F330/1
Rev. 1.1 77
PCA0CPM2 0xDC PCA Module 2 Mode Register 198
PCA0H 0xFA PCA Counter High 199
PCA0L 0xF9 PCA Counter Low 199
PCA0MD 0xD9 PCA Mode 197
PCON 0x87 Power Control 90
PSCTL 0x8F Program Store R/W Control 100
PSW 0xD0 Program Status Word 79
REF0CN 0xD1 Voltage Reference Control 58
RSTSRC 0xEF Reset Source Configuration/Status 95
SBUF0 0x99 UART0 Data Buffer 151
SCON0 0x98 UART0 Control 150
SMB0CF 0xC1 SMBus Configuration 134
SMB0CN 0xC0 SMBus Control 136
SMB0DAT 0xC2 SMBus Data 138
SP 0x81 Stack Pointer 79
SPI0CFG 0xA1 SPI Configuration 162
SPI0CKR 0xA2 SPI Clock Rate Control 164
SPI0CN 0xF8 SPI Control 163
SPI0DAT 0xA3 SPI Data 165
TCON 0x88 Timer/Counter Control 173
TH0 0x8C Timer/Counter 0 High 176
TH1 0x8D Timer/Counter 1 High 176
TL0 0x8A Timer/Counter 0 Low 176
TL1 0x8B Timer/Counter 1 Low 176
TMOD 0x89 Timer/Counter Mode 174
TMR2CN 0xC8 Timer/Counter 2 Control 179
TMR2H 0xCD Timer/Counter 2 High 180
TMR2L 0xCC Timer/Counter 2 Low 180
TMR2RLH 0xCB Timer/Counter 2 Reload High 180
TMR2RLL 0xCA Timer/Counter 2 Reload Low 180
TMR3CN 0x91 Timer/Counter 3Control 183
TMR3H 0x95 Timer/Counter 3 High 184
TMR3L 0x94 Timer/Counter 3Low 184
TMR3RLH 0x93 Timer/Counter 3 Reload High 184
TMR3RLL 0x92 Timer/Counter 3 Reload Low 184
VDM0CN 0xFF VDD Monitor Control 93
XBR0 0xE1 Port I/O Crossbar Control 0 118
XBR1 0xE2 Port I/O Crossbar Control 1 119
Table 9.3. Special Function Registers
SFRs are listed in alphabetical order. All undefined SFR locations are reserved
Register Address Description Page
(s)
SHIEDI UHHHIIHH
C8051F330/1
78 Rev. 1.1
9.2.7. Register Descriptions
Following are descriptions of SFRs related to the operation of the CIP-51 System Controller. Reserved bits should not
be set to logic l. Future product versions may use these bits to implement new features in which case the reset value
of the bit will be logic 0, selecting the feature's default state. Detailed descriptions of the remaining SFRs are included
in the sections of the datasheet associated with their corresponding system function.
Figure 9.3. DPL: Data Pointer Low Byte
Bits7-0: DPL: Data Pointer Low.
The DPL register is the low byte of the 16-bit DPTR. DPTR is used to access indirectly addressed
FLASH memory or XRAM.
R/W R/W R/W R/W R/W R/W R/W R/W Reset Value
00000000
Bit7 Bit6 Bit5 Bit4 Bit3 Bit2 Bit1 Bit0 SFR Address:
0x82
Figure 9.4. DPH: Data Pointer High Byte
Bits7-0: DPH: Data Pointer High.
The DPH register is the high byte of the 16-bit DPTR. DPTR is used to access indirectly addressed
FLASH memory or XRAM.
R/W R/W R/W R/W R/W R/W R/W R/W Reset Value
00000000
Bit7 Bit6 Bit5 Bit4 Bit3 Bit2 Bit1 Bit0 SFR Address:
0x83
(s)
SHIEDI UHHHIIHH
C8051F330/1
Rev. 1.1 79
Figure 9.5. SP: Stack Pointer
Bits7-0: SP: Stack Pointer.
The Stack Pointer holds the location of the top of the stack. The stack pointer is incremented before
every PUSH operation. The SP register defaults to 0x07 after reset.
R/W R/W R/W R/W R/W R/W R/W R/W Reset Value
00000111
Bit7 Bit6 Bit5 Bit4 Bit3 Bit2 Bit1 Bit0 SFR Address:
0x81
Figure 9.6. PSW: Program Status Word
Bit7: CY: Carry Flag.
This bit is set when the last arithmetic operation resulted in a carry (addition) or a borrow (subtrac-
tion). It is cleared to logic 0 by all other arithmetic operations.
Bit6: AC: Auxiliary Carry Flag
This bit is set when the last arithmetic operation resulted in a carry into (addition) or a borrow from
(subtraction) the high order nibble. It is cleared to logic 0 by all other arithmetic operations.
Bit5: F0: User Flag 0.
This is a bit-addressable, general purpose flag for use under software control.
Bits4-3: RS1-RS0: Register Bank Select.
These bits select which register bank is used during register accesses.
Bit2: OV: Overflow Flag.
This bit is set to 1 under the following circumstances:
• An ADD, ADDC, or SUBB instruction causes a sign-change overflow.
• A MUL instruction results in an overflow (result is greater than 255).
• A DIV instruction causes a divide-by-zero condition.
The OV bit is cleared to 0 by the ADD, ADDC, SUBB, MUL, and DIV instructions in all other cases.
Bit1: F1: User Flag 1.
This is a bit-addressable, general purpose flag for use under software control.
Bit0: PARITY: Parity Flag.
This bit is set to logic 1 if the sum of the eight bits in the accumulator is odd and cleared if the sum is
even.
R/W R/W R/W R/W R/W R/W R/W R Reset Value
CY AC F0 RS1 RS0 OV F1 PARITY 00000000
Bit7 Bit6 Bit5 Bit4 Bit3 Bit2 Bit1 Bit0 SFR Address:
(bit addressable) 0xD0
RS1 RS0 Register Bank Address
0 0 0 0x00 - 0x07
0 1 1 0x08 - 0x0F
1 0 2 0x10 - 0x17
1 1 3 0x18 - 0x1F
(s)
SHIEDI UHHHIIHH
C8051F330/1
80 Rev. 1.1
Figure 9.7. ACC: Accumulator
Bits7-0: ACC: Accumulator.
This register is the accumulator for arithmetic operations.
R/W R/W R/W R/W R/W R/W R/W R/W Reset Value
ACC.7 ACC.6 ACC.5 ACC.4 ACC.3 ACC.2 ACC.1 ACC.0 00000000
Bit7 Bit6 Bit5 Bit4 Bit3 Bit2 Bit1 Bit0 SFR Address:
(bit addressable) 0xE0
Figure 9.8. B: B Register
Bits7-0: B: B Register.
This register serves as a second accumulator for certain arithmetic operations.
R/W R/W R/W R/W R/W R/W R/W R/W Reset Value
B.7 B.6 B.5 B.4 B.3 B.2 B.1 B.0 00000000
Bit7 Bit6 Bit5 Bit4 Bit3 Bit2 Bit1 Bit0 SFR Address:
(bit addressable) 0xF0
(s)
SHIEDI UHHHIIHH
C8051F330/1
Rev. 1.1 81
9.3. Interrupt Handler
The CIP-51 includes an extended interrupt system supporting a total of 13 interrupt sources with two priority levels.
The allocation of interrupt sources between on-chip peripherals and external inputs pins varies according to the spe-
cific version of the device. Each interrupt source has one or more associated interrupt-pending flag(s) located in an
SFR. When a peripheral or external source meets a valid interrupt condition, the associated interrupt-pending flag is
set to logic 1.
If interrupts are enabled for the source, an interrupt request is generated when the interrupt-pending flag is set. As
soon as execution of the current instruction is complete, the CPU generates an LCALL to a predetermined address to
begin execution of an interrupt service routine (ISR). Each ISR must end with an RETI instruction, which returns pro-
gram execution to the next instruction that would have been executed if the interrupt request had not occurred. If
interrupts are not enabled, the interrupt-pending flag is ignored by the hardware and program execution continues as
normal. (The interrupt-pending flag is set to logic 1 regardless of the interrupt's enable/disable state.)
Each interrupt source can be individually enabled or disabled through the use of an associated interrupt enable bit in
an SFR (IE-EIE1). However, interrupts must first be globally enabled by setting the EA bit (IE.7) to logic 1 before the
individual interrupt enables are recognized. Setting the EA bit to logic 0 disables all interrupt sources regardless of
the individual interrupt-enable settings.
Some interrupt-pending flags are automatically cleared by the hardware when the CPU vectors to the ISR. However,
most are not cleared by the hardware and must be cleared by software before returning from the ISR. If an interrupt-
pending flag remains set after the CPU completes the return-from-interrupt (RETI) instruction, a new interrupt
request will be generated immediately and the CPU will re-enter the ISR after the completion of the next instruction.
9.3.1. MCU Interrupt Sources and Vectors
The MCUs support 13 interrupt sources. Software can simulate an interrupt by setting any interrupt-pending flag to
logic 1. If interrupts are enabled for the flag, an interrupt request will be generated and the CPU will vector to the ISR
address associated with the interrupt-pending flag. MCU interrupt sources, associated vector addresses, priority order
and control bits are summarized in Table 9.4 on page 83. Refer to the datasheet section associated with a particular
on-chip peripheral for information regarding valid interrupt conditions for the peripheral and the behavior of its inter-
rupt-pending flag(s).
lTlI INUPL /li\'TlJ Interrupt ITl INIPL /lNTI Interrupt
l (J Active low, cdgc se1 'itivc l (J Active low, cdgc sen "live
1 1 Active higl1,edgc. ’vc 1 1 Active high, edge scn [ivc
(J (J Active low, level 5:: 1t1ve (J (J Active low, level 5611 tive
(J 1 Active high. level sensitive (J 1 Active high. level sensitive
(s)
SlllEfll llllllHilllllH
C8051F330/1
82 Rev. 1.1
9.3.2. External Interrupts
The /INT0 and /INT1 external interrupt sources are configurable as active high or low, edge or level sensitive. The
IN0PL (/INT0 Polarity) and IN1PL (/INT1 Polarity) bits in the IT01CF register select active high or active low; the
IT0 and IT1 bits in TCON (Section “18.1. Timer 0 and Timer 1” on page 169) select level or edge sensitive. The
table below lists the possible configurations.
/INT0 and /INT1 are assigned to Port pins as defined in the IT01CF register (see Figure 9.13). Note that /INT0 and
/INT0 Port pin assignments are independent of any Crossbar assignments. /INT0 and /INT1 will monitor their
assigned Port pins without disturbing the peripheral that was assigned the Port pin via the Crossbar. To assign a Port
pin only to /INT0 and/or /INT1, configure the Crossbar to skip the selected pin(s). This is accomplished by setting the
associated bit in register XBR0 (see Section “14.1. Priority Crossbar Decoder” on page 115 for complete details
on configuring the Crossbar).
IE0 (TCON.1) and IE1 (TCON.3) serve as the interrupt-pending flags for the /INT0 and /INT1 external interrupts,
respectively. If an /INT0 or /INT1 external interrupt is configured as edge-sensitive, the corresponding interrupt-
pending flag is automatically cleared by the hardware when the CPU vectors to the ISR. When configured as level
sensitive, the interrupt-pending flag remains logic 1 while the input is active as defined by the corresponding polarity
bit (IN0PL or IN1PL); the flag remains logic 0 while the input is inactive. The external interrupt source must hold the
input active until the interrupt request is recognized. It must then deactivate the interrupt request before execution of
the ISR completes or another interrupt request will be generated.
9.3.3. Interrupt Priorities
Each interrupt source can be individually programmed to one of two priority levels: low or high. A low priority inter-
rupt service routine can be preempted by a high priority interrupt. A high priority interrupt cannot be preempted. Each
interrupt has an associated interrupt priority bit in an SFR (IP or EIP1) used to configure its priority level. Low prior-
ity is the default. If two interrupts are recognized simultaneously, the interrupt with the higher priority is serviced
first. If both interrupts have the same priority level, a fixed priority order is used to arbitrate, given in Table 9.4.
9.3.4. Interrupt Latency
Interrupt response time depends on the state of the CPU when the interrupt occurs. Pending interrupts are sampled
and priority decoded each system clock cycle. Therefore, the fastest possible response time is 5 system clock cycles:
1 clock cycle to detect the interrupt and 4 clock cycles to complete the LCALL to the ISR. If an interrupt is pending
when a RETI is executed, a single instruction is executed before an LCALL is made to service the pending interrupt.
Therefore, the maximum response time for an interrupt (when no other interrupt is currently being serviced or the
new interrupt is of greater priority) occurs when the CPU is performing an RETI instruction followed by a DIV as the
next instruction. In this case, the response time is 18 system clock cycles: 1 clock cycle to detect the interrupt, 5 clock
cycles to execute the RETI, 8 clock cycles to complete the DIV instruction and 4 clock cycles to execute the LCALL
to the ISR. If the CPU is executing an ISR for an interrupt with equal or higher priority, the new interrupt will not be
serviced until the current ISR completes, including the RETI and following instruction.
IT0 IN0PL /INT0 Interrupt IT1 IN1PL /INT1 Interrupt
10
Active low, edge sensitive 10Active low, edge sensitive
11Active high, edge sensitive 11Active high, edge sensitive
00Active low, level sensitive 00Active low, level sensitive
01Active high, level sensitive 01Active high, level sensitive
Always
Always
External ImcrrupI (J( INTU) UXUUU} U IE()(TC().\1.1) Y Y EXO (IE,U) PXU (IP.())
Tuner U Overflow UXUUUB l TFU (TC()N.5) Y Y ETU (IE. 1) W0 (IP, 1)
External ImcrrupI l ( INTI) UXUUIE 2 IE1 (TCONJ) Y Y EXl (IE2) I’Xl (IRZ)
Tuner 1 Overflow UXUUIB 3 TH (TC()N.7) Y Y ETl (113.3) I’Tl (1P3)
RIO (SCONOD)
TFZH (TMRZCNJ)
SPIF (SPIUCN.7)
ESMBU PSMBU
RESERVED UX<>C8051F330/1
Rev. 1.1 83
Table 9.4. Interrupt Summary
Interrupt Source Interrupt
Vector
Priority
Order Pending Flag
Bit addressable?
Cleared by HW?
Enable
Flag
Priority
Control
Reset 0x0000 Top None N/A N/A Always
Enabled
Always
Highest
External Interrupt 0 (/INT0) 0x0003 0 IE0 (TCON.1) YYEX0 (IE.0) PX0 (IP.0)
Timer 0 Overflow 0x000B 1 TF0 (TCON.5) YYET0 (IE.1) PT0 (IP.1)
External Interrupt 1 (/INT1) 0x0013 2 IE1 (TCON.3) YYEX1 (IE.2) PX1 (IP.2)
Timer 1 Overflow 0x001B 3 TF1 (TCON.7) YYET1 (IE.3) PT1 (IP.3)
UART0 0x0023 4 RI0 (SCON0.0)
TI0 (SCON0.1) YNES0 (IE.4) PS0 (IP.4)
Timer 2 Overflow 0x002B 5 TF2H (TMR2CN.7)
TF2L (TMR2CN.6) YNET2 (IE.5) PT2 (IP.5)
SPI0 0x0033 6
SPIF (SPI0CN.7)
WCOL (SPI0CN.6)
MODF (SPI0CN.5)
RXOVRN (SPI0CN.4)
YNESPI0
(IE.6)
PSPI0
(IP.6)
SMB0 0x003B 7 SI (SMB0CN.0) YNESMB0
(EIE1.0)
PSMB0
(EIP1.0)
RESERVED 0x0043 8 N/A N/A N/A N/A N/A
ADC0 Window Compare 0x004B 9 AD0WINT
(ADC0CN.3) YNEWADC0
(EIE1.2)
PWADC0
(EIP1.2)
ADC0 Conversion
Complete 0x0053 10 AD0INT (ADC0CN.5) YNEADC0
(EIE1.3)
PADC0
(EIP1.3)
Programmable Counter
Array 0x005B 11 CF (PCA0CN.7)
CCFn (PCA0CN.n) YNEPCA0
(EIE1.4)
PPCA0
(EIP1.4)
Comparator0 0x0063 12 CP0FIF (CPT0CN.4)
CP0RIF (CPT0CN.5) NNECP0
(EIE1.5)
PCP0
(EIP1.5)
RESERVED 0x006B 13 N/A N/A N/A N/A N/A
Timer 3 Overflow 0x0073 14 TF3H (TMR3CN.7)
TF3L (TMR3CN.6) NNET3
(EIE1.7)
PT3
(EIP1.7)
(s)
SHIEDI UHHHIIHH
C8051F330/1
84 Rev. 1.1
9.3.5. Interrupt Register Descriptions
The SFRs used to enable the interrupt sources and set their priority level are described below. Refer to the datasheet
section associated with a particular on-chip peripheral for information regarding valid interrupt conditions for the
peripheral and the behavior of its interrupt-pending flag(s).
Figure 9.9. IE: Interrupt Enable
Bit7: EA: Enable All Interrupts.
This bit globally enables/disables all interrupts. It overrides the individual interrupt mask settings.
0: Disable all interrupt sources.
1: Enable each interrupt according to its individual mask setting.
Bit6: ESPI0: Enable Serial Peripheral Interface (SPI0) Interrupt.
This bit sets the masking of the SPI0 interrupts.
0: Disable all SPI0 interrupts.
1: Enable interrupt requests generated by SPI0.
Bit5: ET2: Enable Timer 2 Interrupt.
This bit sets the masking of the Timer 2 interrupt.
0: Disable Timer 2 interrupt.
1: Enable interrupt requests generated by the TF2L or TF2H flags.
Bit4: ES0: Enable UART0 Interrupt.
This bit sets the masking of the UART0 interrupt.
0: Disable UART0 interrupt.
1: Enable UART0 interrupt.
Bit3: ET1: Enable Timer 1 Interrupt.
This bit sets the masking of the Timer 1 interrupt.
0: Disable all Timer 1 interrupt.
1: Enable interrupt requests generated by the TF1 flag.
Bit2: EX1: Enable External Interrupt 1.
This bit sets the masking of External Interrupt 1.
0: Disable external interrupt 1.
1: Enable interrupt requests generated by the /INT1 input.
Bit1: ET0: Enable Timer 0 Interrupt.
This bit sets the masking of the Timer 0 interrupt.
0: Disable all Timer 0 interrupt.
1: Enable interrupt requests generated by the TF0 flag.
Bit0: EX0: Enable External Interrupt 0.
This bit sets the masking of External Interrupt 0.
0: Disable external interrupt 0.
1: Enable interrupt requests generated by the /INT0 input.
R/W R/W R/W R/W R/W R/W R/W R/W Reset Value
EA ESPI0 ET2 ES0 ET1 EX1 ET0 EX0 00000000
Bit7 Bit6 Bit5 Bit4 Bit3 Bit2 Bit1 Bit0 SFR Address:
(bit addressable) 0xA8
(s)
SHIEDI UHHHIIHH
C8051F330/1
Rev. 1.1 85
Figure 9.10. IP: Interrupt Priority
Bit7: UNUSED. Read = 1, Write = don't care.
Bit6: PSPI0: Serial Peripheral Interface (SPI0) Interrupt Priority Control.
This bit sets the priority of the SPI0 interrupt.
0: SPI0 interrupt set to low priority level.
1: SPI0 interrupt set to high priority level.
Bit5: PT2: Timer 2 Interrupt Priority Control.
This bit sets the priority of the Timer 2 interrupt.
0: Timer 2 interrupt set to low priority level.
1: Timer 2 interrupt set to high priority level.
Bit4: PS0: UART0 Interrupt Priority Control.
This bit sets the priority of the UART0 interrupt.
0: UART0 interrupt set to low priority level.
1: UART0 interrupt set to high priority level.
Bit3: PT1: Timer 1 Interrupt Priority Control.
This bit sets the priority of the Timer 1 interrupt.
0: Timer 1 interrupt set to low priority level.
1: Timer 1 interrupt set to high priority level.
Bit2: PX1: External Interrupt 1 Priority Control.
This bit sets the priority of the External Interrupt 1 interrupt.
0: External Interrupt 1 set to low priority level.
1: External Interrupt 1 set to high priority level.
Bit1: PT0: Timer 0 Interrupt Priority Control.
This bit sets the priority of the Timer 0 interrupt.
0: Timer 0 interrupt set to low priority level.
1: Timer 0 interrupt set to high priority level.
Bit0: PX0: External Interrupt 0 Priority Control.
This bit sets the priority of the External Interrupt 0 interrupt.
0: External Interrupt 0 set to low priority level.
1: External Interrupt 0 set to high priority level.
R R/W R/W R/W R/W R/W R/W R/W Reset Value
- PSPI0 PT2 PS0 PT1 PX1 PT0 PX0 10000000
Bit7 Bit6 Bit5 Bit4 Bit3 Bit2 Bit1 Bit0 SFR Address:
(bit addressable) 0xB8
(s)
SHIEDI UHHHIIHH
C8051F330/1
86 Rev. 1.1
Figure 9.11. EIE1: Extended Interrupt Enable 1
Bit7: ET3: Enable Timer 3 Interrupt.
This bit sets the masking of the Timer 3 interrupt.
0: Disable Timer 3 interrupts.
1: Enable interrupt requests generated by the TF3L or TF3H flags.
Bit6: RESERVED. Read = 0. Must Write 0.
Bit5: ECP0: Enable Comparator0 (CP0) Interrupt.
This bit sets the masking of the CP0 interrupt.
0: Disable CP0 interrupts.
1: Enable interrupt requests generated by the CP0RIF or CP0FIF flags.
Bit4: EPCA0: Enable Programmable Counter Array (PCA0) Interrupt.
This bit sets the masking of the PCA0 interrupts.
0: Disable all PCA0 interrupts.
1: Enable interrupt requests generated by PCA0.
Bit3: EADC0: Enable ADC0 Conversion Complete Interrupt.
This bit sets the masking of the ADC0 Conversion Complete interrupt.
0: Disable ADC0 Conversion Complete interrupt.
1: Enable interrupt requests generated by the AD0INT flag.
Bit2: EWADC0: Enable Window Comparison ADC0 Interrupt.
This bit sets the masking of ADC0 Window Comparison interrupt.
0: Disable ADC0 Window Comparison interrupt.
1: Enable interrupt requests generated by ADC0 Window Compare flag (AD0WINT).
Bit1: RESERVED. Read = 0. Must Write 0.
Bit0: ESMB0: Enable SMBus (SMB0) Interrupt.
This bit sets the masking of the SMB0 interrupt.
0: Disable all SMB0 interrupts.
1: Enable interrupt requests generated by SMB0.
R/W R/W R/W R/W R/W R/W R/W R/W Reset Value
ET3 Reserved ECP0 EPCA0 EADC0 EWADC0 Reserved ESMB0 00000000
Bit7 Bit6 Bit5 Bit4 Bit3 Bit2 Bit1 Bit0 SFR Address:
0xE6
(s)
SHIEDI UHHHIIHH
C8051F330/1
Rev. 1.1 87
Figure 9.12. EIP1: Extended Interrupt Priority 1
Bit7: PT3: Timer 3 Interrupt Priority Control.
This bit sets the priority of the Timer 3 interrupt.
0: Timer 3 interrupts set to low priority level.
1: Timer 3 interrupts set to high priority level.
Bit6: RESERVED. Read = 0. Must Write 0.
Bit5: PCP0: Comparator0 (CP0) Interrupt Priority Control.
This bit sets the priority of the CP0 interrupt.
0: CP0 interrupt set to low priority level.
1: CP0 interrupt set to high priority level.
Bit4: PPCA0: Programmable Counter Array (PCA0) Interrupt Priority Control.
This bit sets the priority of the PCA0 interrupt.
0: PCA0 interrupt set to low priority level.
1: PCA0 interrupt set to high priority level.
Bit3: PADC0 ADC0 Conversion Complete Interrupt Priority Control.
This bit sets the priority of the ADC0 Conversion Complete interrupt.
0: ADC0 Conversion Complete interrupt set to low priority level.
1: ADC0 Conversion Complete interrupt set to high priority level.
Bit2: PWADC0: ADC0 Window Comparator Interrupt Priority Control.
This bit sets the priority of the ADC0 Window interrupt.
0: ADC0 Window interrupt set to low priority level.
1: ADC0 Window interrupt set to high priority level.
Bit1: RESERVED. Read = 0. Must Write 0.
Bit0: PSMB0: SMBus (SMB0) Interrupt Priority Control.
This bit sets the priority of the SMB0 interrupt.
0: SMB0 interrupt set to low priority level.
1: SMB0 interrupt set to high priority level.
R/W R/W R/W R/W R/W R/W R/W R/W Reset Value
PT3 Reserved PCP0 PPCA0 PADC0 PWADC0 Reserved PSMB0 00000000
Bit7 Bit6 Bit5 Bit4 Bit3 Bit2 Bit1 Bit0 SFR Address:
0xF6
lN]SLZ»0
/ll\'T] Port Pin
000 P().()
001 P().1
0 ll) P().Z
(J1 1 P03
[00 P().4
llll P05
1 10 P().6
l l 1 P().7
lNlISLZ»0 / 'TU Port Pin
000 P().()
001 P().1
0 ll) P().Z
(J1 1 P03
[00 P().4
llll P05
1 10 P().6
l l 1 P().7
(s)
SHIEDI
UHHHIIHH
C8051F330/1
88 Rev. 1.1
Bit7: IN1PL: /INT1 Polarity
0: /INT1 input is active low.
1: /INT1 input is active high.
Bits6-4: IN1SL2-0: /INT1 Port Pin Selection Bits
These bits select which Port pin is assigned to /INT1. Note that this pin assignment is independent of
the Crossbar; /INT1 will monitor the assigned Port pin without disturbing the peripheral that has been
assigned the Port pin via the Crossbar. The Crossbar will not assign the Port pin to a peripheral if it is
configured to skip the selected pin (accomplished by setting to ‘1’ the corresponding bit in register
P0SKIP).
Bit3: IN0PL: /INT0 Polarity
0: /INT0 interrupt is active low.
1: /INT0 interrupt is active high.
Bits2-0: INT0SL2-0: /INT0 Port Pin Selection Bits
These bits select which Port pin is assigned to /INT0. Note that this pin assignment is independent of
the Crossbar. /INT0 will monitor the assigned Port pin without disturbing the peripheral that has been
assigned the Port pin via the Crossbar. The Crossbar will not assign the Port pin to a peripheral if it is
configured to skip the selected pin (accomplished by setting to ‘1’ the corresponding bit in register
P0SKIP).
R/W R/W R/W R/W R/W R/W R/W R/W Reset Value
IN1PL IN1SL2 IN1SL1 IN1SL0 IN0PL IN0SL2 IN0SL1 IN0SL0 00000001
Bit7 Bit6 Bit5 Bit4 Bit3 Bit2 Bit1 Bit0 SFR Address:
0xE4
Note: Refer to Figure 18.4 for INT0/1 edge- or level-sensitive interrupt selection.
IN1SL2-0 /INT1 Port Pin
000 P0.0
001 P0.1
010 P0.2
011 P0.3
100 P0.4
101 P0.5
110 P0.6
111 P0.7
IN0SL2-0 /INT0 Port Pin
000 P0.0
001 P0.1
010 P0.2
011 P0.3
100 P0.4
101 P0.5
110 P0.6
111 P0.7
Figure 9.13. IT01CF: INT0/INT1 Configuration Register
(s)
SHIEDI UHHHIIHH
C8051F330/1
Rev. 1.1 89
9.4. Power Management Modes
The CIP-51 core has two software programmable power management modes: Idle and Stop. Idle mode halts the CPU
while leaving the peripherals and clocks active. In Stop mode, the CPU is halted, all interrupts and timers (except the
Missing Clock Detector) are inactive, and the internal oscillator is stopped (analog peripherals remain in their
selected states; the external oscillator is not effected). Since clocks are running in Idle mode, power consumption is
dependent upon the system clock frequency and the number of peripherals left in active mode before entering Idle.
Stop mode consumes the least power. Figure 1.15 describes the Power Control Register (PCON) used to control the
CIP-51's power management modes.
Although the CIP-51 has Idle and Stop modes built in (as with any standard 8051 architecture), power management
of the entire MCU is better accomplished by enabling/disabling individual peripherals as needed. Each analog periph-
eral can be disabled when not in use and placed in low power mode. Digital peripherals, such as timers or serial
buses, draw little power when they are not in use. Turning off the oscillators lowers power consumption considerably;
however a reset is required to restart the MCU.
9.4.1. Idle Mode
Setting the Idle Mode Select bit (PCON.0) causes the CIP-51 to halt the CPU and enter Idle mode as soon as the
instruction that sets the bit completes execution. All internal registers and memory maintain their original data. All
analog and digital peripherals can remain active during Idle mode.
Idle mode is terminated when an enabled interrupt is asserted or a reset occurs. The assertion of an enabled interrupt
will cause the Idle Mode Selection bit (PCON.0) to be cleared and the CPU to resume operation. The pending inter-
rupt will be serviced and the next instruction to be executed after the return from interrupt (RETI) will be the instruc-
tion immediately following the one that set the Idle Mode Select bit. If Idle mode is terminated by an internal or
external reset, the CIP-51 performs a normal reset sequence and begins program execution at address 0x0000.
If enabled, the Watchdog Timer (WDT) will eventually cause an internal watchdog reset and thereby terminate the
Idle mode. This feature protects the system from an unintended permanent shutdown in the event of an inadvertent
write to the PCON register. If this behavior is not desired, the WDT may be disabled by software prior to entering the
Idle mode if the WDT was initially configured to allow this operation. This provides the opportunity for additional
power savings, allowing the system to remain in the Idle mode indefinitely, waiting for an external stimulus to wake
up the system. Refer to Section “10.6. PCA Watchdog Timer Reset” on page 94 for more information on the use
and configuration of the WDT.
9.4.2. Stop Mode
Setting the Stop Mode Select bit (PCON.1) causes the CIP-51 to enter Stop mode as soon as the instruction that sets
the bit completes execution. In Stop mode the internal oscillator, CPU, and all digital peripherals are stopped; the
state of the external oscillator circuit is not affected. Each analog peripheral (including the external oscillator circuit)
may be shut down individually prior to entering Stop Mode. Stop mode can only be terminated by an internal or
external reset. On reset, the CIP-51 performs the normal reset sequence and begins program execution at address
0x0000.
If enabled, the Missing Clock Detector will cause an internal reset and thereby terminate the Stop mode. The Missing
Clock Detector should be disabled if the CPU is to be put to in STOP mode for longer than the MCD timeout of
100 µsec.
(s)
SHIEDI UHHHIIHH
C8051F330/1
90 Rev. 1.1
Bits7-2: GF5-GF0: General Purpose Flags 5-0.
These are general purpose flags for use under software control.
Bit1: STOP: Stop Mode Select.
Setting this bit will place the CIP-51 in Stop mode. This bit will always be read as 0.
1: CPU goes into Stop mode (internal oscillator stopped).
Bit0: IDLE: Idle Mode Select.
Setting this bit will place the CIP-51 in Idle mode. This bit will always be read as 0.
1: CPU goes into Idle mode. (Shuts off clock to CPU, but clock to Timers, Interrupts, Serial Ports,
and Analog Peripherals are still active.)
R/W R/W R/W R/W R/W R/W R/W R/W Reset Value
GF5 GF4 GF3 GF2 GF1 GF0 STOP IDLE 00000000
Bit7 Bit6 Bit5 Bit4 Bit3 Bit2 Bit1 Bit0 SFR Address:
0x87
Figure 9.14. PCON: Power Control Register
(s)
SHIEDI UHHHIIHH
C8051F330/1
Rev. 1.1 91
10. RESET SOURCES
Reset circuitry allows the controller to be easily placed in a predefined default condition. On entry to this reset state,
the following occur:
• CIP-51 halts program execution
• Special Function Registers (SFRs) are initialized to their defined reset values
• External Port pins are forced to a known state
• Interrupts and timers are disabled.
All SFRs are reset to the predefined values noted in the SFR detailed descriptions. The contents of internal data mem-
ory are unaffected during a reset; any previously stored data is preserved. However, since the stack pointer SFR is
reset, the stack is effectively lost, even though the data on the stack is not altered.
The Port I/O latches are reset to 0xFF (all logic ones) in open-drain mode. Weak pull-ups are enabled during and after
the reset. For VDD Monitor and power-on resets, the /RST pin is driven low until the device exits the reset state.
On exit from the reset state, the program counter (PC) is reset, and the system clock defaults to the internal oscillator.
Refer to Section “13. Oscillators” on page 105 for information on selecting and configuring the system clock
source. The Watchdog Timer is enabled with the system clock divided by 12 as its clock source (Section
“19.3. Watchdog Timer Mode” on page 194 details the use of the Watchdog Timer). Program execution begins at
location 0x0000.
PCA
WDT
Missing
Clock
Detector
(one-
shot) (Software Reset)
System Reset
Reset
Funnel
Px.x
Px.x
EN
SWRSF
System
Clock
CIP-51
Microcontroller
Core
Extended Interrupt
Handler
EN
WDT
Enable
MCD
Enable
Errant
FLASH
Operation
/RST
(wired-OR)
Power On
Reset
'0'
+
-
Comparator 0
C0RSEF
VDD
+
-
Supply
Monitor
Enable
Figure 10.1. Reset Sources
(s)
SHIEDI UHHHIIHH
C8051F330/1
92 Rev. 1.1
10.1. Power-On Reset
During power-up, the device is held in a reset state and the /RST pin is driven low until VDD settles above VRST. A
delay occurs before the device is released from reset; the delay decreases as the VDD ramp time increases (VDD
ramp time is defined as how fast VDD ramps from 0 V to VRST). Figure 10.2. plots the power-on and VDD monitor
reset timing. The maximum VDD ramp time is 1 ms; slower ramp times may cause the device to be released from
reset before VDD reaches the VRST level. For ramp times less than 1 ms, the power-on reset delay (TPORDelay) is typ-
ically less than 0.3 ms.
On exit from a power-on reset, the PORSF flag (RSTSRC.1) is set by hardware to logic 1. When PORSF is set, all of
the other reset flags in the RSTSRC Register are indeterminate (PORSF is cleared by all other resets). Since all resets
cause program execution to begin at the same location (0x0000) software can read the PORSF flag to determine if a
power-up was the cause of reset. The content of internal data memory should be assumed to be undefined after a
power-on reset. The VDD monitor is enabled following a power-on reset.
Power-On
Reset
VDD
Monitor
Reset
/RST
t
volts
1.0
2.0
Logic HIGH
Logic LOW
T
PORDelay
VDD
2.70
2.55
V
RST
VDD
Figure 10.2. Power-On and VDD Monitor Reset Timing
(s)
SHIEDI UHHHIIHH
C8051F330/1
Rev. 1.1 93
10.2. Power-Fail Reset / VDD Monitor
When a power-down transition or power irregularity causes VDD to drop below VRST, the power supply monitor will
drive the /RST pin low and hold the CIP-51 in a reset state (see Figure 10.2). When VDD returns to a level above
VRST, the CIP-51 will be released from the reset state. Note that even though internal data memory contents are not
altered by the power-fail reset, it is impossible to determine if VDD dropped below the level required for data reten-
tion. If the PORSF flag reads ‘1’, the data may no longer be valid. The VDD monitor is disabled after power-on
resets; however its defined state (enabled/disabled) is not altered by any other reset source. For example, if the VDD
monitor is enabled and a software reset is performed, the VDD monitor will still be enabled after the reset.
Important Note: The VDD monitor must be enabled before it is selected as a reset source. Selecting the VDD moni-
tor as a reset source before it is enabled and stabilized may cause a system reset. The procedure for configuring the
VDD monitor as a reset source is shown below:
Step 1. Enable the VDD monitor (VDMEN bit in VDM0CN = ‘1’).
Step 2. Wait for the VDD monitor to stabilize (see Table 10.1 for the VDD Monitor turn-on time).
Step 3. Select the VDD monitor as a reset source (PORSF bit in RSTSRC = ‘1’).
See Figure 10.2 for VDD monitor timing; note that the reset delay is not incurred after a VDD monitor reset. See
Table 10.1 for complete electrical characteristics of the VDD monitor.
Figure 10.3. VDM0CN: VDD Monitor Control
Bit7: VDMEN: VDD Monitor Enable.
This bit is turns the VDD monitor circuit on/off. The VDD Monitor cannot generate system resets
until it is also selected as a reset source in register RSTSRC (Figure 10.4). The VDD Monitor must be
allowed to stabilize before it is selected as a reset source. Selecting the VDD monitor as a reset
source before it has stabilized may generate a system reset. See Table 10.1 for the minimum VDD
Monitor turn-on time.
0: VDD Monitor Disabled.
1: VDD Monitor Enabled.
Bit6: VDD STAT: VDD Status.
This bit indicates the current power supply status (VDD Monitor output).
0: VDD is at or below the VDD monitor threshold.
1: VDD is above the VDD monitor threshold.
Bits5-0: Reserved. Read = 000000b. Write = don’t care.
R/WRRRRRRRReset Value
VDMEN VDDSTAT Reserved Reserved Reserved Reserved Reserved Reserved Variable
Bit7 Bit6 Bit5 Bit4 Bit3 Bit2 Bit1 Bit0
SFR Address: 0xFF

C8051F330/1
94 Rev. 1.1
10.3. External Reset
The external /RST pin provides a means for external circuitry to force the device into a reset state. Asserting an
active-low signal on the /RST pin generates a reset; an external pull-up and/or decoupling of the /RST pin may be
necessary to avoid erroneous noise-induced resets. See Table 10.1 for complete /RST pin specifications. The PINRSF
flag (RSTSRC.0) is set on exit from an external reset.
10.4. Missing Clock Detector Reset
The Missing Clock Detector (MCD) is a one-shot circuit that is triggered by the system clock. If the system clock
remains high or low for more than 100 µs, the one-shot will time out and generate a reset. After a MCD reset, the
MCDRSF flag (RSTSRC.2) will read ‘1’, signifying the MCD as the reset source; otherwise, this bit reads ‘0’. Writ-
ing a ‘1’ to the MCDRSF bit enables the Missing Clock Detector; writing a ‘0’ disables it. The state of the /RST pin
is unaffected by this reset.
10.5. Comparator0 Reset
Comparator0 can be configured as a reset source by writing a ‘1’ to the C0RSEF flag (RSTSRC.5). Comparator0
should be enabled and allowed to settle prior to writing to C0RSEF to prevent any turn-on chatter on the output from
generating an unwanted reset. The Comparator0 reset is active-low: if the non-inverting input voltage (on CP0+) is
less than the inverting input voltage (on CP0-), the device is put into the reset state. After a Comparator0 reset, the
C0RSEF flag (RSTSRC.5) will read ‘1’ signifying Comparator0 as the reset source; otherwise, this bit reads ‘0’. The
state of the /RST pin is unaffected by this reset.
10.6. PCA Watchdog Timer Reset
The programmable Watchdog Timer (WDT) function of the Programmable Counter Array (PCA) can be used to pre-
vent software from running out of control during a system malfunction. The PCA WDT function can be enabled or
disabled by software as described in Section “19.3. Watchdog Timer Mode” on page 194; the WDT is enabled and
clocked by SYSCLK / 12 following any reset. If a system malfunction prevents user software from updating the
WDT, a reset is generated and the WDTRSF bit (RSTSRC.5) is set to ‘1’. The state of the /RST pin is unaffected by
this reset.
10.7. FLASH Error Reset
If a FLASH read/write/erase or program read targets an illegal address, a system reset is generated. This may occur
due to any of the following:
• A FLASH write or erase is attempted above user code space. This occurs when PSWE is set to ‘1’ and a MOVX
write operation targets an address above address 0x1DFF.
• A FLASH read is attempted above user code space. This occurs when a MOVC operation targets an address
above address 0x1DFF.
• A Program read is attempted above user code space. This occurs when user code attempts to branch to an address
above 0x1DFF.
• A FLASH read, write or erase attempt is restricted due to a FLASH security setting (see Section “11.3. Security
Options” on page 99).
The FERROR bit (RSTSRC.6) is set following a FLASH error reset. The state of the /RST pin is unaffected by this
reset.
10.8. Software Reset
Software may force a reset by writing a ‘1’ to the SWRSF bit (RSTSRC.4). The SWRSF bit will read ‘1’ following a
software forced reset. The state of the /RST pin is unaffected by this reset.
(s)
SHIEDI UHHHIIHH
C8051F330/1
Rev. 1.1 95
Figure 10.4. RSTSRC: Reset Source Register
Bit7: UNUSED. Read = 0. Write = don’t care.
Bit6: FERROR: FLASH Error Indicator.
0: Source of last reset was not a FLASH read/write/erase error.
1: Source of last reset was a FLASH read/write/erase error.
Bit5: C0RSEF: Comparator0 Reset Enable and Flag.
0: Read: Source of last reset was not Comparator0. Write: Comparator0 is not a reset source.
1: Read: Source of last reset was Comparator0. Write: Comparator0 is a reset source (active-low).
Bit4: SWRSF: Software Reset Force and Flag.
0: Read: Source of last reset was not a write to the SWRSF bit. Write: No Effect.
1: Read: Source of last was a write to the SWRSF bit. Write: Forces a system reset.
Bit3: WDTRSF: Watchdog Timer Reset Flag.
0: Source of last reset was not a WDT timeout.
1: Source of last reset was a WDT timeout.
Bit2: MCDRSF: Missing Clock Detector Flag.
0: Read: Source of last reset was not a Missing Clock Detector timeout. Write: Missing Clock
Detector disabled.
1: Read: Source of last reset was a Missing Clock Detector timeout. Write: Missing Clock Detector
enabled; triggers a reset if a missing clock condition is detected.
Bit1: PORSF: Power-On Reset Force and Flag.
This bit is set anytime a power-on reset occurs. Writing this bit enables/disables the VDD monitor as
a reset source. Note: writing ‘1’ to this bit before the VDD monitor is enabled and stabilized may
cause a system reset. See register VDM0CN (Figure 10.3)
0: Read: Last reset was not a power-on or VDD monitor reset. Write: VDD monitor is not a reset
source.
1: Read: Last reset was a power-on or VDD monitor reset; all other reset flags indeterminate. Write:
VDD monitor is a reset source.
Bit0: PINRSF: HW Pin Reset Flag.
0: Source of last reset was not /RST pin.
1: Source of last reset was /RST pin.
R R R/W R/W R R/W R/W R Reset Value
- FERROR C0RSEF SWRSF WDTRSF MCDRSF PORSF PINRSF Variable
Bit7 Bit6 Bit5 Bit4 Bit3 Bit2 Bit1 Bit0
SFR Address: 0xEF
PARAMETER CONDITIONS MIN TYP MAX UNITS
I L ’ 8.5 mA, VDD ’ 2.7 V [o 3.6 V
0.7 x
0.3 x
RST Input Pullup Current RST ’ 0.0 V 25 40 .uA
VDD FOR Threshold (V T)
Tlmc from lasl sysmm clock rising
Delay buwccn release of any rcscl
Mlnimum RST Low Time to
VDD Monimr Tumron Time 100 us
VDD Manner Supply Current 20 50 .uA
(s)
SHIEDI
UIHIHIIIIHES
C8051F330/1
96 Rev. 1.1
Table 10.1. Reset Electrical Characteristics
-40°C to +85°C unless otherwise specified.
PARAMETER CONDITIONS MIN TYP MAX UNITS
/RST Output Low Voltage IOL = 8.5 mA, VDD = 2.7 V to 3.6 V 0.6 V
/RST Input High Voltage 0.7 x
VDD V
/RST Input Low Voltage 0.3 x
VDD
/RST Input Pullup Current /RST = 0.0 V 25 40 µA
VDD POR Threshold (VRST)2.40 2.55 2.70 V
Missing Clock Detector Timeout Time from last system clock rising
edge to reset initiation 100 220 600 µs
Reset Time Delay
Delay between release of any reset
source and code execution at location
0x0000
5.0 µs
Minimum /RST Low Time to
Generate a System Reset 15 µs
VDD Monitor Turn-on Time 100 µs
VDD Monitor Supply Current 20 50 µA
(s)
SHIEDI UHHHIIHH
C8051F330/1
Rev. 1.1 97
11. FLASH MEMORY
On-chip, re-programmable FLASH memory is included for program code and non-volatile data storage. The FLASH
memory can be programmed in-system, a single byte at a time, through the C2 interface or by software using the
MOVX instruction. Once cleared to logic 0, a FLASH bit must be erased to set it back to logic 1. FLASH bytes
would typically be erased (set to 0xFF) before being reprogrammed. The write and erase operations are automatically
timed by hardware for proper execution; data polling to determine the end of the write/erase operation is not required.
Code execution is stalled during a FLASH write/erase operation. Refer to Table 11.1 for complete FLASH memory
electrical characteristics.
11.1. Programming The FLASH Memory
The simplest means of programming the FLASH memory is through the C2 interface using programming tools pro-
vided by Silicon Labs or a third party vendor. This is the only means for programming a non-initialized device. For
details on the C2 commands to program FLASH memory, see Section “20. C2 Interface” on page 201.
To ensure the integrity of FLASH contents, it is strongly recommended that the on-chip VDD Monitor be
enabled in any system that includes code that writes and/or erases FLASH memory from software.
11.1.1. FLASH Lock and Key Functions
FLASH writes and erases by user software are protected with a lock and key function. The FLASH Lock and Key
Register (FLKEY) must be written with the correct key codes, in sequence, before FLASH operations may be per-
formed. The key codes are: 0xA5, 0xF1. The timing does not matter, but the codes must be written in order. If the key
codes are written out of order, or the wrong codes are written, FLASH writes and erases will be disabled until the next
system reset. FLASH writes and erases will also be disabled if a FLASH write or erase is attempted before the key
codes have been written properly. The FLASH lock resets after each write or erase; the key codes must be written
again before a following FLASH operation can be performed. The FLKEY register is detailed in Figure 11.3.
11.1.2. FLASH Erase Procedure
The FLASH memory can be programmed by software using the MOVX write instruction with the address and data
byte to be programmed provided as normal operands. Before writing to FLASH memory using MOVX, FLASH write
operations must be enabled by: (1) setting the PSWE Program Store Write Enable bit (PSCTL.0) to logic 1 (this
directs the MOVX writes to target FLASH memory); and (2) Writing the FLASH key codes in sequence to the
FLASH Lock register (FLKEY). The PSWE bit remains set until cleared by software.
A write to FLASH memory can clear bits to logic 0 but cannot set them; only an erase operation can set bits to logic
1 in FLASH. A byte location to be programmed should be erased before a new value is written. The FLASH
memory is organized in 512-byte pages. The erase operation applies to an entire page (setting all bytes in the page to
0xFF). To erase an entire 512-byte page, perform the following steps:
Step 1. Disable interrupts (recommended).
Step 2. Set thePSEE bit (register PSCTL).
Step 3. Set the PSWE bit (register PSCTL).
Step 4. Write the first key code to FLKEY: 0xA5.
Step 5. Write the second key code to FLKEY: 0xF1.
Step 6. Using the MOVX instruction, write a data byte to any location within the 512-byte page to be
erased.
Step 7. Clear the PSWE and PSEE bits.
PARAMETER CONDITIONS MIN TYP MAx UNITS
Endurance 20k 100k Emse Write
Erase Cycle Time 25 MHZ System Clock 10 15 20 ms
wme Cycle Time 25 MHZ System Clock 40 55 70 us
(s)
SHIEDI
UHHHIIHH
C8051F330/1
98 Rev. 1.1
11.1.3. FLASH Write Procedure
FLASH bytes are programmed by software with the following sequence:
Step 1. Disable interrupts (recommended).
Step 2. Erase the 512-byte FLASH page containing the target location, as described in Section 11.1.2.
Step 3. Set the PSWE bit (register PSCTL).
Step 4. Clear the PSEE bit (register PSCTL).
Step 5. Write the first key code to FLKEY: 0xA5.
Step 6. Write the second key code to FLKEY: 0xF1.
Step 7. Using the MOVX instruction, write a single data byte to the desired location within the 512-byte
sector.
Step 8. Clear the PSWE bit.
Steps 5-7 must be repeated for each byte to be written. After FLASH writes are complete, PSWE should be cleared so
that MOVX instructions do not target program memory.
Table 11.1. FLASH Electrical Characteristics
VDD = 2.7 to 3.6V; -40 to +85 ºC unless otherwise specified
PARAMETER CONDITIONS MIN TYP MAX UNITS
FLASH Size C8051F330/1 8192†bytes
Endurance 20k 100k Erase/Write
Erase Cycle Time 25 MHz System Clock 10 15 20 ms
Write Cycle Time 25 MHz System Clock 40 55 70 µs
†Note: 512 bytes at addresses 0x1E00 to 0x1FFF are reserved.
FLASH pages locked: 3 (First two FLASH pages + Lock Bylc Page)
(s)
SHIEDI UHHHIIHH
C8051F330/1
Rev. 1.1 99
11.2. Non-volatile Data Storage
The FLASH memory can be used for non-volatile data storage as well as program code. This allows data such as cal-
ibration coefficients to be calculated and stored at run time. Data is written using the MOVX write instruction and
read using the MOVC instruction. Note: MOVX read instructions always target XRAM.
11.3. Security Options
The CIP-51 provides security options to protect the FLASH memory from inadvertent modification by software as
well as to prevent the viewing of proprietary program code and constants. The Program Store Write Enable (bit
PSWE in register PSCTL) and the Program Store Erase Enable (bit PSEE in register PSCTL) bits protect the FLASH
memory from accidental modification by software. PSWE must be explicitly set to ‘1’ before software can modify
the FLASH memory; both PSWE and PSEE must be set to ‘1’ before software can erase FLASH memory. Additional
security features prevent proprietary program code and data constants from being read or altered across the C2 inter-
face.
A Security Lock Byte located at the last byte of FLASH user space offers protection of the FLASH program memory
from access (reads, writes, or erases) by unprotected code or the C2 interface. The FLASH security mechanism
allows the user to lock n 512-byte FLASH pages, starting at page 0 (addresses 0x0000 to 0x01FF), where n is the 1’s
complement number represented by the Security Lock Byte. Note that the page containing the FLASH Security Lock
Byte is locked when any other FLASH pages are locked. See example below.
Important Notes About the FLASH Security:
1. Clearing any bit of the Lock Byte to ‘0’ will lock the FLASH page containing the Lock Byte (in addi-
tion to the selected pages).
2. Locked pages cannot be read, written, or erased via the C2 interface.
3. Locked pages cannot be read, written, or erased by user firmware executing from unlocked memory
space.
4. User firmware executing in a locked page may read and write FLASH memory in any locked or
unlocked page excluding the reserved area.
5. User firmware executing in a locked page may erase FLASH memory in any locked or unlocked page
excluding the reserved area and the page containing the Lock Byte.
6. Locked pages can only be unlocked by a C2 Device Erase command.
7. If a user firmware FLASH access attempt is denied (per restrictions #3, #4, and #5 above), a FLASH
Error system reset will be generated.
Security Lock Byte: 11111101b
1’s Complement: 00000010b
FLASH pages locked: 3 (First two FLASH pages + Lock Byte Page)
Addresses locked: 0x0000 to 0x03FF (first two FLASH pages) and
0x1C00 to 0x1DFF (Lock Byte Page)
(s)
SHIEDI UHHHIIHH
C8051F330/1
100 Rev. 1.1
Access limit set
according to the
FLASH security lock
byte
C8051F330/1
0x0000
0x1DFF
Lock Byte
Reserved
0x1DFE
0x1E00
FLASH memory
organized in 512-byte
pages
0x1C00
Unlocked FLASH Pages
Locked when any
other FLASH pages
are locked
Figure 11.1. FLASH Program Memory Map
Bits7-2: UNUSED: Read = 000000b, Write = don’t care.
Bit1: PSEE: Program Store Erase Enable
Setting this bit (in combination with PSWE) allows an entire page of FLASH program memory to be
erased. If this bit is logic 1 and FLASH writes are enabled (PSWE is logic 1), a write to FLASH
memory using the MOVX instruction will erase the entire page that contains the location addressed
by the MOVX instruction. The value of the data byte written does not matter.
0: FLASH program memory erasure disabled.
1: FLASH program memory erasure enabled.
Bit0: PSWE: Program Store Write Enable
Setting this bit allows writing a byte of data to the FLASH program memory using the MOVX write
instruction. The FLASH location should be erased before writing data.
0: Writes to FLASH program memory disabled.
1: Writes to FLASH program memory enabled; the MOVX write instruction targets FLASH memory.
RRRRRRR/WR/WReset Value
- - - - - - PSEE PSWE 00000000
Bit7 Bit6 Bit5 Bit4 Bit3 Bit2 Bit1 Bit0
SFR Address: 0x8F
Figure 11.2. PSCTL: Program Store R/W Control
(s)
SHIEDI UHHHIIHH
C8051F330/1
Rev. 1.1 101
Figure 11.3. FLKEY: FLASH Lock and Key Register
Bits7-0: FLKEY: FLASH Lock and Key Register
Write:
This register provides a lock and key function for FLASH erasures and writes. FLASH writes and
erases are enabled by writing 0xA5 followed by 0xF1 to the FLKEY register. FLASH writes and
erases are automatically disabled after the next write or erase is complete. If any writes to FLKEY are
performed incorrectly, or if a FLASH write or erase operation is attempted while these operations are
disabled, the FLASH will be permanently locked from writes or erasures until the next device reset.
If an application never writes to FLASH, it can intentionally lock the FLASH by writing a non-0xA5
value to FLKEY from software.
Read:
When read, bits 1-0 indicate the current FLASH lock state.
00: FLASH is write/erase locked.
01: The first key code has been written (0xA5).
10: FLASH is unlocked (writes/erases allowed).
11: FLASH writes/erases disabled until the next reset.
R/W R/W R/W R/W R/W R/W R/W R/W Reset Value
00000000
Bit7 Bit6 Bit5 Bit4 Bit3 Bit2 Bit1 Bit0
SFR Address: 0xB7
Figure 11.4. FLSCL: FLASH Scale Register
Bit7: FOSE: FLASH One-shot Enable
This bit enables the FLASH read one-shot. When the FLASH one-shot disabled, the FLASH sense
amps are enabled for a full clock cycle during FLASH reads. At system clock frequencies below
10 MHz, disabling the FLASH one-shot will increase system power consumption.
0: FLASH one-shot disabled.
1: FLASH one-shot enabled.
Bits6-0: RESERVED. Read = 0. Must Write 0.
R/W R/W R/W R/W R/W R/W R/W R/W Reset Value
FOSE Reserved Reserved Reserved Reserved Reserved Reserved Reserved 10000000
Bit7 Bit6 Bit5 Bit4 Bit3 Bit2 Bit1 Bit0
SFR Address: 0xB6
(s)
SHIEDI UHHHIIHH
C8051F330/1
102 Rev. 1.1
Notes
(s)
SHIEDI UHHHIIHH
C8051F330/1
Rev. 1.1 103
12. EXTERNAL RAM
The C8051F330/1 devices include 512 bytes of RAM mapped into the external data memory space. All of these
address locations may be accessed using the external move instruction (MOVX) and the data pointer (DPTR), or
using MOVX indirect addressing mode. If the MOVX instruction is used with an 8-bit address operand (such as
@R1), then the high byte of the 16-bit address is provided by the External Memory Interface Control Register
(EMI0CN as shown in Figure 12.1). Note: the MOVX instruction is also used for writes to the FLASH memory. See
Section “11. FLASH Memory” on page 97 for details. The MOVX instruction accesses XRAM by default.
For a 16-bit MOVX operation (@DPTR), the upper 6-bits of the 16-bit external data memory address word are "don't
cares". As a result, the 512-byte RAM is mapped modulo style over the entire 64 k external data memory address
range. For example, the XRAM byte at address 0x0000 is shadowed at addresses 0x0200, 0x0400, 0x0600, 0x0800,
etc. This is a useful feature when performing a linear memory fill, as the address pointer doesn't have to be reset when
reaching the RAM block boundary.
Figure 12.1. EMI0CN: External Memory Interface Control
Bits 7-1: UNUSED. Read = 0000000b. Write = don’t care.
Bit 0: PGSEL: XRAM Page Select.
The EMI0CN register provides the high byte of the 16-bit external data memory address when using
an 8-bit MOVX command, effectively selecting a 256-byte page of RAM. Since the upper (unused)
bits of the register are always zero, the PGSEL determines which page of XRAM is accessed.
For Example: If EMI0CN = 0x01, addresses 0x0100 through 0x01FF will be accessed.
R/W R/W R/W R/W R/W R/W R/W R/W Reset Value
-------PGSEL00000000
Bit7 Bit6 Bit5 Bit4 Bit3 Bit2 Bit1 Bit0
SFR Address: 0xAA
(s)
SHIEDI UHHHIIHH
C8051F330/1
104 Rev. 1.1
Notes
C8051F330/1
Rev. 1.1 105
13. OSCILLATORS
C8051F330/1 devices include a programmable internal high-frequency oscillator, a programmable internal low-fre-
quency oscillator, and an external oscillator drive circuit. The internal high-frequency oscillator can be enabled/dis-
abled and calibrated using the OSCICN and OSCICL registers, as shown in Figure 13.1. The internal low-frequency
oscillator can be enabled/disabled and calibrated using the OSCLCN register, as shown in Figure 13.4. The system
clock can be sourced by the external oscillator circuit or either internal oscillator. Both internal oscillators offer a
selectable post-scaling feature. The internal oscillators’ electrical specifications are given in Table 13.1 on page 112.
13.1. Programmable Internal High-Frequency (H-F) Oscillator
All C8051F330/1 devices include a programmable internal high-frequency oscillator that defaults as the system clock
after a system reset. The internal oscillator period can be programmed via the OSCICL register as defined by
Equation 13.1, where fBASE is the frequency of the internal oscillator following a reset, ∆T is the change in internal
oscillator period, and ∆OSCICL is a change to the value held in register OSCICL.
On C8051F330/1 devices, OSCICL is factory calibrated to obtain a 24.5 MHz base frequency (fBASE). Section 13.1.1
details oscillator programming for C8051F330/1 devices.
Figure 13.1. Oscillator Diagram
OSC
Programmable
Internal Clock
Generator
Input
Circuit
EN
SYSCLK
n
OSCICL OSCICN
IOSCEN
IFRDY
IFCN1
IFCN0
XTAL1
XTAL2
Option 2
VDD
XTAL2
Option 1
10M
Ω
Option 3
XTAL2
Option 4
XTAL2
OSCXCN
XTLVLD
XOSCMD2
XOSCMD1
XOSCMD0
XFCN2
XFCN1
XFCN0
CLKSEL
SEL1
SEL0
OSCLCN
OSCLEN
OSCLRDY
OSCLF3
OSCLF2
OSCLF1
OSCLF0
OSCLD1
OSCLD0
Low Frequency
Oscillator
EN
n
OSCLD
OSCLF
OSCLF OSCLD
Equation 13.1. Typical Change in Internal H-F Oscillator Period with OSCICL
∆T0.005 1
fBASE
-------------∆OSCICL××≅
(s)
SHIEDI UHHHIIHH
C8051F330/1
106 Rev. 1.1
Electrical specifications for the precision internal oscillator are given in Table 13.1 on page 112. Note that the system
clock may be derived from the programmed internal oscillator divided by 1, 2, 4, or 8, as defined by the IFCN bits in
register OSCICN. The divide value defaults to 8 following a reset.
13.1.1. Programming the Internal H-F Oscillator on C8051F310/1 Devices
The OSCICL reset value is factory calibrated to result in a 24.5 MHz internal oscillator with a ±2% accuracy. Note
that the calibrated reset value of OSCICL may vary from device-to-device. Software should read and adjust the
value of OSCICL according to Equation 13.1 to obtain the desired frequency. The example below shows how to
obtain a 20 MHz internal oscillator frequency.
Important Note: that if the sum of the reset value of OSCICL and ∆OSCICL is greater than 128 or less than 0, then
the device will not be capable of producing the desired frequency.
fBASE is the internal oscillator reset frequency; TBASE is the reset oscillator period.
fDES is the desired internal oscillator frequency; TDES is the desired oscillator period.
The required change in period (∆TDES) is the difference between the base period and the desired period.
Using Equation 13.1 and the above calculations, find ∆OSCICL:
∆OSCICL is rounded to the nearest integer (45) and added to the reset value of register OSCICL.
The resulting internal oscillator frequency is:
fBASE 24500000Hz=
TBASE
1
24500000
------------------------s=
fDES 20000000Hz=
TDES
1
20000000
------------------------s=
∆TDES
1
20000000
------------------------1
24500000
------------------------– 9.18 10 9–
×s==
9.18 10 9–
×0.005 1
fBASE
-------------∆OSCICL××=
∆OSCICL 45=
fOSC 20000000Hz=
(s)
SHIEDI UHHHIIHH
C8051F330/1
Rev. 1.1 107
Figure 13.2. OSCICL: Internal H-F Oscillator Calibration Register
Bit7: UNUSED. Read = 0. Write = don’t care.
Bits 6-0: OSCICL: Internal Oscillator Calibration Register.
This register determines the internal oscillator period as per Equation 13.1. The reset value for
OSCICL defines the internal oscillator base frequency. On C8051F330/1 devices, the reset value is
factory calibrated to generate an internal oscillator frequency of 24.5 MHz.
R R/W R/W R/W R/W R/W R/W R/W Reset Value
Var ia b le
Bit7 Bit6 Bit5 Bit4 Bit3 Bit2 Bit1 Bit0 SFR Address:
0xB3
Figure 13.3. OSCICN: Internal H-F Oscillator Control Register
Bit7: IOSCEN: Internal H-F Oscillator Enable Bit.
0: Internal H-F Oscillator Disabled.
1: Internal H-F Oscillator Enabled.
Bit6: IFRDY: Internal H-F Oscillator Frequency Ready Flag.
0: Internal H-F Oscillator is not running at programmed frequency.
1: Internal H-F Oscillator is running at programmed frequency.
Bits5-2: UNUSED. Read = 0000b, Write = don't care.
Bits1-0: IFCN1-0: Internal H-F Oscillator Frequency Control Bits.
00: SYSCLK derived from Internal H-F Oscillator divided by 8.
01: SYSCLK derived from Internal H-F Oscillator divided by 4.
10: SYSCLK derived from Internal H-F Oscillator divided by 2.
11: SYSCLK derived from Internal H-F Oscillator divided by 1.
R/W R R R R R R/W R/W Reset Value
IOSCEN IFRDY - - - - IFCN1 IFCN0 11000000
Bit7 Bit6 Bit5 Bit4 Bit3 Bit2 Bit1 Bit0 SFR Address:
0xB2
(s)
SHIEDI UHHHIIHH
C8051F330/1
108 Rev. 1.1
13.2. Programmable Internal Low-Frequency (L-F) Oscillator
All C8051F330/1 devices include a programmable low-frequency internal oscillator, which is calibrated to a nominal
frequency of 80 kHz. The low-frequency oscillator circuit includes a divider that can be changed to divide the clock
by 1, 2, 4, or 8, using the OSCLD bits in the OSCLCN register (see Figure 13.4). Additionally, the OSCLF bits
(OSCLCN5:2) can be used to adjust the oscillator’s output frequency.
13.2.1. Calibrating the Internal L-F Oscillator
Timers 2 and 3 include capture functions that can be used to capture the oscillator frequency, when running from a
known time base. When either Timer 2 or Timer 3 is configured for L-F Oscillator Capture Mode, a falling edge
(Timer 2) or rising edge (Timer 3) of the low-frequency oscillator’s output will cause a capture event on the corre-
sponding timer. As a capture event occurs, the current timer value (TMRnH:TMRnL) is copied into the timer reload
registers (TMRnRLH:TMRnRLL). By recording the difference between two successive timer capture values, the
low-frequency oscillator’s period can be calculated. The OSCLF bits can then be adjusted to produce the desired
oscillator period. The L-F oscillator’s period can be tuned in steps of approximately 3%. This is described by
Equation 13.2, where fBASE is the frequency of the L-F oscillator before changing the OSCLF bits, ∆T is the resulting
change in the L-F oscillator period, and ∆OSCLF is the change to the OSCLF bits.
Figure 13.4. OSCLCN: Internal L-F Oscillator Control Register
Bit7: OSCLEN: Internal L-F Oscillator Enable.
0: Internal L-F Oscillator Disabled.
1: Internal L-F Oscillator Enabled.
Bit6: OSCLRDY: Internal L-F Oscillator Ready.
0: Internal L-F Oscillator frequency not stabilized.
1: Internal L-F Oscillator frequency stabilized.
Bits5-2: OSCLF[3:0]: Internal L-F Oscillator Frequency Control bits.
Fine-tune control bits for the Internal L-F oscillator frequency. When set to 0000b, the L-F oscillator
operates at its fastest setting. When set to 1111b, the L-F oscillator operates at its slowest setting. The
effects of changing the OSCLF bits on the oscillator period are described in Equation 13.2.
Bits1-0: OSCLD[1:0]: Internal L-F Oscillator Divider Select.
00: Divide by 8 selected.
01: Divide by 4 selected.
10: Divide by 2 selected.
11: Divide by 1 selected.
R/W R R/W R/W R/W R/W R/W R/W Reset Value
OSCLEN OSCLRDY OSCLF3 OSCLF2 OSCLF1 OSCLF0 OSCLD1 OSCLD0 00xxxx00
Bit7 Bit6 Bit5 Bit4 Bit3 Bit2 Bit1 Bit0 SFR Address:
0xE3
Equation 13.2. Typical Change in Internal L-F Oscillator Period with OSCLF Bits
∆T0.03 1
fBASE
-------------∆OSCLF××≅
(s)
SHIEDI UHHHIIHH
C8051F330/1
Rev. 1.1 109
13.3. External Oscillator Drive Circuit
The external oscillator circuit may drive an external crystal, ceramic resonator, capacitor, or RC network. A CMOS
clock may also provide a clock input. For a crystal or ceramic resonator configuration, the crystal/resonator must be
wired across the XTAL1 and XTAL2 pins as shown in Option 1 of Figure 13.1. A 10 MΩ resistor also must be wired
across the XTAL2 and XTAL1 pins for the crystal/resonator configuration. In RC, capacitor, or CMOS clock config-
uration, the clock source should be wired to the XTAL2 pin as shown in Option 2, 3, or 4 of Figure 13.1. The type of
external oscillator must be selected in the OSCXCN register, and the frequency control bits (XFCN) must be selected
appropriately (see Figure 13.5).
Important Note on External Oscillator Usage: Port pins must be configured when using the external oscillator cir-
cuit. When the external oscillator drive circuit is enabled in crystal/resonator mode, Port pins P0.2 and P0.3 are used
as XTAL1 and XTAL2 respectively. When the external oscillator drive circuit is enabled in capacitor, RC, or CMOS
clock mode, Port pin P0.3 is used as XTAL2. The Port I/O Crossbar should be configured to skip the Port pins used
by the oscillator circuit; see Section “14.1. Priority Crossbar Decoder” on page 115 for Crossbar configuration.
Additionally, when using the external oscillator circuit in crystal/resonator, capacitor, or RC mode, the associated
Port pins should be configured as analog inputs. In CMOS clock mode, the associated pin should be configured as a
digital input. See Section “14.2. Port I/O Initialization” on page 117 for details on Port input mode selection.
XFCN
Crystal (XOSCMD = 11x)
RC (XOSCMD = 10x)
c (xoscmn = 10x)
000 fS 32kHZ fS ZSkHZ K Factor ’ 0.87
00] ZZkHz < fs="" x4khz="" zskhz="">< fs="" sokhz="" k="" factor="" ’="" 2.6="" 010="" 84khz="">< fs="" zzskhz="" sokhz="">< fs="" lookhz="" k="" factor="" ’="" 7.7="" oll="" zzskhz="">< fs="" sqokhz="" lookhz="">< fs="" zookhz="" k="" factor="" ’="" 22="" 100="" 59ukhz="">< {s="" 1.5mhz="" zookhz="">< fs="" 400khz="" k="" factor="" ’="" 65="" l0]="" 1.5mhz="">< t's="" 4mhz="" 400khz="">< fs="" xookhz="" k="" factor="" ’="" 180="" [10="" 4mhz="">< fs="" iomhz="" xuukhz="">< {s="" 1.6mhz="" k="" factor="" ’="" 664="" lll="" iomhz="">< fs="" 3umhz="" 1.6mhz="">< fs="" 3.2mhz="" k="" factor="" ’="" 1590="" (s)="" shiedi="" uhhhiihh="">C8051F330/1
110 Rev. 1.1
Figure 13.5. OSCXCN: External Oscillator Control Register
Bit7: XTLVLD: Crystal Oscillator Valid Flag.
(Read only when XOSCMD = 11x.)
0: Crystal Oscillator is unused or not yet stable.
1: Crystal Oscillator is running and stable.
Bits6-4: XOSCMD2-0: External Oscillator Mode Bits.
00x: External Oscillator circuit off.
010: External CMOS Clock Mode.
011: External CMOS Clock Mode with divide by 2 stage.
100: RC Oscillator Mode.
101: Capacitor Oscillator Mode.
110: Crystal Oscillator Mode.
111: Crystal Oscillator Mode with divide by 2 stage.
Bit3: RESERVED. Read = 0, Write = don't care.
Bits2-0: XFCN2-0: External Oscillator Frequency Control Bits.
000-111: See table below:
CRYSTAL MODE (Circuit from Figure 13.1, Option 1; XOSCMD = 11x)
Choose XFCN value to match crystal frequency.
RC MODE (Circuit from Figure 13.1, Option 2; XOSCMD = 10x)
Choose XFCN value to match frequency range:
f = 1.23(103) / (R * C), where
f = frequency of clock in MHz
C = capacitor value in pF
R = Pull-up resistor value in kΩ
C MODE (Circuit from Figure 13.1, Option 3; XOSCMD = 10x)
Choose K Factor (KF) for the oscillation frequency desired:
f = KF / (C * VDD), where
f = frequency of clock in MHz
C = capacitor value the XTAL2 pin in pF
VDD = Power Supply on MCU in volts
R R/W R/W R/W R R/W R/W R/W Reset Value
XTLVLD XOSCMD2 XOSCMD1 XOSCMD0 - XFCN2 XFCN1 XFCN0 00000000
Bit7 Bit6 Bit5 Bit4 Bit3 Bit2 Bit1 Bit0 SFR Address:
0xB1
XFCN Crystal (XOSCMD = 11x) RC (XOSCMD = 10x) C (XOSCMD = 10x)
000 f ≤ 32kHz f ≤ 25kHz K Factor = 0.87
001 32kHz < f ≤ 84kHz 25kHz < f ≤ 50kHz K Factor = 2.6
010 84kHz < f ≤ 225kHz 50kHz < f ≤ 100kHz K Factor = 7.7
011 225kHz < f ≤ 590kHz 100kHz < f ≤ 200kHz K Factor = 22
100 590kHz < f ≤ 1.5MHz 200kHz < f ≤ 400kHz K Factor = 65
101 1.5MHz < f ≤ 4MHz 400kHz < f ≤ 800kHz K Factor = 180
110 4MHz < f ≤ 10MHz 800kHz < f ≤ 1.6MHz K Factor = 664
111 10MHz < f ≤ 30MHz 1.6MHz < f ≤ 3.2MHz K Factor = 1590
(s)
SHIEDI UHHHIIHH
C8051F330/1
Rev. 1.1 111
13.3.1. External Crystal Example
If a crystal or ceramic resonator is used as an external oscillator source for the MCU, the circuit should be configured
as shown in Figure 13.1, Option 1. The External Oscillator Frequency Control value (XFCN) should be chosen from
the Crystal column of the table in Figure 13.5 (OSCXCN register). For example, an 11.0592 MHz crystal requires an
XFCN setting of 111b.
When the crystal oscillator is first enabled, the oscillator amplitude detection circuit requires a settling time to
achieve proper bias. Introducing a delay of 1 ms between enabling the oscillator and checking the XTLVLD bit will
prevent a premature switch to the external oscillator as the system clock. Switching to the external oscillator before
the crystal oscillator has stabilized can result in unpredictable behavior. The recommended procedure is:
Step 1. Enable the external oscillator.
Step 2. Wait at least 1 ms.
Step 3. Poll for XTLVLD => ‘1’.
Step 4. Switch the system clock to the external oscillator.
Important Note on External Crystals: Crystal oscillator circuits are quite sensitive to PCB layout. The crystal
should be placed as close as possible to the XTAL pins on the device. The traces should be as short as possible and
shielded with ground plane from any other traces which could introduce noise or interference.
13.3.2. External RC Example
If an RC network is used as an external oscillator source for the MCU, the circuit should be configured as shown in
Figure 13.1, Option 2. The capacitor should be no greater than 100 pF; however for very small capacitors, the total
capacitance may be dominated by parasitic capacitance in the PCB layout. To determine the required External Oscil-
lator Frequency Control value (XFCN) in the OSCXCN Register, first select the RC network value to produce the
desired frequency of oscillation. If the frequency desired is 100 kHz, let R = 246 kΩ and C = 50 pF:
f = 1.23( 103 ) / RC = 1.23 ( 103 ) / [ 246 * 50 ] = 0.1 MHz = 100 kHz
Referring to the table in Figure 13.5, the required XFCN setting is 010b.
13.3.3. External Capacitor Example
If a capacitor is used as an external oscillator for the MCU, the circuit should be configured as shown in Figure 13.1,
Option 3. The capacitor should be no greater than 100 pF; however for very small capacitors, the total capacitance
may be dominated by parasitic capacitance in the PCB layout. To determine the required External Oscillator Fre-
quency Control value (XFCN) in the OSCXCN Register, select the capacitor to be used and find the frequency of
oscillation from the equations below. Assume VDD = 3.0 V and C = 50 pF:
f = KF / ( C * VDD ) = KF / ( 50 * 3 ) MHz
f = KF / 150 MHz
If a frequency of roughly 150 kHz is desired, select the K Factor from the table in Figure 13.5 as KF = 22:
f = 22 / 150 = 0.146 MHz, or 146 kHz
Therefore, the XFCN value to use in this example is 011b.
13.4. System Clock Selection
The CLKSL bits in register OSCICN select which oscillator is used as the system clock. CLKSL0 must be set to ‘1’
for the system clock to run from the external oscillator; however the external oscillator may still clock certain periph-
PARAMETER CONDITIONS MIN ‘TYI’ MAX UNITS
lmernal High-Frequency Oscillator (using Factory-Calibraied Seitings)
Oscillaior Frequency IFCN ’ 11b 24 24.5 25 MHZ
25°C, VDD , 3.0 v,
Power Supply Se Collslam Temperature 0.3 i 0.1+ % V
TCmpcraiurC Sensrlivity Conslam Supply 50 1 10+ ppm “C
lmernal LowFrequeney ()scillaior (Using Factory-Calibraied Seflings)
()scillaior Frequency USCLD ’ 11b 72 80 88 kHz
25°C, VDD , 3.0 v,
Power Supply Sens vity Conslam Temperature ,3 i U. H- "/a
TCmpcraiurC Sensitivity Conslam Supply 20 1 81- ppm
i-Represems Mean 1 1 Standard Dcvimion
(s)
SHIEDI UHHIIIIHIS
C8051F330/1
112 Rev. 1.1
erals (timers, PCA) when the internal oscillator is selected as the system clock. The system clock may be switched
on-the-fly between the internal and external oscillator, so long as the selected oscillator is enabled and has settled.
The internal oscillator requires little start-up time and may be selected as the system clock immediately following the
OSCICN write that enables the internal oscillator. External crystals and ceramic resonators typically require a start-up
time before they are settled and ready for use as the system clock. The Crystal Valid Flag (XTLVLD in register
OSCXCN) is set to ‘1’ by hardware when the external oscillator is settled. To avoid reading a false XTLVLD, in
crystal mode software should delay at least 1 ms between enabling the external oscillator and checking
XTLVLD. RC and C modes typically require no startup time.
Table 13.1. Internal Oscillator Electrical Characteristics
VDD = 2.7 to 3.6V; Ta = -40°C to +85°C unless otherwise specified
PARAMETER CONDITIONS MIN TYP MAX UNITS
Internal High-Frequency Oscillator (Using Factory-Calibrated Settings)
Oscillator Frequency IFCN = 11b 24 24.5 25 MHz
Oscillator Supply Current (from
VDD)
25°C, VDD = 3.0 V,
OSCICN.7 = 1 450 µA
Power Supply Sensitivity Constant Temperature 0.3 ± 0.1† % / V
Temperature Sensitivity Constant Supply 50 ± 10† ppm / °C
Internal Low-Frequency Oscillator (Using Factory-Calibrated Settings)
Oscillator Frequency OSCLD = 11b 72 80 88 kHz
Oscillator Supply Current (from
VDD)
25°C, VDD = 3.0 V,
OSCLCN.7 = 1 5.5 µA
Power Supply Sensitivity Constant Temperature -3 ± 0.1† % / V
Temperature Sensitivity Constant Supply 20 ± 8† ppm / °C
†Represents Mean ± 1 Standard Deviation
Figure 13.6. CLKSEL: Clock Select Register
Bits7-2: UNUSED. Read = 000000b, Write = don't care.
Bits1-0: SEL[1:0]: System Clock Source Select Bits.
00: SYSCLK derived from the Internal High-Frequency Oscillator and scaled per the IFCN bits in
register OSCICN.
01: SYSCLK derived from the External Oscillator circuit.
10: SYSCLK derived from the Internal Low-Frequency Oscillator and scaled per the OSCLD bits in
register OSCLCN.
11: reserved.
RRRRRRR/WR/WReset Value
- - - - - - SEL1 SEL0 00000000
Bit7 Bit6 Bit5 Bit4 Bit3 Bit2 Bit1 Bit0 SFR Address:
0xA9
S LUfiLHUHHHl‘
C8051F330/1
Rev. 1.1 113
14. PORT INPUT/OUTPUT
Digital and analog resources are available through 17 I/O pins. Port pins are organized as two byte-wide Ports and
one 1-bit Port. Each of the Port pins can be defined as general-purpose I/O (GPIO) or analog input; Port pins P0.0 -
P1.7 can be assigned to one of the internal digital resources as shown in Figure 14.3. The designer has complete con-
trol over which functions are assigned, limited only by the number of physical I/O pins. This resource assignment
flexibility is achieved through the use of a Priority Crossbar Decoder. Note that the state of a Port I/O pin can always
be read in the corresponding Port latch, regardless of the Crossbar settings.
The Crossbar assigns the selected internal digital resources to the I/O pins based on the Priority Decoder (Figure 14.3
and Figure 14.4). The registers XBR0 and XBR1, defined in Figure 14.5 and Figure 14.6, are used to select internal
digital functions.
All Port I/Os are 5 V tolerant (refer to Figure 14.2 for the Port cell circuit). The Port I/O cells are configured as either
push-pull or open-drain in the Port Output Mode registers (PnMDOUT, where n = 0,1). Complete Electrical Specifi-
cations for Port I/O are given in Table 14.1 on page 126.
XBR0, XBR1,
PnSKIP Registers
Digital
Crossbar
Priority
Decoder
2P0
I/O
Cells
P0.0
P0.7
8
PnMDOUT,
PnMDIN Registers
UART
(Internal Digital Signals)
Highest
Priority
Lowest
Priority
SYSCLK
2
SMBus
T0, T1 2
4
PCA
4
SPI
CP0
Outputs
2
P1
I/O
Cells
P1.0
P1.7
8
(Port Latches)
P0 (P0.0-P0.7)
(P1.0-P1.7)
8
8
P1
Figure 14.1. Port I/O Functional Block Diagram
(s)
SHIEDI UHHHIIHH
C8051F330/1
114 Rev. 1.1
Figure 14.2. Port I/O Cell Block Diagram
GND
/PORT-OUTENABLE
PORT-OUTPUT
PUSH-PULL VDD VDD
/WEAK-PULLUP
(WEAK)
PORT
PAD
ANALOG INPUT
Analog Select
PORT-INPUT
cs)“
SlllEfll [AHIIIHHIIHEE
C8051F330/1
Rev. 1.1 115
14.1. Priority Crossbar Decoder
The Priority Crossbar Decoder (Figure 14.3) assigns a priority to each I/O function, starting at the top with UART0.
When a digital resource is selected, the least-significant unassigned Port pin is assigned to that resource (excluding
UART0, which is always at pins 4 and 5). If a Port pin is assigned, the Crossbar skips that pin when assigning the next
selected resource. Additionally, the Crossbar will skip Port pins whose associated bits in the PnSKIP registers are set.
The PnSKIP registers allow software to skip Port pins that are to be used for analog input, dedicated functions, or
GPIO.
Important Note on Crossbar Configuration: If a Port pin is claimed by a peripheral without use of the Crossbar, its
corresponding PnSKIP bit should be set. This applies to P0.0 if VREF is used, P0.3 and/or P0.2 if the external oscil-
lator circuit is enabled, P0.6 if the ADC or IDAC is configured to use the external conversion start signal (CNVSTR),
and any selected ADC or Comparator inputs. The Crossbar skips selected pins as if they were already assigned, and
moves to the next unassigned pin. Figure 14.3 shows the Crossbar Decoder priority with no Port pins skipped
(P0SKIP, P1SKIP = 0x00); Figure 14.4 shows the Crossbar Decoder priority with the XTAL1 (P0.2) and XTAL2
(P0.3) pins skipped (P0SKIP = 0x0C).
Figure 14.3. Crossbar Priority Decoder with No Pins Skipped
P2
V
RE
F
IDA x1 x2 CNVSTR
01234567012345670
*NSS is only pinned out in 4-wire SPI Mode
SYSCLK
CEX0
CEX1
CEX2
ECI
0000000000000000
P0 P1
NSS*
SCK
MISO
MOSI
RX0
SF Signal
s
PIN I/O
TX0
CP0
SDA
SCL
CP0A
Special Function Signals are not assigned by the crossbar.
When these signals are enabled, the CrossBar must be
manually configured to skip their corresponding port pins.
Port pin potentially available to peripheral
SF Signals
T1
P0SKIP[7:0]
T0
P1SKIP[7:0]
cs)“
SlllEfll [AHIIHIIIIHS
C8051F330/1
116 Rev. 1.1
Registers XBR0 and XBR1 are used to assign the digital I/O resources to the physical I/O Port pins. Note that when
the SMBus is selected, the Crossbar assigns both pins associated with the SMBus (SDA and SCL); when the UART is
selected, the Crossbar assigns both pins associated with the UART (TX and RX). UART0 pin assignments are fixed
for bootloading purposes: UART TX0 is always assigned to P0.4; UART RX0 is always assigned to P0.5. Standard
Port I/Os appear contiguously after the prioritized functions have been assigned.
Important Note: The SPI can be operated in either 3-wire or 4-wire modes, pending the state of the NSSMD1-
NSSMD0 bits in register SPI0CN. According to the SPI mode, the NSS signal may or may not be routed to a Port pin.
Figure 14.4. Crossbar Priority Decoder with Crystal Pins Skipped
P2
V
RE
F
IDA x1 x2 CNVSTR
01234567012345670
*NSS is only pinned out in 4-wire SPI Mode
SYSCLK
CEX0
CEX1
CEX2
ECI
0011000000000000
CP0A
Special Function Signals are not assigned by the crossbar.
When these signals are enabled, the CrossBar must be
manually configured to skip their corresponding port pins.
Port pin potentially available to peripheral
SF Signals
T1
P0SKIP[7:0]
T0
P1SKIP[7:0]
SF Signals
PIN I/O
TX0
CP0
SDA
SCL
P0 P1
NSS*
SCK
MISO
MOSI
RX0
(s)
SHIEDI UHHHIIHH
C8051F330/1
Rev. 1.1 117
14.2. Port I/O Initialization
Port I/O initialization consists of the following steps:
Step 1. Select the input mode (analog or digital) for all Port pins, using the Port Input Mode register
(PnMDIN).
Step 2. Select the output mode (open-drain or push-pull) for all Port pins, using the Port Output Mode
register (PnMDOUT).
Step 3. Select any pins to be skipped by the I/O Crossbar using the Port Skip registers (PnSKIP).
Step 4. Assign Port pins to desired peripherals.
Step 5. Enable the Crossbar (XBARE = ‘1’).
All Port pins must be configured as either analog or digital inputs. Any pins to be used as Comparator or ADC inputs
should be configured as an analog inputs. When a pin is configured as an analog input, its weak pull-up, digital driver,
and digital receiver are disabled. This process saves power and reduces noise on the analog input. Pins configured as
digital inputs may still be used by analog peripherals; however this practice is not recommended.
Additionally, all analog input pins should be configured to be skipped by the Crossbar (accomplished by setting the
associated bits in PnSKIP). Port input mode is set in the PnMDIN register, where a ‘1’ indicates a digital input, and a
‘0’ indicates an analog input. All pins default to digital inputs on reset. See Figure 14.8 for the PnMDIN register
details.
The output driver characteristics of the I/O pins are defined using the Port Output Mode registers (PnMDOUT). Each
Port Output driver can be configured as either open drain or push-pull. This selection is required even for the digital
resources selected in the XBRn registers, and is not automatic. The only exception to this is the SMBus (SDA, SCL)
pins, which are configured as open-drain regardless of the PnMDOUT settings. When the WEAKPUD bit in XBR1 is
‘0’, a weak pull-up is enabled for all Port I/O configured as open-drain. WEAKPUD does not affect the push-pull
Port I/O. Furthermore, the weak pull-up is turned off on an output that is driving a ‘0’ to avoid unnecessary power
dissipation.
Registers XBR0 and XBR1 must be loaded with the appropriate values to select the digital I/O functions required by
the design. Setting the XBARE bit in XBR1 to ‘1’ enables the Crossbar. Until the Crossbar is enabled, the external
pins remain as standard Port I/O (in input mode), regardless of the XBRn Register settings. For given XBRn Register
settings, one can determine the I/O pin-out using the Priority Decode Table; as an alternative, the Configuration Wiz-
ard utility of the Silicon Labs IDE software will determine the Port I/O pin-assignments based on the XBRn Register
settings.
The Crossbar must be enabled to use Port pins as standard Port I/O in output mode. Port output drivers are disabled
while the Crossbar is disabled.
(s)
SHIEDI UHHHIIHH
C8051F330/1
118 Rev. 1.1
Figure 14.5. XBR0: Port I/O Crossbar Register 0
Bits7-6: UNUSED. Read = 00b, Write = don’t care.
Bit5: CP0AE: Comparator0 Asynchronous Output Enable
0: Asynchronous CP0 unavailable at Port pin.
1: Asynchronous CP0 routed to Port pin.
Bit4: CP0E: Comparator0 Output Enable
0: CP0 unavailable at Port pin.
1: CP0 routed to Port pin.
Bit3: SYSCKE: /SYSCLK Output Enable
0: /SYSCLK unavailable at Port pin.
1: /SYSCLK output routed to Port pin.
Bit2: SMB0E: SMBus I/O Enable
0: SMBus I/O unavailable at Port pins.
1: SMBus I/O routed to Port pins.
Bit1: SPI0E: SPI I/O Enable
0: SPI I/O unavailable at Port pins.
1: SPI I/O routed to Port pins. Note that the SPI can be assigned either 3 or 4 GPIO pins.
Bit0: URT0E: UART I/O Output Enable
0: UART I/O unavailable at Port pin.
1: UART TX0, RX0 routed to Port pins P0.4 and P0.5.
R R R/W R/W R/W R/W R/W R/W Reset Value
- - CP0AE CP0E SYSCKE SMB0E SPI0E URT0E 00000000
Bit7 Bit6 Bit5 Bit4 Bit3 Bit2 Bit1 Bit0 SFR Address:
0xE1
(s)
SHIEDI UHHHIIHH
C8051F330/1
Rev. 1.1 119
Figure 14.6. XBR1: Port I/O Crossbar Register 1
Bit7: WEAKPUD: Port I/O Weak Pull-up Disable.
0: Weak Pull-ups enabled (except for Ports whose I/O are configured as analog input).
1: Weak Pull-ups disabled.
Bit6: XBARE: Crossbar Enable.
0: Crossbar disabled.
1: Crossbar enabled.
Bit5: T1E: T1 Enable
0: T1 unavailable at Port pin.
1: T1 routed to Port pin.
Bit4: T0E: T0 Enable
0: T0 unavailable at Port pin.
1: T0 routed to Port pin.
Bit3: ECIE: PCA0 External Counter Input Enable
0: ECI unavailable at Port pin.
1: ECI routed to Port pin.
Bit2: Unused. Read = 0b. Write = don’t care.
Bits1-0: PCA0ME: PCA Module I/O Enable Bits.
00: All PCA I/O unavailable at Port pins.
01: CEX0 routed to Port pin.
10: CEX0, CEX1 routed to Port pins.
11: CEX0, CEX1, CEX2 routed to Port pins.
R/W R/W R/W R/W R/W R R/W R/W Reset Value
WEAKPUD XBARE T1E T0E ECIE - PCA0ME 00000000
Bit7 Bit6 Bit5 Bit4 Bit3 Bit2 Bit1 Bit0 SFR Address:
0xE2
(s)
SHIEDI UHHHIIHH
C8051F330/1
120 Rev. 1.1
14.3. General Purpose Port I/O
Port pins that remain unassigned by the Crossbar and are not used by analog peripherals can be used for general pur-
pose I/O. Ports2-0 are accessed through corresponding special function registers (SFRs) that are both byte address-
able and bit addressable. When writing to a Port, the value written to the SFR is latched to maintain the output data
value at each pin. When reading, the logic levels of the Port's input pins are returned regardless of the XBRn settings
(i.e., even when the pin is assigned to another signal by the Crossbar, the Port register can always read its correspond-
ing Port I/O pin). The exception to this is the execution of the read-modify-write instructions that target a Port Latch
register as the destination. The read-modify-write instructions when operating on a Port SFR are the following: ANL,
ORL, XRL, JBC, CPL, INC, DEC, DJNZ and MOV, CLR or SETB, when the destination is an individual bit in a Port
SFR. For these instructions, the value of the register (not the pin) is read, modified, and written back to the SFR.
(s)
SHIEDI UHHHIIHH
C8051F330/1
Rev. 1.1 121
Figure 14.7. P0: Port0 Register
Bits7-0: P0.[7:0]
Write - Output appears on I/O pins per Crossbar Registers.
0: Logic Low Output.
1: Logic High Output (high impedance if corresponding P0MDOUT.n bit = 0).
Read - Always reads ‘0’ if selected as analog input in register P0MDIN. Directly reads Port pin when
configured as digital input.
0: P0.n pin is logic low.
1: P0.n pin is logic high.
R/W R/W R/W R/W R/W R/W R/W R/W Reset Value
P0.7 P0.6 P0.5 P0.4 P0.3 P0.2 P0.1 P0.0 11111111
Bit7 Bit6 Bit5 Bit4 Bit3 Bit2 Bit1 Bit0 SFR Address:
(bit addressable) 0x80
Figure 14.8. P0MDIN: Port0 Input Mode Register
Bits7-0: Analog Input Configuration Bits for P0.7-P0.0 (respectively).
Port pins configured as analog inputs have their weak pull-up, digital driver, and digital receiver dis-
abled.
0: Corresponding P0.n pin is configured as an analog input.
1: Corresponding P0.n pin is not configured as an analog input.
R/W R/W R/W R/W R/W R/W R/W R/W Reset Value
11111111
Bit7 Bit6 Bit5 Bit4 Bit3 Bit2 Bit1 Bit0 SFR Address:
0xF1
(s)
SHIEDI UHHHIIHH
C8051F330/1
122 Rev. 1.1
Figure 14.9. P0MDOUT: Port0 Output Mode Register
Bits7-0: Output Configuration Bits for P0.7-P0.0 (respectively): ignored if corresponding bit in register
P0MDIN is logic 0.
0: Corresponding P0.n Output is open-drain.
1: Corresponding P0.n Output is push-pull.
(Note: When SDA and SCL appear on any of the Port I/O, each are open-drain regardless of the value
of P0MDOUT).
R/W R/W R/W R/W R/W R/W R/W R/W Reset Value
00000000
Bit7 Bit6 Bit5 Bit4 Bit3 Bit2 Bit1 Bit0 SFR Address:
0xA4
Figure 14.10. P0SKIP: Port0 Skip Register
Bits7-0: P0SKIP[7:0]: Port0 Crossbar Skip Enable Bits.
These bits select Port pins to be skipped by the Crossbar Decoder. Port pins used as analog inputs (for
ADC or Comparator) or used as special functions (VREF input, external oscillator circuit, CNVSTR
input) should be skipped by the Crossbar.
0: Corresponding P0.n pin is not skipped by the Crossbar.
1: Corresponding P0.n pin is skipped by the Crossbar.
R/W R/W R/W R/W R/W R/W R/W R/W Reset Value
00000000
Bit7 Bit6 Bit5 Bit4 Bit3 Bit2 Bit1 Bit0 SFR Address:
0xD4
(s)
SHIEDI UHHHIIHH
C8051F330/1
Rev. 1.1 123
Figure 14.11. P1: Port1 Register
Bits7-0: P1.[7:0]
Write - Output appears on I/O pins per Crossbar Registers.
0: Logic Low Output.
1: Logic High Output (high impedance if corresponding P1MDOUT.n bit = 0).
Read - Always reads ‘0’ if selected as analog input in register P1MDIN. Directly reads Port pin when
configured as digital input.
0: P1.n pin is logic low.
1: P1.n pin is logic high.
R/W R/W R/W R/W R/W R/W R/W R/W Reset Value
P0.7 P0.6 P0.5 P0.4 P0.3 P0.2 P0.1 P0.0 11111111
Bit7 Bit6 Bit5 Bit4 Bit3 Bit2 Bit1 Bit0 SFR Address:
(bit addressable) 0x90
Figure 14.12. P1MDIN: Port1 Input Mode Register
Bits7-0: Analog Input Configuration Bits for P1.7-P1.0 (respectively).
Port pins configured as analog inputs have their weak pull-up, digital driver, and digital receiver dis-
abled.
0: Corresponding P1.n pin is configured as an analog input.
1: Corresponding P1.n pin is not configured as an analog input.
R/W R/W R/W R/W R/W R/W R/W R/W Reset Value
11111111
Bit7 Bit6 Bit5 Bit4 Bit3 Bit2 Bit1 Bit0 SFR Address:
0xF2
(s)
SHIEDI UHHHIIHH
C8051F330/1
124 Rev. 1.1
Figure 14.13. P1MDOUT: Port1 Output Mode Register
Bits7-0: Output Configuration Bits for P1.7-P1.0 (respectively): ignored if corresponding bit in register
P1MDIN is logic 0.
0: Corresponding P1.n Output is open-drain.
1: Corresponding P1.n Output is push-pull.
R/W R/W R/W R/W R/W R/W R/W R/W Reset Value
00000000
Bit7 Bit6 Bit5 Bit4 Bit3 Bit2 Bit1 Bit0 SFR Address:
0xA5
Figure 14.14. P1SKIP: Port1 Skip Register
Bits7-0: P1SKIP[7:0]: Port1 Crossbar Skip Enable Bits.
These bits select Port pins to be skipped by the Crossbar Decoder. Port pins used as analog inputs (for
ADC or Comparator) or used as special functions (VREF input, external oscillator circuit, CNVSTR
input) should be skipped by the Crossbar.
0: Corresponding P1.n pin is not skipped by the Crossbar.
1: Corresponding P1.n pin is skipped by the Crossbar.
R/W R/W R/W R/W R/W R/W R/W R/W Reset Value
00000000
Bit7 Bit6 Bit5 Bit4 Bit3 Bit2 Bit1 Bit0 SFR Address:
0xD5
(s)
SHIEDI UHHHIIHH
C8051F330/1
Rev. 1.1 125
Figure 14.15. P2: Port2 Register
Bits7-1: Unused. Read = 0000000b. Write = don’t care.
Bit0: P2.0
Write - Output appears on I/O pins per Crossbar Registers.
0: Logic Low Output.
1: Logic High Output (high impedance if corresponding P2MDOUT.n bit = 0).
Read - Directly reads Port pin.
0: P2.n pin is logic low.
1: P2.n pin is logic high.
RRRRRRRR/WReset Value
- - - - - - - P2.0 00000001
Bit7 Bit6 Bit5 Bit4 Bit3 Bit2 Bit1 Bit0 SFR Address:
(bit addressable) 0xA0
Figure 14.16. P2MDOUT: Port2 Output Mode Register
Bits7-1: Unused. Read = 0000000b. Write = don’t care.
Bit0: Output Configuration Bit for P2.0.
0: P2.0 Output is open-drain.
1: P2.0 Output is push-pull.
RRRRRRRR/WReset Value
- - - - - - - 00000000
Bit7 Bit6 Bit5 Bit4 Bit3 Bit2 Bit1 Bit0 SFR Address:
0xA6
PARAMETERS CONDITIONS MIN TYP MAX UNITS
1 7 JmA, P011 1 o pushrpull
I 7 x.5mA
Input High Voltage 2.0 v
Inpm Low VolIagc 0.8 v
Wonk Pullrup ()ff
(s)
SHIEDI
UHHHIIHH
C8051F330/1
126 Rev. 1.1
Table 14.1. Port I/O DC Electrical Characteristics
VDD = 2.7 to 3.6V, -40°C to +85°C unless otherwise specified
PARAMETERS CONDITIONS MIN TYP MAX UNITS
Output High Voltage
IOH = -3mA, Port I/O push-pull
IOH = -10µA, Port I/O push-pull
IOH = -10mA, Port I/O push-pull
VDD-0.7
VDD-0.1
VDD-0.8
V
Output Low Voltage
IOL = 8.5mA
IOL = 10µA
IOL = 25mA 1.0
0.6
0.1 V
Input High Voltage 2.0 V
Input Low Voltage 0.8 V
Input Leakage Current Weak Pull-up Off
Weak Pull-up On, VIN = 0 V 25
±1
50 µA
SHIEDI
UHHHIIHH
C8051F330/1
Rev. 1.1 127
15. SMBUS
The SMBus I/O interface is a two-wire, bi-directional serial bus. The SMBus is compliant with the System Manage-
ment Bus Specification, version 1.1, and compatible with the I2C serial bus. Reads and writes to the interface by the
system controller are byte oriented with the SMBus interface autonomously controlling the serial transfer of the data.
Data can be transferred at up to 1/10th of the system clock as a master or slave (this can be faster than allowed by the
SMBus specification, depending on the system clock used). A method of extending the clock-low duration is avail-
able to accommodate devices with different speed capabilities on the same bus.
The SMBus interface may operate as a master and/or slave, and may function on a bus with multiple masters. The
SMBus provides control of SDA (serial data), SCL (serial clock) generation and synchronization, arbitration logic,
and START/STOP control and generation. Three SFRs are associated with the SMBus: SMB0CF configures the
SMBus; SMB0CN controls the status of the SMBus; and SMB0DAT is the data register, used for both transmitting
and receiving SMBus data and slave addresses.
Figure 15.1. SMBus Block Diagram
Data Path
Control
SMBUS CONTROL LOGIC
C
R
O
S
S
B
A
R
SCL
FILTER
N
SDA
Control
SCL
Control
Arbitration
SCL Synchronization
IRQ Generation
SCL Generation (Master Mode)
SDA Control
Interrupt
Request
Port I/O
SMB0CN
S
T
A
A
C
K
R
Q
A
R
B
L
O
S
T
A
C
K
S
I
T
X
M
O
D
E
M
A
S
T
E
R
S
T
O
01
00
10
11
T0 Overflow
T1 Overflow
TMR2H Overflow
TMR2L Overflow
SMB0CF
E
N
S
M
B
I
N
H
B
U
S
Y
E
X
T
H
O
L
D
S
M
B
T
O
E
S
M
B
F
T
E
S
M
B
C
S
1
S
M
B
C
S
0
01234567
SMB0DAT SDA
FILTER
N
SHIEDI UHHHIIHH
C8051F330/1
128 Rev. 1.1
15.1. Supporting Documents
It is assumed the reader is familiar with or has access to the following supporting documents:
1. The I2C-Bus and How to Use It (including specifications), Philips Semiconductor.
2. The I2C-Bus Specification -- Version 2.0, Philips Semiconductor.
3. System Management Bus Specification -- Version 1.1, SBS Implementers Forum.
15.2. SMBus Configuration
Figure 15.2 shows a typical SMBus configuration. The SMBus specification allows any recessive voltage between
3.0 V and 5.0 V; different devices on the bus may operate at different voltage levels. The bi-directional SCL (serial
clock) and SDA (serial data) lines must be connected to a positive power supply voltage through a pull-up resistor or
similar circuit. Every device connected to the bus must have an open-drain or open-collector output for both the SCL
and SDA lines, so that both are pulled high (recessive state) when the bus is free. The maximum number of devices
on the bus is limited only by the requirement that the rise and fall times on the bus not exceed 300 ns and 1000 ns,
respectively.
Figure 15.2. Typical SMBus Configuration
VDD = 5V
Master
Device
Slave
Device 1
Slave
Device 2
VDD = 3V VDD = 5V VDD = 3V
SDA
SCL
(s)
SHIEDI UHHHIIHH
C8051F330/1
Rev. 1.1 129
15.3. SMBus Operation
Two types of data transfers are possible: data transfers from a master transmitter to an addressed slave receiver
(WRITE), and data transfers from an addressed slave transmitter to a master receiver (READ). The master device ini-
tiates both types of data transfers and provides the serial clock pulses on SCL. The SMBus interface may operate as a
master or a slave, and multiple master devices on the same bus are supported. If two or more masters attempt to ini-
tiate a data transfer simultaneously, an arbitration scheme is employed with a single master always winning the arbi-
tration. Note that it is not necessary to specify one device as the Master in a system; any device who transmits a
START and a slave address becomes the master for the duration of that transfer.
A typical SMBus transaction consists of a START condition followed by an address byte (Bits7-1: 7-bit slave
address; Bit0: R/W direction bit), one or more bytes of data, and a STOP condition. Each byte that is received (by a
master or slave) must be acknowledged (ACK) with a low SDA during a high SCL (see Figure 15.3). If the receiving
device does not ACK, the transmitting device will read a NACK (not acknowledge), which is a high SDA during a
high SCL.
The direction bit (R/W) occupies the least-significant bit position of the address byte. The direction bit is set to logic
1 to indicate a "READ" operation and cleared to logic 0 to indicate a "WRITE" operation.
All transactions are initiated by a master, with one or more addressed slave devices as the target. The master gener-
ates the START condition and then transmits the slave address and direction bit. If the transaction is a WRITE opera-
tion from the master to the slave, the master transmits the data a byte at a time waiting for an ACK from the slave at
the end of each byte. For READ operations, the slave transmits the data waiting for an ACK from the master at the
end of each byte. At the end of the data transfer, the master generates a STOP condition to terminate the transaction
and free the bus. Figure 15.3 illustrates a typical SMBus transaction.
15.3.1. Arbitration
A master may start a transfer only if the bus is free. The bus is free after a STOP condition or after the SCL and SDA
lines remain high for a specified time (see Section “15.3.4. SCL High (SMBus Free) Timeout” on page 130). In the
event that two or more devices attempt to begin a transfer at the same time, an arbitration scheme is employed to
force one master to give up the bus. The master devices continue transmitting until one attempts a HIGH while the
other transmits a LOW. Since the bus is open-drain, the bus will be pulled LOW. The master attempting the HIGH
will detect a LOW SDA and lose the arbitration. The winning master continues its transmission without interruption;
the losing master becomes a slave and receives the rest of the transfer if addressed. This arbitration scheme is non-
destructive: one device always wins, and no data is lost.
Figure 15.3. SMBus Transaction
SLA6
SDA
SLA5-0 R/W D7 D6-0
SCL
Slave Address + R/W Data ByteSTART ACK NACK STOP
(s)
SHIEDI UHHHIIHH
C8051F330/1
130 Rev. 1.1
15.3.2. Clock Low Extension
SMBus provides a clock synchronization mechanism, similar to I2C, which allows devices with different speed capa-
bilities to coexist on the bus. A clock-low extension is used during a transfer in order to allow slower slave devices to
communicate with faster masters. The slave may temporarily hold the SCL line LOW to extend the clock low period,
effectively decreasing the serial clock frequency.
15.3.3. SCL Low Timeout
If the SCL line is held low by a slave device on the bus, no further communication is possible. Furthermore, the mas-
ter cannot force the SCL line high to correct the error condition. To solve this problem, the SMBus protocol specifies
that devices participating in a transfer must detect any clock cycle held low longer than 25 ms as a “timeout” condi-
tion. Devices that have detected the timeout condition must reset the communication no later than 10 ms after detect-
ing the timeout condition.
When the SMBTOE bit in SMB0CF is set, Timer 3 is used to detect SCL low timeouts. Timer 3 is forced to reload
when SCL is high, and allowed to count when SCL is low. With Timer 3 enabled and configured to overflow after
25 ms (and SMBTOE set), the Timer 3 interrupt service routine can be used to reset (disable and re-enable) the
SMBus in the event of an SCL low timeout.
15.3.4. SCL High (SMBus Free) Timeout
The SMBus specification stipulates that if the SCL and SDA lines remain high for more that 50 µs, the bus is desig-
nated as free. When the SMBFTE bit in SMB0CF is set, the bus will be considered free if SCL and SDA remain high
for more than 10 SMBus clock source periods. If the SMBus is waiting to generate a Master START, the START will
be generated following this timeout. Note that a clock source is required for free timeout detection, even in a slave-
only implementation.
(s)
SHIEDI UHHHIIHH
C8051F330/1
Rev. 1.1 131
15.4. Using the SMBus
The SMBus can operate in both Master and Slave modes. The interface provides timing and shifting control for serial
transfers; higher level protocol is determined by user software. The SMBus interface provides the following applica-
tion-independent features:
• Byte-wise serial data transfers
• Clock signal generation on SCL (Master Mode only) and SDA data synchronization
• Timeout/bus error recognition, as defined by the SMB0CF configuration register
• START/STOP timing, detection, and generation
• Bus arbitration
• Interrupt generation
• Status information
SMBus interrupts are generated for each data byte or slave address that is transferred. When transmitting, this inter-
rupt is generated after the ACK cycle so that software may read the received ACK value; when receiving data, this
interrupt is generated before the ACK cycle so that software may define the outgoing ACK value. See Section
“15.5. SMBus Transfer Modes” on page 139 for more details on transmission sequences.
Interrupts are also generated to indicate the beginning of a transfer when a master (START generated), or the end of a
transfer when a slave (STOP detected). Software should read the SMB0CN (SMBus Control register) to find the
cause of the SMBus interrupt. The SMB0CN register is described in Section “15.4.2. SMB0CN Control Register”
on page 135; Table 15.4 provides a quick SMB0CN decoding reference.
SMBus configuration options include:
• Timeout detection (SCL Low Timeout and/or Bus Free Timeout)
• SDA setup and hold time extensions
• Slave event enable/disable
• Clock source selection
These options are selected in the SMB0CF register, as described in Section “15.4.1. SMBus Configuration Regis-
ter” on page 132.
SMBCS] SMBCSO SMBusClockSource
0 o Timer 0 Overflow
0 1 Timer 1 Overflow
1 o Timer 2 High Byte Overflow
1
Timer 2 Low Bylc Overflow
(s)
SHIEDI
UHHHIIHH
C8051F330/1
132 Rev. 1.1
15.4.1. SMBus Configuration Register
The SMBus Configuration register (SMB0CF) is used to enable the SMBus Master and/or Slave modes, select the
SMBus clock source, and select the SMBus timing and timeout options. When the ENSMB bit is set, the SMBus is
enabled for all master and slave events. Slave events may be disabled by setting the INH bit. With slave events inhib-
ited, the SMBus interface will still monitor the SCL and SDA pins; however, the interface will NACK all received
addresses and will not generate any slave interrupts. When the INH bit is set, all slave events will be inhibited follow-
ing the next START (interrupts will continue for the duration of the current transfer).
The SMBCS1-0 bits select the SMBus clock source, which is used only when operating as a master or when the Free
Timeout detection is enabled. When operating as a master, overflows from the selected source determine the absolute
minimum SCL low and high times as defined in Equation 15.1. Note that the selected clock source may be shared by
other peripherals so long as the timer is left running at all times. For example, Timer 1 overflows may generate the
SMBus and UART baud rates simultaneously. Timer configuration is covered in Section “18. Timers” on page 169.
The selected clock source should be configured to establish the minimum SCL High and Low times as per
Equation 15.1. When the interface is operating as a master (and SCL is not driven or extended by any other devices
on the bus), the typical SMBus bit rate is approximated by Equation 15.2.
Tab le 15.1. SMBus Clock Source Selection
SMBCS1 SMBCS0 SMBus Clock Source
0 0 Timer 0 Overflow
0 1 Timer 1 Overflow
1 0 Timer 2 High Byte Overflow
1 1 Timer 2 Low Byte Overflow
Equation 15.1. Minimum SCL High and Low Times
THighMin TLowMin
1
fClockSourceOverflow
----------------------------------------------==
Equation 15.2. Typical SMBus Bit Rate
BitRate fClockSourceOverflow
3
----------------------------------------------=
LILILIU
EXTHOLD mum SDA Setup Time Minimum SDA Hold Time
T , 4 sysxcm clocks
I ll sysxcm clocks : 1cm clocks
(s)
SHIEDI UHHHIIHH
C8051F330/1
Rev. 1.1 133
Figure 15.4 shows the typical SCL generation described by Equation 15.2. Notice that THIGH is typically twice as
large as TLOW
. The actual SCL output may vary due to other devices on the bus (SCL may be extended low by slower
slave devices, or driven low by contending master devices). The bit rate when operating as a master will never exceed
the limits defined by equation Equation 15.1.
Setting the EXTHOLD bit extends the minimum setup and hold times for the SDA line. The minimum SDA setup
time defines the absolute minimum time that SDA is stable before SCL transitions from low-to-high. The minimum
SDA hold time defines the absolute minimum time that the current SDA value remains stable after SCL transitions
from high-to-low. EXTHOLD should be set so that the minimum setup and hold times meet the SMBus Specification
requirements of 250 ns and 300 ns, respectively. Table 15.2 shows the minimum setup and hold times for the two
EXTHOLD settings. Setup and hold time extensions are typically necessary when SYSCLK is above 10 MHz.
With the SMBTOE bit set, Timer 3 should be configured to overflow after 25 ms in order to detect SCL low timeouts
(see Section “15.3.3. SCL Low Timeout” on page 130). The SMBus interface will force Timer 3 to reload while
SCL is high, and allow Timer 3 to count when SCL is low. The Timer 3 interrupt service routine should be used to
reset SMBus communication by disabling and re-enabling the SMBus.
SMBus Free Timeout detection can be enabled by setting the SMBFTE bit. When this bit is set, the bus will be con-
sidered free if SDA and SCL remain high for more than 10 SMBus clock source periods (see Figure 15.4). When a
Free Timeout is detected, the interface will respond as if a STOP was detected (an interrupt will be generated, and
STO will be set).
Table 15.2. Minimum SDA Setup and Hold Times
EXTHOLD Minimum SDA Setup Time Minimum SDA Hold Time
0
Tlow - 4 system clocks
OR
1 system clock + s/w delay†
3 system clocks
1 11 system clocks 12 system clocks
†Setup Time for ACK bit transmissions and the MSB of all data transfers. The s/w delay
occurs between the time SMB0DAT or ACK is written and when SI is cleared. Note that if
SI is cleared in the same write that defines the outgoing ACK value, s/w delay is zero.
SCL
Timer Source
Overflows
SCL High TimeoutT
Low
T
High
Figure 15.4. Typical SMBus SCL Generation
SMBCSI smncso SMBus Cluck Source
0 o Timer 0 Overflow
o 1 Timer 1 Overflow
1 o Timer 2 High Byte Overflow
Timer 2 Low Bym Overflow
(s)
SHIEDI
UHHHIIHH
C8051F330/1
134 Rev. 1.1
Figure 15.5. SMB0CF: SMBus Clock/Configuration Register
Bit7: ENSMB: SMBus Enable.
This bit enables/disables the SMBus interface. When enabled, the interface constantly monitors the
SDA and SCL pins.
0: SMBus interface disabled.
1: SMBus interface enabled.
Bit6: INH: SMBus Slave Inhibit.
When this bit is set to logic 1, the SMBus does not generate an interrupt when slave events occur.
This effectively removes the SMBus slave from the bus. Master Mode interrupts are not affected.
0: SMBus Slave Mode enabled.
1: SMBus Slave Mode inhibited.
Bit5: BUSY: SMBus Busy Indicator.
This bit is set to logic 1 by hardware when a transfer is in progress. It is cleared to logic 0 when a
STOP or free-timeout is sensed.
Bit4: EXTHOLD: SMBus Setup and Hold Time Extension Enable.
This bit controls the SDA setup and hold times according to .
0: SDA Extended Setup and Hold Times disabled.
1: SDA Extended Setup and Hold Times enabled.
Bit3: SMBTOE: SMBus SCL Timeout Detection Enable.
This bit enables SCL low timeout detection. If set to logic 1, the SMBus forces Timer 3 to reload
while SCL is high and allows Timer 3 to count when SCL goes low. Timer 3 should be programmed
to generate interrupts at 25 ms, and the Timer 3 interrupt service routine should reset SMBus commu-
nication.
Bit2: SMBFTE: SMBus Free Timeout Detection Enable.
When this bit is set to logic 1, the bus will be considered free if SCL and SDA remain high for more
than 10 SMBus clock source periods.
Bits1-0: SMBCS1-SMBCS0: SMBus Clock Source Selection.
These two bits select the SMBus clock source, which is used to generate the SMBus bit rate. The
selected device should be configured according to Equation 15.1.
R/W R/W R R/W R/W R/W R/W R/W Reset Value
ENSMB INH BUSY EXTHOLD SMBTOE SMBFTE SMBCS1 SMBCS0 00000000
Bit7 Bit6 Bit5 Bit4 Bit3 Bit2 Bit1 Bit0
SFR Address: 0xC1
SMBCS1 SMBCS0 SMBus Clock Source
0 0 Timer 0 Overflow
0 1 Timer 1 Overflow
1 0 Timer 2 High Byte Overflow
1 1 Timer 2 Low Byte Overflow
(s)
SHIEDI UHHHIIHH
C8051F330/1
Rev. 1.1 135
15.4.2. SMB0CN Control Register
SMB0CN is used to control the interface and to provide status information (see Figure 15.6). The higher four bits of
SMB0CN (MASTER, TXMODE, STA, and STO) form a status vector that can be used to jump to service routines.
MASTER and TXMODE indicate the master/slave state and transmit/receive modes, respectively.
STA and STO indicate that a START and/or STOP has been detected or generated since the last SMBus interrupt.
STA and STO are also used to generate START and STOP conditions when operating as a master. Writing a ‘1’ to
STA will cause the SMBus interface to enter Master Mode and generate a START when the bus becomes free (STA is
not cleared by hardware after the START is generated). Writing a ‘1’ to STO while in Master Mode will cause the
interface to generate a STOP and end the current transfer after the next ACK cycle. If STO and STA are both set
(while in Master Mode), a STOP followed by a START will be generated.
As a receiver, writing the ACK bit defines the outgoing ACK value; as a transmitter, reading the ACK bit indicates
the value received on the last ACK cycle. ACKRQ is set each time a byte is received, indicating that an outgoing
ACK value is needed. When ACKRQ is set, software should write the desired outgoing value to the ACK bit before
clearing SI. A NACK will be generated if software does not write the ACK bit before clearing SI. SDA will reflect
the defined ACK value immediately following a write to the ACK bit; however SCL will remain low until SI is
cleared. If a received slave address is not acknowledged, further slave events will be ignored until the next START is
detected.
The ARBLOST bit indicates that the interface has lost an arbitration. This may occur anytime the interface is trans-
mitting (master or slave). A lost arbitration while operating as a slave indicates a bus error condition. ARBLOST is
cleared by hardware each time SI is cleared.
The SI bit (SMBus Interrupt Flag) is set at the beginning and end of each transfer, after each byte frame, or when an
arbitration is lost; see Table 15.3 for more details.
Important Note About the SI Bit: The SMBus interface is stalled while SI is set; thus SCL is held low, and the bus
is stalled until software clears SI.
Table 15.3 lists all sources for hardware changes to the SMB0CN bits. Refer to Table 15.4 for SMBus status decoding
using the SMB0CN register.
(s)
SHIEDI UHHHIIHH
C8051F330/1
136 Rev. 1.1
Figure 15.6. SMB0CN: SMBus Control Register
Bit7: MASTER: SMBus Master/Slave Indicator.
This read-only bit indicates when the SMBus is operating as a master.
0: SMBus operating in Slave Mode.
1: SMBus operating in Master Mode.
Bit6: TXMODE: SMBus Transmit Mode Indicator.
This read-only bit indicates when the SMBus is operating as a transmitter.
0: SMBus in Receiver Mode.
1: SMBus in Transmitter Mode.
Bit5: STA: SMBus Start Flag.
Write:
0: No Start generated.
1: When operating as a master, a START condition is transmitted if the bus is free (If the bus is not
free, the START is transmitted after a STOP is received or a timeout is detected). If STA is set by soft-
ware as an active Master, a repeated START will be generated after the next ACK cycle.
Read:
0: No Start or repeated Start detected.
1: Start or repeated Start detected.
Bit4: STO: SMBus Stop Flag.
Write:
0: No STOP condition is transmitted.
1: Setting STO to logic 1 causes a STOP condition to be transmitted after the next ACK cycle. When
the STOP condition is generated, hardware clears STO to logic 0. If both STA and STO are set, a
STOP condition is transmitted followed by a START condition.
Read:
0: No Stop condition detected.
1: Stop condition detected (if in Slave Mode) or pending (if in Master Mode).
Bit3: ACKRQ: SMBus Acknowledge Request
This read-only bit is set to logic 1 when the SMBus has received a byte and needs the ACK bit to be
written with the correct ACK response value.
Bit2: ARBLOST: SMBus Arbitration Lost Indicator.
This read-only bit is set to logic 1 when the SMBus loses arbitration while operating as a transmitter.
A lost arbitration while a slave indicates a bus error condition.
Bit1: ACK: SMBus Acknowledge Flag.
This bit defines the out-going ACK level and records incoming ACK levels. It should be written each
time a byte is received (when ACKRQ=1), or read after each byte is transmitted.
0: A "not acknowledge" has been received (if in Transmitter Mode) OR will be transmitted (if in
Receiver Mode).
1: An "acknowledge" has been received (if in Transmitter Mode) OR will be transmitted (if in
Receiver Mode).
Bit0: SI: SMBus Interrupt Flag.
This bit is set by hardware under the conditions listed in Table 15.3. SI must be cleared by software.
While SI is set, SCL is held low and the SMBus is stalled.
R R R/W R/W R R R/W R/W Reset Value
MASTER TXMODE STA STO ACKRQ ARBLOST ACK SI 00000000
Bit7 Bit6 Bit5 Bit4 Bit3 Bit2 Bit1 Bit0 Bit
Addressable
SFR Address: 0xC0
-A START is generaied. -A STOP is generaied.
- START is generated. -A START is deleeied.
STA -A START followed by an address byte is received. - Must be cleared by software.
- A STOP is deleeied wliile addressed as a slave. - A pending STOP is generated.
- A byie has been received and an ACK response - After each ACK eycle.
- A repeated START is dctccmd as :1 MASTER when - Eaeh time S] is cleared.
- The incoming ACK value is low (ACKNOWL - The incoming ACK Value is high [NOT
- A START has been generated. - Must be cleared by software.
(s)
SHIEDI UHHHIIHH
C8051F330/1
Rev. 1.1 137
Table 15.3. Sources for Hardware Changes to SMB0CN
Bit Set by Hardware When: Cleared by Hardware When:
MASTER • A START is generated. • A STOP is generated.
• Arbitration is lost.
TXMODE
• START is generated.
• SMB0DAT is written before the start of an SMBus
frame.
• A START is detected.
• Arbitration is lost.
• SMB0DAT is not written before the start
of an SMBus frame.
STA • A START followed by an address byte is received. • Must be cleared by software.
STO • A STOP is detected while addressed as a slave.
• Arbitration is lost due to a detected STOP.
• A pending STOP is generated.
ACKRQ • A byte has been received and an ACK response
value is needed.
• After each ACK cycle.
ARBLOST
• A repeated START is detected as a MASTER when
STA is low (unwanted repeated START).
• SCL is sensed low while attempting to generate a
STOP or repeated START condition.
• SDA is sensed low while transmitting a ‘1’
(excluding ACK bits).
• Each time SI is cleared.
ACK • The incoming ACK value is low (ACKNOWL-
EDGE).
• The incoming ACK value is high (NOT
ACKNOWLEDGE).
SI
• A START has been generated.
• Lost arbitration.
• A byte has been transmitted and an ACK/NACK
received.
• A byte has been received.
• A START or repeated START followed by a slave
address + R/W has been received.
• A STOP has been received.
• Must be cleared by software.
(s)
SHIEDI UHHHIIHH
C8051F330/1
138 Rev. 1.1
15.4.3. Data Register
The SMBus Data register SMB0DAT holds a byte of serial data to be transmitted or one that has just been received.
Software may safely read or write to the data register when the SI flag is set. Software should not attempt to access
the SMB0DAT register when the SMBus is enabled and the SI flag is cleared to logic 0, as the interface may be in the
process of shifting a byte of data into or out of the register.
Data in SMB0DAT is always shifted out MSB first. After a byte has been received, the first bit of received data is
located at the MSB of SMB0DAT. While data is being shifted out, data on the bus is simultaneously being shifted in.
SMB0DAT always contains the last data byte present on the bus. In the event of lost arbitration, the transition from
master transmitter to slave receiver is made with the correct data or address in SMB0DAT.
Figure 15.7. SMB0DAT: SMBus Data Register
Bits7-0: SMB0DAT: SMBus Data.
The SMB0DAT register contains a byte of data to be transmitted on the SMBus serial interface or a
byte that has just been received on the SMBus serial interface. The CPU can read from or write to this
register whenever the SI serial interrupt flag (SMB0CN.0) is set to logic 1. The serial data in the reg-
ister remains stable as long as the SI flag is set. When the SI flag is not set, the system may be in the
process of shifting data in/out and the CPU should not attempt to access this register.
R/W R/W R/W R/W R/W R/W R/W R/W Reset Value
00000000
Bit7 Bit6 Bit5 Bit4 Bit3 Bit2 Bit1 Bit0
SFR Address: 0xC2
(s)
SHIEDI UHHHIIHH
C8051F330/1
Rev. 1.1 139
15.5. SMBus Transfer Modes
The SMBus interface may be configured to operate as master and/or slave. At any particular time, it will be operating
in one of the following four modes: Master Transmitter, Master Receiver, Slave Transmitter, or Slave Receiver. The
SMBus interface enters Master Mode any time a START is generated, and remains in Master Mode until it loses an
arbitration or generates a STOP. An SMBus interrupt is generated at the end of all SMBus byte frames; however, note
that the interrupt is generated before the ACK cycle when operating as a receiver, and after the ACK cycle when
operating as a transmitter.
15.5.1. Master Transmitter Mode
Serial data is transmitted on SDA while the serial clock is output on SCL. The SMBus interface generates the START
condition and transmits the first byte containing the address of the target slave and the data direction bit. In this case
the data direction bit (R/W) will be logic 0 (WRITE). The master then transmits one or more bytes of serial data.
After each byte is transmitted, an acknowledge bit is generated by the slave. The transfer is ended when the STO bit
is set and a STOP is generated. Note that the interface will switch to Master Receiver Mode if SMB0DAT is not writ-
ten following a Master Transmitter interrupt. Figure 15.8 shows a typical Master Transmitter sequence. Two transmit
data bytes are shown, though any number of bytes may be transmitted. Notice that the ‘data byte transferred’ inter-
rupts occur after the ACK cycle in this mode.
A AAS W PData Byte Data ByteSLA
S = START
P = STOP
A = ACK
W = WRITE
SLA = Slave Address
Received by SMBus
Interface
Transmitted by
SMBus Interface
Interrupt Interrupt InterruptInterrupt
Figure 15.8. Typical Master Transmitter Sequence
(s)
SHIEDI UHHHIIHH
C8051F330/1
140 Rev. 1.1
15.5.2. Master Receiver Mode
Serial data is received on SDA while the serial clock is output on SCL. The SMBus interface generates the START
condition and transmits the first byte containing the address of the target slave and the data direction bit. In this case
the data direction bit (R/W) will be logic 1 (READ). Serial data is then received from the slave on SDA while the
SMBus outputs the serial clock. The slave transmits one or more bytes of serial data. After each byte is received,
ACKRQ is set to ‘1’ and an interrupt is generated. Software must write the ACK bit (SMB0CN.1) to define the out-
going acknowledge value (Note: writing a ‘1’ to the ACK bit generates an ACK; writing a ‘0’ generates a NACK).
Software should write a ‘0’ to the ACK bit after the last byte is received, to transmit a NACK. The interface exits
Master Receiver Mode after the STO bit is set and a STOP is generated. Note that the interface will switch to Master
Transmitter Mode if SMB0DAT is written while an active Master Receiver. Figure 15.9 shows a typical Master
Receiver sequence. Two received data bytes are shown, though any number of bytes may be received. Notice that the
‘data byte transferred’ interrupts occur before the ACK cycle in this mode.
Figure 15.9. Typical Master Receiver Sequence
Data ByteData Byte A NAS R PSLA
S = START
P = STOP
A = ACK
N = NACK
R = READ
SLA = Slave Address
Received by SMBus
Interface
Transmitted by
SMBus Interface
Interrupt Interrupt InterruptInterrupt
(s)
SHIEDI UHHHIIHH
C8051F330/1
Rev. 1.1 141
15.5.3. Slave Receiver Mode
Serial data is received on SDA and the clock is received on SCL. When slave events are enabled (INH = 0), the inter-
face enters Slave Receiver Mode when a START followed by a slave address and direction bit (WRITE in this case)
is received. Upon entering Slave Receiver Mode, an interrupt is generated and the ACKRQ bit is set. Software
responds to the received slave address with an ACK, or ignores the received slave address with a NACK. If the
received slave address is ignored, slave interrupts will be inhibited until the next START is detected. If the received
slave address is acknowledged, zero or more data bytes are received. Software must write the ACK bit after each
received byte to ACK or NACK the received byte. The interface exits Slave Receiver Mode after receiving a STOP.
Note that the interface will switch to Slave Transmitter Mode if SMB0DAT is written while an active Slave Receiver.
Figure 15.10 shows a typical Slave Receiver sequence. Two received data bytes are shown, though any number of
bytes may be received. Notice that the ‘data byte transferred’ interrupts occur before the ACK cycle in this mode.
PWSLASData ByteData Byte A AA
S = START
P = STOP
A = ACK
W = WRITE
SLA = Slave Address
Received by SMBus
Interface
Transmitted by
SMBus Interface
Interrupt Interrupt Interrupt
Interrupt
Figure 15.10. Typical Slave Receiver Sequence
UHHHIIHH
SHIEDI
C8051F330/1
142 Rev. 1.1
15.5.4. Slave Transmitter Mode
Serial data is transmitted on SDA and the clock is received on SCL. When slave events are enabled (INH = 0), the
interface enters Slave Receiver Mode (to receive the slave address) when a START followed by a slave address and
direction bit (READ in this case) is received. Upon entering Slave Transmitter Mode, an interrupt is generated and
the ACKRQ bit is set. Software responds to the received slave address with an ACK, or ignores the received slave
address with a NACK. If the received slave address is ignored, slave interrupts will be inhibited until a START is
detected. If the received slave address is acknowledged, data should be written to SMB0DAT to be transmitted. The
interface enters Slave Transmitter Mode, and transmits one or more bytes of data. After each byte is transmitted, the
master sends an acknowledge bit; if the acknowledge bit is an ACK, SMB0DAT should be written with the next data
byte. If the acknowledge bit is a NACK, SMB0DAT should not be written to before SI is cleared (Note: an error con-
dition may be generated if SMB0DAT is written following a received NACK while in Slave Transmitter Mode). The
interface exits Slave Transmitter Mode after receiving a STOP. Note that the interface will switch to Slave Receiver
Mode if SMB0DAT is not written following a Slave Transmitter interrupt. Figure 15.11 shows a typical Slave Trans-
mitter sequence. Two transmitted data bytes are shown, though any number of bytes may be transmitted. Notice that
the ‘data byte transferred’ interrupts occur after the ACK cycle in this mode.
PRSLASData ByteData Byte A NA
S = START
P = STOP
N = NACK
R = READ
SLA = Slave Address
Received by SMBus
Interface
Transmitted by
SMBus Interface
Interrupt Interrupt Interrupt
Interrupt
Figure 15.11. Typical Slave Transmitter Sequence
(s)
SHIEDI UHHHIIHH
C8051F330/1
Rev. 1.1 143
15.6. SMBus Status Decoding
The current SMBus status can be easily decoded using the SMB0CN register. In the table below, STATUS VECTOR
refers to the four upper bits of SMB0CN: MASTER, TXMODE, STA, and STO. Note that the shown response
options are only the typical responses; application-specific procedures are allowed as long as they conform to the
SMBus specification. Highlighted responses are allowed but do not conform to the SMBus specification.
Table 15.4. SMBus Status Decoding
MODE
VALUES READ
CURRENT SMBUS STATE TYPICAL RESPONSE
OPTIONS
VALUES
WRITTEN
STATUS
VECTOR
ACKRQ
ARBLOST
ACK
STA
STO
ACK
Master Transmitter
1110 0 0 X A master START was generated. Load slave address + R/W into
SMB0DAT.
0 0 X
1100
000
A master data or address byte was
transmitted; NACK received.
Set STA to restart transfer. 1 0 X
Abort transfer. 0 1 X
001
A master data or address byte was
transmitted; ACK received.
Load next data byte into
SMB0DAT.
0 0 X
End transfer with STOP. 0 1 X
End transfer with STOP and
start another transfer.
1 1 X
Send repeated START. 1 0 X
Switch to Master Receiver
Mode (clear SI without writing
new data to SMB0DAT).
0 0 X
Master Receiver
1000 1 0 X
A master data byte was received;
ACK requested.
Acknowledge received byte;
Read SMB0DAT.
001
Send NACK to indicate last
byte, and send STOP.
010
Send NACK to indicate last
byte, and send STOP followed
by START.
110
Send ACK followed by
repeated START.
101
Send NACK to indicate last
byte, and send repeated START.
100
Send ACK and switch to Master
Transmitter Mode (write to
SMB0DAT before clearing SI).
001
Send NACK and switch to Mas-
ter Transmitter Mode (write to
SMB0DAT before clearing SI).
000
(s)
SHIEDI UHHHIIHH
C8051F330/1
144 Rev. 1.1
Slave Transmitter
0100
000
A slave byte was transmitted; NACK
received.
No action required (expecting
STOP condition).
0 0 X
001
A slave byte was transmitted; ACK
received.
Load SMB0DAT with next data
byte to transmit.
0 0 X
01X
A Slave byte was transmitted; error
detected.
No action required (expecting
Master to end transfer).
0 0 X
0101 0 X X A STOP was detected while an
addressed Slave Transmitter.
No action required (transfer
complete).
0 0 X
Slave Receiver
0010
10X
A slave address was received; ACK
requested.
Acknowledge received address. 001
Do not acknowledge received
address.
000
11X
Lost arbitration as master; slave
address received; ACK requested.
Acknowledge received address. 001
Do not acknowledge received
address.
000
Reschedule failed transfer; do
not acknowledge received
address.
100
0010 0 1 X Lost arbitration while attempting a
repeated START.
Abort failed transfer. 0 0 X
Reschedule failed transfer. 1 0 X
0001
11X
Lost arbitration while attempting a
STOP.
No action required (transfer
complete/aborted).
000
00X
A STOP was detected while an
addressed slave receiver.
No action required (transfer
complete).
0 0 X
01X
Lost arbitration due to a detected
STOP.
Abort transfer. 0 0 X
Reschedule failed transfer. 1 0 X
0000
10X
A slave byte was received; ACK
requested.
Acknowledge received byte;
Read SMB0DAT.
001
Do not acknowledge received
byte.
000
11X
Lost arbitration while transmitting a
data byte as master.
Abort failed transfer. 000
Reschedule failed transfer. 100
Table 15.4. SMBus Status Decoding
MODE
VALUES READ
CURRENT SMBUS STATE TYPICAL RESPONSE
OPTIONS
VALUES
WRITTEN
STATUS
VECT OR
ACKRQ
ARBLOST
ACK
STA
STO
ACK
C8051F330/1
Rev. 1.1 145
16. UART0
UART0 is an asynchronous, full duplex serial port offering modes 1 and 3 of the standard 8051 UART. Enhanced
baud rate support allows a wide range of clock sources to generate standard baud rates (details in Section
“16.1. Enhanced Baud Rate Generation” on page 146). Received data buffering allows UART0 to start reception
of a second incoming data byte before software has finished reading the previous data byte.
UART0 has two associated SFRs: Serial Control Register 0 (SCON0) and Serial Data Buffer 0 (SBUF0). The single
SBUF0 location provides access to both transmit and receive registers. Writes to SBUF0 always access the Trans-
mit register. Reads of SBUF0 always access the buffered Receive register; it is not possible to read data from
the Transmit register.
With UART0 interrupts enabled, an interrupt is generated each time a transmit is completed (TI0 is set in SCON0), or
a data byte has been received (RI0 is set in SCON0). The UART0 interrupt flags are not cleared by hardware when
the CPU vectors to the interrupt service routine. They must be cleared manually by software, allowing software to
determine the cause of the UART0 interrupt (transmit complete or receive complete).
Figure 16.1. UART0 Block Diagram
UART Baud
Rate Generator
RI
SCON
RI
TI
RB8
TB8
REN
MCE
SMODE
Tx Control
Tx Clock
Send
SBUF
(TX Shift)
Start
Data
Write to
SBUF
Crossbar
TX
Shift
Zero Detector
Tx IRQ
SET
QD
CLR
Stop Bit
TB8
SFR Bus
Serial
Port
Interrupt
TI
Port I/O
Rx Control
Start
Rx Clock
Load
SBUF
Shift 0x1FF RB8
Rx IRQ
Input Shift Register
(9 bits)
Load SBUF
Read
SBUF
SFR Bus
Crossbar
RX
SBUF
(RX Latch)
(s)
SHIEDI
UHHHIIHH
C8051F330/1
146 Rev. 1.1
16.1. Enhanced Baud Rate Generation
The UART0 baud rate is generated by Timer 1 in 8-bit auto-reload mode. The TX clock is generated by TL1; the RX
clock is generated by a copy of TL1 (shown as RX Timer in Figure 16.2), which is not user-accessible. Both TX and
RX Timer overflows are divided by two to generate the TX and RX baud rates. The RX Timer runs when Timer 1 is
enabled, and uses the same reload value (TH1). However, an RX Timer reload is forced when a START condition is
detected on the RX pin. This allows a receive to begin any time a START is detected, independent of the TX Timer
state.
Timer 1 should be configured for Mode 2, 8-bit auto-reload (see Section “18.1.3. Mode 2: 8-bit Counter/Timer
with Auto-Reload” on page 171). The Timer 1 reload value should be set so that overflows will occur at two times
the desired UART baud rate frequency. Note that Timer 1 may be clocked by one of six sources: SYSCLK,
SYSCLK / 4, SYSCLK / 12, SYSCLK / 48, the external oscillator clock / 8, or an external input T1. For any given
Timer 1 clock source, the UART0 baud rate is determined by Equation 16.1.
Where T1CLK is the frequency of the clock supplied to Timer 1, and T1H is the high byte of Timer 1 (reload value).
Timer 1 clock frequency is selected as described in Section “18. Timers” on page 169. A quick reference for typical
baud rates and system clock frequencies is given in Table 16.1 through Table 16.6. Note that the internal oscillator
may still generate the system clock when the external oscillator is driving Timer 1.
Figure 16.2. UART0 Baud Rate Logic
RX Timer
Start
Detected
Overflow
Overflow
TH1
TL1
TX Clock
2
RX Clock
2
Timer 1 UART
Equation 16.1. UART0 Baud Rate
UartBaudRate T1CLK
256 T1H–()
-------------------------------1
2
---
×=
E
B:
UHHHIIHH
SHIEDI
C8051F330/1
Rev. 1.1 147
16.2. Operational Modes
UART0 provides standard asynchronous, full duplex communication. The UART mode (8-bit or 9-bit) is selected by
the S0MODE bit (SCON0.7). Typical UART connection options are shown below.
16.2.1. 8-Bit UART
8-Bit UART mode uses a total of 10 bits per data byte: one start bit, eight data bits (LSB first), and one stop bit. Data
are transmitted LSB first from the TX0 pin and received at the RX0 pin. On receive, the eight data bits are stored in
SBUF0 and the stop bit goes into RB80 (SCON0.2).
Data transmission begins when software writes a data byte to the SBUF0 register. The TI0 Transmit Interrupt Flag
(SCON0.1) is set at the end of the transmission (the beginning of the stop-bit time). Data reception can begin any
time after the REN0 Receive Enable bit (SCON0.4) is set to logic 1. After the stop bit is received, the data byte will
be loaded into the SBUF0 receive register if the following conditions are met: RI0 must be logic 0, and if MCE0 is
logic 1, the stop bit must be logic 1. In the event of a receive data overrun, the first received 8 bits are latched into the
SBUF0 receive register and the following overrun data bits are lost.
If these conditions are met, the eight bits of data is stored in SBUF0, the stop bit is stored in RB80 and the RI0 flag is
set. If these conditions are not met, SBUF0 and RB80 will not be loaded and the RI0 flag will not be set. An interrupt
will occur if enabled when either TI0 or RI0 is set.
Figure 16.3. UART Interconnect Diagram
OR
RS-232
C8051Fxxx
RS-232
LEVEL
XLTR
TX
RX
C8051Fxxx
RX
TX
MCU
RX
TX
Figure 16.4. 8-Bit UART Timing Diagram
D1D0 D2 D3 D4 D5 D6 D7
START
BIT
MARK STOP
BIT
BIT TIMES
BIT SAMPLING
SPACE
UHHHIIHH
SHIEDI
C8051F330/1
148 Rev. 1.1
16.2.2. 9-Bit UART
9-bit UART mode uses a total of eleven bits per data byte: a start bit, 8 data bits (LSB first), a programmable ninth
data bit, and a stop bit. The state of the ninth transmit data bit is determined by the value in TB80 (SCON0.3), which
is assigned by user software. It can be assigned the value of the parity flag (bit P in register PSW) for error detection,
or used in multiprocessor communications. On receive, the ninth data bit goes into RB80 (SCON0.2) and the stop bit
is ignored.
Data transmission begins when an instruction writes a data byte to the SBUF0 register. The TI0 Transmit Interrupt
Flag (SCON0.1) is set at the end of the transmission (the beginning of the stop-bit time). Data reception can begin
any time after the REN0 Receive Enable bit (SCON0.4) is set to ‘1’. After the stop bit is received, the data byte will
be loaded into the SBUF0 receive register if the following conditions are met: (1) RI0 must be logic 0, and (2) if
MCE0 is logic 1, the 9th bit must be logic 1 (when MCE0 is logic 0, the state of the ninth data bit is unimportant). If
these conditions are met, the eight bits of data are stored in SBUF0, the ninth bit is stored in RB80, and the RI0 flag is
set to ‘1’. If the above conditions are not met, SBUF0 and RB80 will not be loaded and the RI0 flag will not be set to
‘1’. A UART0 interrupt will occur if enabled when either TI0 or RI0 is set to ‘1’.
Figure 16.5. 9-Bit UART Timing Diagram
D1D0 D2 D3 D4 D5 D6 D7
START
BIT
MARK STOP
BIT
BIT TIMES
BIT SAMPLING
SPACE
D8
OOO
(s)
SHIEDI
UHHHIIHH
C8051F330/1
Rev. 1.1 149
16.3. Multiprocessor Communications
9-Bit UART mode supports multiprocessor communication between a master processor and one or more slave pro-
cessors by special use of the ninth data bit. When a master processor wants to transmit to one or more slaves, it first
sends an address byte to select the target(s). An address byte differs from a data byte in that its ninth bit is logic 1; in
a data byte, the ninth bit is always set to logic 0.
Setting the MCE0 bit (SCON0.5) of a slave processor configures its UART such that when a stop bit is received, the
UART will generate an interrupt only if the ninth bit is logic 1 (RB80 = 1) signifying an address byte has been
received. In the UART interrupt handler, software will compare the received address with the slave's own assigned 8-
bit address. If the addresses match, the slave will clear its MCE0 bit to enable interrupts on the reception of the fol-
lowing data byte(s). Slaves that weren't addressed leave their MCE0 bits set and do not generate interrupts on the
reception of the following data bytes, thereby ignoring the data. Once the entire message is received, the addressed
slave resets its MCE0 bit to ignore all transmissions until it receives the next address byte.
Multiple addresses can be assigned to a single slave and/or a single address can be assigned to multiple slaves,
thereby enabling "broadcast" transmissions to more than one slave simultaneously. The master processor can be con-
figured to receive all transmissions or a protocol can be implemented such that the master/slave role is temporarily
reversed to enable half-duplex transmission between the original master and slave(s).
Figure 16.6. UART Multi-Processor Mode Interconnect Diagram
Master
Device
Slave
Device
TXRX RX TX
Slave
Device
RX TX
Slave
Device
RX TX
V+
(s)
SHIEDI UHHHIIHH
C8051F330/1
150 Rev. 1.1
Figure 16.7. SCON0: Serial Port 0 Control Register
Bit7: S0MODE: Serial Port 0 Operation Mode.
This bit selects the UART0 Operation Mode.
0: 8-bit UART with Variable Baud Rate.
1: 9-bit UART with Variable Baud Rate.
Bit6: UNUSED. Read = 1b. Write = don’t care.
Bit5: MCE0: Multiprocessor Communication Enable.
The function of this bit is dependent on the Serial Port 0 Operation Mode.
S0MODE = 0: Checks for valid stop bit.
0: Logic level of stop bit is ignored.
1: RI0 will only be activated if stop bit is logic level 1.
S0MODE = 1: Multiprocessor Communications Enable.
0: Logic level of ninth bit is ignored.
1: RI0 is set and an interrupt is generated only when the ninth bit is logic 1.
Bit4: REN0: Receive Enable.
This bit enables/disables the UART receiver.
0: UART0 reception disabled.
1: UART0 reception enabled.
Bit3: TB80: Ninth Transmission Bit.
The logic level of this bit will be assigned to the ninth transmission bit in 9-bit UART Mode. It is not
used in 8-bit UART Mode. Set or cleared by software as required.
Bit2: RB80: Ninth Receive Bit.
RB80 is assigned the value of the STOP bit in Mode 0; it is assigned the value of the 9th data bit in
Mode 1.
Bit1: TI0: Transmit Interrupt Flag.
Set by hardware when a byte of data has been transmitted by UART0 (after the 8th bit in 8-bit UART
Mode, or at the beginning of the STOP bit in 9-bit UART Mode). When the UART0 interrupt is
enabled, setting this bit causes the CPU to vector to the UART0 interrupt service routine. This bit
must be cleared manually by software.
Bit0: RI0: Receive Interrupt Flag.
Set to ‘1’ by hardware when a byte of data has been received by UART0 (set at the STOP bit sam-
pling time). When the UART0 interrupt is enabled, setting this bit to ‘1’ causes the CPU to vector to
the UART0 interrupt service routine. This bit must be cleared manually by software.
R/W R R/W R/W R/W R/W R/W R/W Reset Value
S0MODE - MCE0 REN0 TB80 RB80 TI0 RI0 01000000
Bit7 Bit6 Bit5 Bit4 Bit3 Bit2 Bit1 Bit0 Bit
Addressable
SFR Address: 0x98
(s)
SHIEDI UHHHIIHH
C8051F330/1
Rev. 1.1 151
Figure 16.8. SBUF0: Serial (UART0) Port Data Buffer Register
Bits7-0: SBUF0[7:0]: Serial Data Buffer Bits 7-0 (MSB-LSB)
This SFR accesses two registers; a transmit shift register and a receive latch register. When data is
written to SBUF0, it goes to the transmit shift register and is held for serial transmission. Writing a
byte to SBUF0 initiates the transmission. A read of SBUF0 returns the contents of the receive latch.
R/W R/W R/W R/W R/W R/W R/W R/W Reset Value
00000000
Bit7 Bit6 Bit5 Bit4 Bit3 Bit2 Bit1 Bit0
SFR Address: 0x99
1 l 5200
57600
2 8800
1 4400
9600
2400
1 200
115200
57600
28800
14400
9600
2400
1 200
57
2 8800
1 4400
. . /o
70.32%
0.15%
70.32%
0.15%
70.32%
70.32%
0.15%
. . 7/0
0.45%
70.01%
0.45%
70.01%
0.15%
0.45%
70.01%
, . 7 o
70.47%
0.45%
l
212
426
848
1704
2544
10176
20448
864
1744
Y LK
SYSCLK
SYSCLK
SYSCLK / 4
SYSCLK/ 12
SYSCLK/ 12
SYSCLK / 48
SYSCLK / 48
X = Don [Care
Y LK
SYSCLK
SYSCLK
SYSCLKM
SYSCLKM
EXTCLK / 8
SYSCLK/48
SYSCLK/48
EXT LK
EXTCLK / 8
EXTCLK / 8
X = Don [Care
cs)“
SlllEfll ”11111111111115
C8051F330/1
152 Rev. 1.1
Table 16.1. Timer Settings for Standard Baud Rates Using The Internal Oscillator
Frequency: 24.5 MHz
Target
Baud Rate
(bps)
Baud Rate
% Error
Oscillator
Divide
Factor
Timer Clock
Source
SCA1-SCA0
(pre-scale select)†
T1M†Timer 1
Reload
Value (hex )
SYSCLK from
Internal Osc.
230400 -0.32% 106 SYSCLK XX 1 0xCB
115200 -0.32% 212 SYSCLK XX 1 0x96
57600 0.15% 426 SYSCLK XX 1 0x2B
28800 -0.32% 848 SYSCLK / 4 01 0 0x96
14400 0.15% 1704 SYSCLK / 12 00 0 0xB9
9600 -0.32% 2544 SYSCLK / 12 00 0 0x96
2400 -0.32% 10176 SYSCLK / 48 10 0 0x96
1200 0.15% 20448 SYSCLK / 48 10 0 0x2B
X = Don’t care
†SCA1-SCA0 and T1M bit definitions can be found in Section 18.1.
Tabl e 16.2. Timer Settings for Standard Baud Rates Using an External Oscillator
Frequency: 25.0 MHz
Target
Baud Rate
(bps)
Baud Rate
% Error
Oscillator
Divide
Factor
Timer Clock
Source
SCA1-SCA0
(pre-scale select)†
T1M†Timer 1
Reload
Value (hex )
SYSCLK from
External Osc.
230400 -0.47% 108 SYSCLK XX 1 0xCA
115200 0.45% 218 SYSCLK XX 1 0x93
57600 -0.01% 434 SYSCLK XX 1 0x27
28800 0.45% 872 SYSCLK / 4 01 0 0x93
14400 -0.01% 1736 SYSCLK / 4 01 0 0x27
9600 0.15% 2608 EXTCLK / 8 11 0 0x5D
2400 0.45% 10464 SYSCLK / 48 10 0 0x93
1200 -0.01% 20832 SYSCLK / 48 10 0 0x27
SYSCLK from
Internal Osc.
57600 -0.47% 432 EXTCLK / 8 11 0 0xE5
28800 -0.47% 864 EXTCLK / 8 11 0 0xCA
14400 0.45% 1744 EXTCLK / 8 11 0 0x93
9600 0.15% 2608 EXTCLK / 8 11 0 0x5D
X = Don’t care
†SCA1-SCA0 and T1M bit definitions can be found in Section 18.1.
Y LK
115200 SYSCLK
57600 SYSCLK
28800 SYSCLK/ 12
14400 SYSCLK/ 12
9600 SYSCLK/ 12
2400 SYSCLK / 48
1200 SYSCLK/48
EXT LK
115200 EXTCLK/8
57600 EXTCLK / 8
28800 EXTCLK / 8
14400 EXTCLK / 8
9600 EXTCLK / 8
X = Don [Care
Y LK
115200 SYSCLK
57600 SYSCLK
28800 SYSCLK/4
14400 SYSCLK/4
9600 SYSCLK/ 12
2400 SYSCLK / 48
1200 SYSCLK/48
EXT LK
115200 EXTCLK/8
57600 EXTCLK / 8
28800 EXTCLK / 8
14400 EXTCLK / 8
9600 EXTCLK / 8
X = Don [Care
cs)“
SlllEfll ”11111111111115
C8051F330/1
Rev. 1.1 153
Tabl e 16.3. Timer Settings for Standard Baud Rates Using an External Oscillator
Frequency: 22.1184 MHz
Target
Baud Rate
(bps)
Baud Rate
% Error
Oscillator
Divide
Factor
Timer Clock
Source
SCA1-SCA0
(pre-scale select)†
T1M†Timer 1
Reload
Value (hex )
SYSCLK from
External Osc.
230400 0.00% 96 SYSCLK XX 1 0xD0
115200 0.00% 192 SYSCLK XX 1 0xA0
57600 0.00% 384 SYSCLK XX 1 0x40
28800 0.00% 768 SYSCLK / 12 00 0 0xE0
14400 0.00% 1536 SYSCLK / 12 00 0 0xC0
9600 0.00% 2304 SYSCLK / 12 00 0 0xA0
2400 0.00% 9216 SYSCLK / 48 10 0 0xA0
1200 0.00% 18432 SYSCLK / 48 10 0 0x40
SYSCLK from
Internal Osc.
230400 0.00% 96 EXTCLK / 8 11 0 0xFA
115200 0.00% 192 EXTCLK / 8 11 0 0xF4
57600 0.00% 384 EXTCLK / 8 11 0 0xE8
28800 0.00% 768 EXTCLK / 8 11 0 0xD0
14400 0.00% 1536 EXTCLK / 8 11 0 0xA0
9600 0.00% 2304 EXTCLK / 8 11 0 0x70
X = Don’t care
†SCA1-SCA0 and T1M bit definitions can be found in Section 18.1.
Tabl e 16.4. Timer Settings for Standard Baud Rates Using an External Oscillator
Frequency: 18.432 MHz
Target
Baud Rate
(bps)
Baud Rate
% Error
Oscillator
Divide
Factor
Timer Clock
Source
SCA1-SCA0
(pre-scale select)†
T1M†Timer 1
Reload
Value (hex )
SYSCLK from
External Osc.
230400 0.00% 80 SYSCLK XX 1 0xD8
115200 0.00% 160 SYSCLK XX 1 0xB0
57600 0.00% 320 SYSCLK XX 1 0x60
28800 0.00% 640 SYSCLK / 4 01 0 0xB0
14400 0.00% 1280 SYSCLK / 4 01 0 0x60
9600 0.00% 1920 SYSCLK / 12 00 0 0xB0
2400 0.00% 7680 SYSCLK / 48 10 0 0xB0
1200 0.00% 15360 SYSCLK / 48 10 0 0x60
SYSCLK from
Internal Osc.
230400 0.00% 80 EXTCLK / 8 11 0 0xFB
115200 0.00% 160 EXTCLK / 8 11 0 0xF6
57600 0.00% 320 EXTCLK / 8 11 0 0xEC
28800 0.00% 640 EXTCLK / 8 11 0 0xD8
14400 0.00% 1280 EXTCLK / 8 11 0 0xB0
9600 0.00% 1920 EXTCLK / 8 11 0 0x88
X = Don’t care
†SCA1-SCA0 and T1M bit definitions can be found in Section 18.1.
115200
57600
28800
14400
9600
2400
1 200
115200
57600
28800
14400
9600
1 1 5200
57600
2 8 800
1 4400
9600
2400
1 200
115200
57600
28800
14400
9600
. o
0.00%
0.00%
0.00%
0.00%
0.00%
0.00%
0.00%
. o
0.00%
0.00%
0.00%
0.00%
0.00%
Y LK
SYSCLK
SYSCLK
SYSCLK
SYSCLK/ 12
SYSCLK/ 12
SYSCLK/ 12
SYSCLK/48
EXT LK
EXTCLK / 8
EXTCLK/8
EXTCLK / 8
EXTCLK / 8
EXTCLK / 8
X = Don [Care
Y LK
SYSCLK
SYSCLK
SYSCLK
SYSCLK
SYSCLK
SYSCLK/ 12
SYSCLK/ 12
EXT LK
EXTCLK / 8
EXTCLK / 8
EXTCLK/8
EXTCLK/8
EXTCLK / 8
X = Don [Care
cs)“
SlllEfll ”111111111le
C8051F330/1
154 Rev. 1.1
Tabl e 16.5. Timer Settings for Standard Baud Rates Using an External Oscillator
Frequency: 11.0592 MHz
Target
Baud Rate
(bps)
Baud Rate
% Error
Oscillator
Divide
Factor
Timer Clock
Source
SCA1-SCA0
(pre-scale select)†
T1M†Timer 1
Reload
Value (hex )
SYSCLK from
External Osc.
230400 0.00% 48 SYSCLK XX 1 0xE8
115200 0.00% 96 SYSCLK XX 1 0xD0
57600 0.00% 192 SYSCLK XX 1 0xA0
28800 0.00% 384 SYSCLK XX 1 0x40
14400 0.00% 768 SYSCLK / 12 00 0 0xE0
9600 0.00% 1152 SYSCLK / 12 00 0 0xD0
2400 0.00% 4608 SYSCLK / 12 00 0 0x40
1200 0.00% 9216 SYSCLK / 48 10 0 0xA0
SYSCLK from
Internal Osc.
230400 0.00% 48 EXTCLK / 8 11 0 0xFD
115200 0.00% 96 EXTCLK / 8 11 0 0xFA
57600 0.00% 192 EXTCLK / 8 11 0 0xF4
28800 0.00% 384 EXTCLK / 8 11 0 0xE8
14400 0.00% 768 EXTCLK / 8 11 0 0xD0
9600 0.00% 1152 EXTCLK / 8 11 0 0xB8
X = Don’t care
†SCA1-SCA0 and T1M bit definitions can be found in Section 18.1.
Tabl e 16.6. Timer Settings for Standard Baud Rates Using an External Oscillator
Frequency: 3.6864 MHz
Target
Baud Rate
(bps)
Baud Rate%
Error
Oscillator
Divide
Factor
Timer Clock
Source
SCA1-SCA0
(pre-scale select)†
T1M†Timer 1
Reload
Value (hex )
SYSCLK from
External Osc.
230400 0.00% 16 SYSCLK XX 1 0xF8
115200 0.00% 32 SYSCLK XX 1 0xF0
57600 0.00% 64 SYSCLK XX 1 0xE0
28800 0.00% 128 SYSCLK XX 1 0xC0
14400 0.00% 256 SYSCLK XX 1 0x80
9600 0.00% 384 SYSCLK XX 1 0x40
2400 0.00% 1536 SYSCLK / 12 00 0 0xC0
1200 0.00% 3072 SYSCLK / 12 00 0 0x80
SYSCLK from
Internal Osc.
230400 0.00% 16 EXTCLK / 8 11 0 0xFF
115200 0.00% 32 EXTCLK / 8 11 0 0xFE
57600 0.00% 64 EXTCLK / 8 11 0 0xFC
28800 0.00% 128 EXTCLK / 8 11 0 0xF8
14400 0.00% 256 EXTCLK / 8 11 0 0xF0
9600 0.00% 384 EXTCLK / 8 11 0 0xE8
X = Don’t care
†SCA1-SCA0 and T1M bit definitions can be found in Section 18.1.
Aw
/\
\ \
SPIOC
SPIDC SPIOC
§
QE
u
m
LTMTH
SHIEDI
UHHHIIHH
C8051F330/1
Rev. 1.1 155
17. ENHANCED SERIAL PERIPHERAL INTERFACE (SPI0)
The Enhanced Serial Peripheral Interface (SPI0) provides access to a flexible, full-duplex synchronous serial bus.
SPI0 can operate as a master or slave device in both 3-wire or 4-wire modes, and supports multiple masters and slaves
on a single SPI bus. The slave-select (NSS) signal can be configured as an input to select SPI0 in slave mode, or to
disable Master Mode operation in a multi-master environment, avoiding contention on the SPI bus when more than
one master attempts simultaneous data transfers. NSS can also be configured as a chip-select output in master mode,
or disabled for 3-wire operation. Additional general purpose port I/O pins can be used to select multiple slave devices
in master mode.
Figure 17.1. SPI Block Diagram
SFR Bus
Data Path
Control
SFR Bus
Write
SPI0DAT
Receive Data Buffer
SPI0DAT
01234567
Shift Register
SPI CONTROL LOGIC
SPI0CKR
SCR7
SCR6
SCR5
SCR4
SCR3
SCR2
SCR1
SCR0
SPI0CFG SPI0CN
Pin Interface
Control
Pin
Control
Logic
C
R
O
S
S
B
A
R
Port I/O
Read
SPI0DAT
SPI IRQ
Tx Data
Rx Data
SCK
MOSI
MISO
NSS
Transmit Data Buffer
Clock Divide
Logic
SYSCLK
CKPHA
CKPOL
SLVSEL
NSSMD1
NSSMD0
SPIBSY
MSTEN
NSSIN
SRMT
RXBMT
SPIF
WCOL
MODF
RXOVRN
TXBMT
SPIEN
(s)
SHIEDI UHHHIIHH
C8051F330/1
156 Rev. 1.1
17.1. Signal Descriptions
The four signals used by SPI0 (MOSI, MISO, SCK, NSS) are described below.
17.1.1. Master Out, Slave In (MOSI)
The master-out, slave-in (MOSI) signal is an output from a master device and an input to slave devices. It is used to
serially transfer data from the master to the slave. This signal is an output when SPI0 is operating as a master and an
input when SPI0 is operating as a slave. Data is transferred most-significant bit first. When configured as a master,
MOSI is driven by the MSB of the shift register in both 3- and 4-wire mode.
17.1.2. Master In, Slave Out (MISO)
The master-in, slave-out (MISO) signal is an output from a slave device and an input to the master device. It is used
to serially transfer data from the slave to the master. This signal is an input when SPI0 is operating as a master and an
output when SPI0 is operating as a slave. Data is transferred most-significant bit first. The MISO pin is placed in a
high-impedance state when the SPI module is disabled and when the SPI operates in 4-wire mode as a slave that is
not selected. When acting as a slave in 3-wire mode, MISO is always driven by the MSB of the shift register.
17.1.3. Serial Clock (SCK)
The serial clock (SCK) signal is an output from the master device and an input to slave devices. It is used to synchro-
nize the transfer of data between the master and slave on the MOSI and MISO lines. SPI0 generates this signal when
operating as a master. The SCK signal is ignored by a SPI slave when the slave is not selected (NSS = 1) in 4-wire
slave mode.
17.1.4. Slave Select (NSS)
The function of the slave-select (NSS) signal is dependent on the setting of the NSSMD1 and NSSMD0 bits in the
SPI0CN register. There are three possible modes that can be selected with these bits:
1. NSSMD[1:0] = 00: 3-Wire Master or 3-Wire Slave Mode: SPI0 operates in 3-wire mode, and NSS is
disabled. When operating as a slave device, SPI0 is always selected in 3-wire mode. Since no select signal is
present, SPI0 must be the only slave on the bus in 3-wire mode. This is intended for point-to-point commu-
nication between a master and one slave.
2. NSSMD[1:0] = 01: 4-Wire Slave or Multi-Master Mode: SPI0 operates in 4-wire mode, and NSS is
enabled as an input. When operating as a slave, NSS selects the SPI0 device. When operating as a master, a
1-to-0 transition of the NSS signal disables the master function of SPI0 so that multiple master devices can
be used on the same SPI bus.
3. NSSMD[1:0] = 1x: 4-Wire Master Mode: SPI0 operates in 4-wire mode, and NSS is enabled as an out-
put. The setting of NSSMD0 determines what logic level the NSS pin will output. This configuration should
only be used when operating SPI0 as a master device.
See Figure 17.2, Figure 17.3, and Figure 17.4 for typical connection diagrams of the various operational modes. Note
that the setting of NSSMD bits affects the pinout of the device. When in 3-wire master or 3-wire slave mode, the
NSS pin will not be mapped by the crossbar. In all other modes, the NSS signal will be mapped to a pin on the device.
See Section “14. Port Input/Output” on page 113 for general purpose port I/O and crossbar information.
(s)
SHIEDI UHHHIIHH
C8051F330/1
Rev. 1.1 157
17.2. SPI0 Master Mode Operation
A SPI master device initiates all data transfers on a SPI bus. SPI0 is placed in master mode by setting the Master
Enable flag (MSTEN, SPI0CN.6). Writing a byte of data to the SPI0 data register (SPI0DAT) when in master mode
writes to the transmit buffer. If the SPI shift register is empty, the byte in the transmit buffer is moved to the shift reg-
ister, and a data transfer begins. The SPI0 master immediately shifts out the data serially on the MOSI line while pro-
viding the serial clock on SCK. The SPIF (SPI0CN.7) flag is set to logic 1 at the end of the transfer. If interrupts are
enabled, an interrupt request is generated when the SPIF flag is set. While the SPI0 master transfers data to a slave on
the MOSI line, the addressed SPI slave device simultaneously transfers the contents of its shift register to the SPI
master on the MISO line in a full-duplex operation. Therefore, the SPIF flag serves as both a transmit-complete and
receive-data-ready flag. The data byte received from the slave is transferred MSB-first into the master's shift register.
When a byte is fully shifted into the register, it is moved to the receive buffer where it can be read by the processor by
reading SPI0DAT.
When configured as a master, SPI0 can operate in one of three different modes: multi-master mode, 3-wire single-
master mode, and 4-wire single-master mode. The default, multi-master mode is active when NSSMD1 (SPI0CN.3) =
0 and NSSMD0 (SPI0CN.2) = 1. In this mode, NSS is an input to the device, and is used to disable the master SPI0
when another master is accessing the bus. When NSS is pulled low in this mode, MSTEN (SPI0CN.6) and SPIEN
(SPI0CN.0) are set to 0 to disable the SPI master device, and a Mode Fault is generated (MODF, SPI0CN.5 = 1).
Mode Fault will generate an interrupt if enabled. SPI0 must be manually re-enabled in software under these circum-
stances. In multi-master systems, devices will typically default to being slave devices while they are not acting as the
system master device. In multi-master mode, slave devices can be addressed individually (if needed) using general-
purpose I/O pins. Figure 17.2 shows a connection diagram between two master devices in multiple-master mode.
3-wire single-master mode is active when NSSMD1 (SPI0CN.3) = 0 and NSSMD0 (SPI0CN.2) = 0. In this mode,
NSS is not used, and is not mapped to an external port pin through the crossbar. Any slave devices that must be
addressed in this mode should be selected using general-purpose I/O pins. Figure 17.3 shows a connection diagram
between a master device in 3-wire master mode and a slave device.
4-wire single-master mode is active when NSSMD1 (SPI0CN.3) = 1. In this mode, NSS is configured as an output
pin, and can be used as a slave-select signal for a single SPI device. In this mode, the output value of NSS is con-
trolled (in software) with the bit NSSMD0 (SPI0CN.2). Additional slave devices can be addressed using general-pur-
pose I/O pins. Figure 17.4 shows a connection diagram for a master device in 4-wire master mode and two slave
devices.
(s)
SHIEDI UHHHIIHH
C8051F330/1
158 Rev. 1.1
Master
Device 2
Master
Device 1
MOSI
MISO
SCK
MISO
MOSI
SCK
NSS
GPIO NSS
GPIO
Figure 17.2. Multiple-Master Mode Connection Diagram
Figure 17.3. 3-Wire Single Master and 3-Wire Single Slave Mode Connection Diagram
Slave
Device
Master
Device
MOSI
MISO
SCK
MISO
MOSI
SCK
Slave
Device
Master
Device
MOSI
MISO
SCK
MISO
MOSI
SCK
NSS NSS
GPIO
Slave
Device
MOSI
MISO
SCK
NSS
Figure 17.4. 4-Wire Single Master Mode and 4-Wire Slave Mode Connection Diagram
(s)
SHIEDI UHHHIIHH
C8051F330/1
Rev. 1.1 159
17.3. SPI0 Slave Mode Operation
When SPI0 is enabled and not configured as a master, it will operate as a SPI slave. As a slave, bytes are shifted in
through the MOSI pin and out through the MISO pin by a master device controlling the SCK signal. A bit counter in
the SPI0 logic counts SCK edges. When 8 bits have been shifted through the shift register, the SPIF flag is set to logic
1, and the byte is copied into the receive buffer. Data is read from the receive buffer by reading SPI0DAT. A slave
device cannot initiate transfers. Data to be transferred to the master device is pre-loaded into the shift register by writ-
ing to SPI0DAT. Writes to SPI0DAT are double-buffered, and are placed in the transmit buffer first. If the shift regis-
ter is empty, the contents of the transmit buffer will immediately be transferred into the shift register. When the shift
register already contains data, the SPI will load the shift register with the transmit buffer’s contents after the last SCK
edge of the next (or current) SPI transfer.
When configured as a slave, SPI0 can be configured for 4-wire or 3-wire operation. The default, 4-wire slave mode,
is active when NSSMD1 (SPI0CN.3) = 0 and NSSMD0 (SPI0CN.2) = 1. In 4-wire mode, the NSS signal is routed to
a port pin and configured as a digital input. SPI0 is enabled when NSS is logic 0, and disabled when NSS is logic 1.
The bit counter is reset on a falling edge of NSS. Note that the NSS signal must be driven low at least 2 system clocks
before the first active edge of SCK for each byte transfer. Figure 17.4 shows a connection diagram between two slave
devices in 4-wire slave mode and a master device.
3-wire slave mode is active when NSSMD1 (SPI0CN.3) = 0 and NSSMD0 (SPI0CN.2) = 0. NSS is not used in this
mode, and is not mapped to an external port pin through the crossbar. Since there is no way of uniquely addressing
the device in 3-wire slave mode, SPI0 must be the only slave device present on the bus. It is important to note that in
3-wire slave mode there is no external means of resetting the bit counter that determines when a full byte has been
received. The bit counter can only be reset by disabling and re-enabling SPI0 with the SPIEN bit. Figure 17.3 shows
a connection diagram between a slave device in 3-wire slave mode and a master device.
17.4. SPI0 Interrupt Sources
When SPI0 interrupts are enabled, the following four flags will generate an interrupt when they are set to logic 1:
Note that all of the following bits must be cleared by software.
1. The SPI Interrupt Flag, SPIF (SPI0CN.7) is set to logic 1 at the end of each byte transfer. This flag can
occur in all SPI0 modes.
2. The Write Collision Flag, WCOL (SPI0CN.6) is set to logic 1 if a write to SPI0DAT is attempted when
the transmit buffer has not been emptied to the SPI shift register. When this occurs, the write to SPI0DAT
will be ignored, and the transmit buffer will not be written.This flag can occur in all SPI0 modes.
3. The Mode Fault Flag MODF (SPI0CN.5) is set to logic 1 when SPI0 is configured as a master, and for
multi-master mode and the NSS pin is pulled low. When a Mode Fault occurs, the MSTEN and SPIEN bits
in SPI0CN are set to logic 0 to disable SPI0 and allow another master device to access the bus.
4. The Receive Overrun Flag RXOVRN (SPI0CN.4) is set to logic 1 when configured as a slave, and a
transfer is completed and the receive buffer still holds an unread byte from a previous transfer. The new byte
is not transferred to the receive buffer, allowing the previously received data byte to be read. The data byte
which caused the overrun is lost.
(s)
SHIEDI UHHHIIHH
C8051F330/1
160 Rev. 1.1
17.5. Serial Clock Timing
Four combinations of serial clock phase and polarity can be selected using the clock control bits in the SPI0 Configu-
ration Register (SPI0CFG). The CKPHA bit (SPI0CFG.5) selects one of two clock phases (edge used to latch the
data). The CKPOL bit (SPI0CFG.4) selects between an active-high or active-low clock. Both master and slave
devices must be configured to use the same clock phase and polarity. SPI0 should be disabled (by clearing the SPIEN
bit, SPI0CN.0) when changing the clock phase or polarity. The clock and data line relationships for master mode are
shown in Figure 17.5. For slave mode, the clock and data relationships are shown in Figure 17.6 and Figure 17.7.
Note that CKPHA must be set to ‘0’ on both the master and slave SPI when communicating between two of the fol-
lowing devices: C8051F04x, C8051F06x, C8051F12x, C8051F31x, C8051F32x, and C8051F33x
The SPI0 Clock Rate Register (SPI0CKR) as shown in Figure 17.10 controls the master mode serial clock frequency.
This register is ignored when operating in slave mode. When the SPI is configured as a master, the maximum data
transfer rate (bits/sec) is one-half the system clock frequency or 12.5 MHz, whichever is slower. When the SPI is con-
figured as a slave, the maximum data transfer rate (bits/sec) for full-duplex operation is 1/10 the system clock fre-
quency, provided that the master issues SCK, NSS (in 4-wire slave mode), and the serial input data synchronously
with the slave’s system clock. If the master issues SCK, NSS, and the serial input data asynchronously, the maximum
data transfer rate (bits/sec) must be less than 1/10 the system clock frequency. In the special case where the master
only wants to transmit data to the slave and does not need to receive data from the slave (i.e. half-duplex operation),
the SPI slave can receive data at a maximum data transfer rate (bits/sec) of 1/4 the system clock frequency. This is
provided that the master issues SCK, NSS, and the serial input data synchronously with the slave’s system clock.
SCK
(CKPOL=0, CKPHA=0)
SCK
(CKPOL=0, CKPHA=1)
SCK
(CKPOL=1, CKPHA=0)
SCK
(CKPOL=1, CKPHA=1)
MSB Bit 6 Bit 5 Bit 4 Bit 3 Bit 2 Bit 1 Bit 0MISO/MOSI
NSS (Must Remain High
in Multi-Master Mode)
Figure 17.5. Master Mode Data/Clock Timing
E
J
(s)
SHIEDI UHHHIIHH
C8051F330/1
Rev. 1.1 161
MSB Bit 6 Bit 5 Bit 4 Bit 3 Bit 2 Bit 1 Bit 0MISO
NSS (4-Wire Mode)
MSB Bit 6 Bit 5 Bit 4 Bit 3 Bit 2 Bit 1 Bit 0MOSI
SCK
(CKPOL=0, CKPHA=0)
SCK
(CKPOL=1, CKPHA=0)
Figure 17.6. Slave Mode Data/Clock Timing (CKPHA = 0)
SCK
(CKPOL=0, CKPHA=1)
SCK
(CKPOL=1, CKPHA=1)
MSB Bit 6 Bit 5 Bit 4 Bit 3 Bit 2 Bit 1 Bit 0MISO
NSS (4-Wire Mode)
MSB Bit 6 Bit 5 Bit 4 Bit 3 Bit 2 Bit 1 Bit 0MOSI
Figure 17.7. Slave Mode Data/Clock Timing (CKPHA = 1)
(s)
SHIEDI UHHHIIHH
C8051F330/1
162 Rev. 1.1
17.6. SPI Special Function Registers
SPI0 is accessed and controlled through four special function registers in the system controller: SPI0CN Control Reg-
ister, SPI0DAT Data Register, SPI0CFG Configuration Register, and SPI0CKR Clock Rate Register. The four special
function registers related to the operation of the SPI0 Bus are described in the following figures.
Figure 17.8. SPI0CFG: SPI0 Configuration Register
Bit 7: SPIBSY: SPI Busy (read only).
This bit is set to logic 1 when a SPI transfer is in progress (Master or slave Mode).
Bit 6: MSTEN: Master Mode Enable.
0: Disable master mode. Operate in slave mode.
1: Enable master mode. Operate as a master.
Bit 5: CKPHA: SPI0 Clock Phase.
This bit controls the SPI0 clock phase.
0: Data centered on first edge of SCK period.†
1: Data centered on second edge of SCK period.†
Bit 4: CKPOL: SPI0 Clock Polarity.
This bit controls the SPI0 clock polarity.
0: SCK line low in idle state.
1: SCK line high in idle state.
Bit 3: SLVSEL: Slave Selected Flag (read only).
This bit is set to logic 1 whenever the NSS pin is low indicating SPI0 is the selected slave. It is
cleared to logic 0 when NSS is high (slave not selected). This bit does not indicate the instantaneous
value at the NSS pin, but rather a de-glitched version of the pin input.
Bit 2: NSSIN: NSS Instantaneous Pin Input (read only).
This bit mimics the instantaneous value that is present on the NSS port pin at the time that the register
is read. This input is not de-glitched.
Bit 1: SRMT: Shift Register Empty (Valid in Slave Mode, read only).
This bit will be set to logic 1 when all data has been transferred in/out of the shift register, and there is
no new information available to read from the transmit buffer or write to the receive buffer. It returns
to logic 0 when a data byte is transferred to the shift register from the transmit buffer or by a transition
on SCK.
NOTE: SRMT = 1 when in Master Mode.
Bit 0: RXBMT: Receive Buffer Empty (Valid in Slave Mode, read only).
This bit will be set to logic 1 when the receive buffer has been read and contains no new information.
If there is new information available in the receive buffer that has not been read, this bit will return to
logic 0.
NOTE: RXBMT = 1 when in Master Mode.
†In slave mode, data on MOSI is sampled in the center of each data bit. In master mode, data on MISO is sampled
one SYSCLK before the end of each data bit, to provide maximum settling time for the slave device. See Table 17.1
for timing parameters.
R R/W R/W R/W R R R R Reset Value
SPIBSY MSTEN CKPHA CKPOL SLVSEL NSSIN SRMT RXBMT 00000111
Bit7 Bit6 Bit5 Bit4 Bit3 Bit2 Bit1 Bit0
SFR Address: 0xA1
(s)
SHIEDI UHHHIIHH
C8051F330/1
Rev. 1.1 163
Figure 17.9. SPI0CN: SPI0 Control Register
Bit 7: SPIF: SPI0 Interrupt Flag.
This bit is set to logic 1 by hardware at the end of a data transfer. If interrupts are enabled, setting this
bit causes the CPU to vector to the SPI0 interrupt service routine. This bit is not automatically cleared
by hardware. It must be cleared by software.
Bit 6: WCOL: Write Collision Flag.
This bit is set to logic 1 by hardware (and generates a SPI0 interrupt) to indicate a write to the SPI0
data register was attempted while a data transfer was in progress. It must be cleared by software.
Bit 5: MODF: Mode Fault Flag.
This bit is set to logic 1 by hardware (and generates a SPI0 interrupt) when a master mode collision is
detected (NSS is low, MSTEN = 1, and NSSMD[1:0] = 01). This bit is not automatically cleared by
hardware. It must be cleared by software.
Bit 4: RXOVRN: Receive Overrun Flag (Slave Mode only).
This bit is set to logic 1 by hardware (and generates a SPI0 interrupt) when the receive buffer still
holds unread data from a previous transfer and the last bit of the current transfer is shifted into the
SPI0 shift register. This bit is not automatically cleared by hardware. It must be cleared by software.
Bits 3-2: NSSMD1-NSSMD0: Slave Select Mode.
Selects between the following NSS operation modes:
(See Section “17.2. SPI0 Master Mode Operation” on page 157 and Section “17.3. SPI0 Slave
Mode Operation” on page 159).
00: 3-Wire Slave or 3-wire Master Mode. NSS signal is not routed to a port pin.
01: 4-Wire Slave or Multi-Master Mode (Default). NSS is always an input to the device.
1x: 4-Wire Single-Master Mode. NSS signal is mapped as an output from the device and will assume
the value of NSSMD0.
Bit 1: TXBMT: Transmit Buffer Empty.
This bit will be set to logic 0 when new data has been written to the transmit buffer. When data in the
transmit buffer is transferred to the SPI shift register, this bit will be set to logic 1, indicating that it is
safe to write a new byte to the transmit buffer.
Bit 0: SPIEN: SPI0 Enable.
This bit enables/disables the SPI.
0: SPI disabled.
1: SPI enabled.
R/W R/W R/W R/W R/W R/W R R/W Reset Value
SPIF WCOL MODF RXOVRN NSSMD1 NSSMD0 TXBMT SPIEN 00000110
Bit7 Bit6 Bit5 Bit4 Bit3 Bit2 Bit1 Bit0 Bit
Addressable
SFR Address: 0xF8
(s)
SHIEDI UHHHIIHH
C8051F330/1
164 Rev. 1.1
Figure 17.10. SPI0CKR: SPI0 Clock Rate Register
Bits 7-0: SCR7-SCR0: SPI0 Clock Rate.
These bits determine the frequency of the SCK output when the SPI0 module is configured for master
mode operation. The SCK clock frequency is a divided version of the system clock, and is given in the
following equation, where SYSCLK is the system clock frequency and SPI0CKR is the 8-bit value
held in the SPI0CKR register.
for 0 <= SPI0CKR <= 255
Example: If SYSCLK = 2 MHz and SPI0CKR = 0x04,
R/W R/W R/W R/W R/W R/W R/W R/W Reset Value
SCR7 SCR6 SCR5 SCR4 SCR3 SCR2 SCR1 SCR0 00000000
Bit7 Bit6 Bit5 Bit4 Bit3 Bit2 Bit1 Bit0
SFR Address: 0xA2
fSCK
2000000
241+()×
--------------------------=
fSCK 200kHz=
fSCK
SYSCLK
2SPI0CKR 1+()×
-------------------------------------------------=
(s)
SHIEDI UHHHIIHH
C8051F330/1
Rev. 1.1 165
Figure 17.11. SPI0DAT: SPI0 Data Register
Bits 7-0: SPI0DAT: SPI0 Transmit and Receive Data.
The SPI0DAT register is used to transmit and receive SPI0 data. Writing data to SPI0DAT places the
data into the transmit buffer and initiates a transfer when in Master Mode. A read of SPI0DAT returns
the contents of the receive buffer.
R/W R/W R/W R/W R/W R/W R/W R/W Reset Value
00000000
Bit7 Bit6 Bit5 Bit4 Bit3 Bit2 Bit1 Bit0
SFR Address: 0xA3
L 4 J
F J XV // x
x //
mm
W XV // x
x W
SHIEDI UHHHIIHH
C8051F330/1
166 Rev. 1.1
SCK*
T
MCKH
T
MCKL
MOSI
T
MIS
MISO
* SCK is shown for CKPOL = 0. SCK is the opposite polarity for CKPOL = 1.
T
MIH
Figure 17.12. SPI Master Timing (CKPHA = 0)
SCK*
T
MCKH
T
MCKL
MISO
T
MIH
MOSI
* SCK is shown for CKPOL = 0. SCK is the opposite polarity for CKPOL = 1.
T
MIS
Figure 17.13. SPI Master Timing (CKPHA = 1)

C8051F330/1
Rev. 1.1 167
SCK*
T
SE
NSS
T
CKH
T
CKL
MOSI
T
SIS
T
SIH
MISO
T
SD
T
SOH
* SCK is shown for CKPOL = 0. SCK is the opposite polarity for CKPOL = 1.
T
SEZ
T
SDZ
Figure 17.14. SPI Slave Timing (CKPHA = 0)
SCK*
T
SE
NSS
T
CKH
T
CKL
MOSI
T
SIS
T
SIH
MISO
T
SD
T
SOH
* SCK is shown for CKPOL = 0. SCK is the opposite polarity for CKPOL = 1.
T
SLH
T
SEZ
T
SDZ
Figure 17.15. SPI Slave Timing (CKPHA = 1)
(s)
SHIEDI UHHHIIHH
C8051F330/1
168 Rev. 1.1
Tabl e 17.1. SPI Slave Timing Parameters
PARAMETER DESCRIPTION MIN MAX UNITS
MASTER MODE TIMING† (See Figure 17.12 and Figure 17.13)
TMCKH SCK High Time 1*TSYSCLK ns
TMCKL SCK Low Time 1*TSYSCLK ns
TMIS MISO Valid to SCK Shift Edge 1*TSYSCLK + 20 ns
TMIH SCK Shift Edge to MISO Change 0ns
SLAVE MODE TIMING† (See Figure 17.14 and Figure 17.15)
TSE NSS Falling to First SCK Edge 2*TSYSCLK ns
TSD Last SCK Edge to NSS Rising 2*TSYSCLK ns
TSEZ NSS Falling to MISO Valid 4*TSYSCLK ns
TSDZ NSS Rising to MISO High-Z 4*TSYSCLK ns
TCKH SCK High Time 5*TSYSCLK ns
TCKL SCK Low Time 5*TSYSCLK ns
TSIS MOSI Valid to SCK Sample Edge 2*TSYSCLK ns
TSIH SCK Sample Edge to MOSI Change 2*TSYSCLK ns
TSOH SCK Shift Edge to MISO Change 4*TSYSCLK ns
TSLH Last SCK Edge to MISO Change (CKPHA = 1 ONLY) 6*TSYSCLK 8*TSYSCLK ns
†TSYSCLK is equal to one period of the device system clock (SYSCLK).
Timer 0 and Timer 1 Modes:
Timer 2 Modes:
Timer 3 Modes:
13rbil coumcr umcr
lfirbil coumcr umcr
87bit counter timer with autormloud
Two 87bit counter timers (Timer 0
(s)
SHIEDI UHHHIIHH
C8051F330/1
Rev. 1.1 169
18. TIMERS
Each MCU includes four counter/timers: two are 16-bit counter/timers compatible with those found in the standard
8051, and two are 16-bit auto-reload timer for use with the ADC, SMBus, or for general purpose use. These timers
can be used to measure time intervals, count external events and generate periodic interrupt requests. Timer 0 and
Timer 1 are nearly identical and have four primary modes of operation. Timer 2 and Timer 3 offer 16-bit and split 8-
bit timer functionality with auto-reload.
Timers 0 and 1 may be clocked by one of five sources, determined by the Timer Mode Select bits (T1M-T0M) and
the Clock Scale bits (SCA1-SCA0). The Clock Scale bits define a pre-scaled clock from which Timer 0 and/or
Timer 1 may be clocked (See Figure 18.6 for pre-scaled clock selection).
Timer 0/1 may then be configured to use this pre-scaled clock signal or the system clock. Timer 2 and Timer 3 may be
clocked by the system clock, the system clock divided by 12, or the external oscillator clock source divided by 8.
Timer 0 and Timer 1 may also be operated as counters. When functioning as a counter, a counter/timer register is
incremented on each high-to-low transition at the selected input pin (T0 or T1). Events with a frequency of up to one-
fourth the system clock frequency can be counted. The input signal need not be periodic, but it should be held at a
given level for at least two full system clock cycles to ensure the level is properly sampled.
18.1. Timer 0 and Timer 1
Each timer is implemented as a 16-bit register accessed as two separate bytes: a low byte (TL0 or TL1) and a high
byte (TH0 or TH1). The Counter/Timer Control register (TCON) is used to enable Timer 0 and Timer 1 as well as
indicate status. Timer 0 interrupts can be enabled by setting the ET0 bit in the IE register (Section “8.3.5. Interrupt
Register Descriptions” on page 61); Timer 1 interrupts can be enabled by setting the ET1 bit in the IE register (Sec-
tion 8.3.5). Both counter/timers operate in one of four primary modes selected by setting the Mode Select bits T1M1-
T0M0 in the Counter/Timer Mode register (TMOD). Each timer can be configured independently. Each operating
mode is described below.
18.1.1. Mode 0: 13-bit Counter/Timer
Timer 0 and Timer 1 operate as 13-bit counter/timers in Mode 0. The following describes the configuration and oper-
ation of Timer 0. However, both timers operate identically, and Timer 1 is configured in the same manner as
described for Timer 0.
The TH0 register holds the eight MSBs of the 13-bit counter/timer. TL0 holds the five LSBs in bit positions TL0.4-
TL0.0. The three upper bits of TL0 (TL0.7-TL0.5) are indeterminate and should be masked out or ignored when read-
ing. As the 13-bit timer register increments and overflows from 0x1FFF (all ones) to 0x0000, the timer overflow flag
TF0 (TCON.5) is set and an interrupt will occur if Timer 0 interrupts are enabled.
The C/T0 bit (TMOD.2) selects the counter/timer's clock source. When C/T0 is set to logic 1, high-to-low transitions
at the selected Timer 0 input pin (T0) increment the timer register (Refer to Section “14.1. Priority Crossbar
Decoder” on page 115 for information on selecting and configuring external I/O pins). Clearing C/T selects the clock
defined by the T0M bit (CKCON.3). When T0M is set, Timer 0 is clocked by the system clock. When T0M is
cleared, Timer 0 is clocked by the source selected by the Clock Scale bits in CKCON (see Figure 18.6).
Timer 0 and Timer 1 Modes: Timer 2 Modes: Timer 3 Modes:
13-bit counter/timer 16-bit timer with auto-reload 16-bit timer with auto-reload
16-bit counter/timer
8-bit counter/timer with auto-reload
Two 8-bit timers with auto-reload Two 8-bit timers with auto-reload
Two 8-bit counter/timers (Timer 0
only)
TRO GATE" /ll\'TlJ Cuumer/Timer
(J X X Disabled
1 (J X Enabled
l l (J Disabled
1 l l Enabled
X ’ Don'! Cum
(s)
SHIEDI
UHHHIIHH
C8051F330/1
170 Rev. 1.1
Setting the TR0 bit (TCON.4) enables the timer when either GATE0 (TMOD.3) is logic 0 or the input signal /INT0 is
active as defined by bit IN0PL in register INT01CF (see Figure 8.13). Setting GATE0 to ‘1’ allows the timer to be
controlled by the external input signal /INT0 (see Section “8.3.5. Interrupt Register Descriptions” on page 61),
facilitating pulse width measurements.
Setting TR0 does not force the timer to reset. The timer registers should be loaded with the desired initial value before
the timer is enabled.
TL1 and TH1 form the 13-bit register for Timer 1 in the same manner as described above for TL0 and TH0. Timer 1
is configured and controlled using the relevant TCON and TMOD bits just as with Timer 0. The input signal /INT1 is
used with Timer 1; the /INT1 polarity is defined by bit IN1PL in register INT01CF (see Figure 8.13).
18.1.2. Mode 1: 16-bit Counter/Timer
Mode 1 operation is the same as Mode 0, except that the counter/timer registers use all 16 bits. The counter/timers are
enabled and configured in Mode 1 in the same manner as for Mode 0.
TR0 GATE0 /INT0 Counter/Timer
0XXDisabled
1 0 X Enabled
110Disabled
111Enabled
X = Don't Care
Figure 18.1. T0 Mode 0 Block Diagram
TCLK
TL0
(5 bits)
TH0
(8 bits)
TCON
TF0
TR0
TR1
TF1
IE1
IT1
IE0
IT0
Interrupt
TR0
0
1
0
1
SYSCLK
Pre-scaled Clock
CKCON
T
3
M
H
T
3
M
L
S
C
A
0
S
C
A
1
T
0
M
T
2
M
H
T
2
M
L
T
1
M
TMOD
T
1
M
1
T
1
M
0
C
/
T
1
G
A
T
E
1
G
A
T
E
0
C
/
T
0
T
0
M
1
T
0
M
0
GATE0
/INT0
T0
Crossbar
INT01CF
I
N
1
S
L
1
I
N
1
S
L
0
I
N
1
S
L
2
I
N
1
P
L
I
N
0
P
L
I
N
0
S
L
2
I
N
0
S
L
1
I
N
0
S
L
0
IN0PL
XOR
UHHHIIHH
SHIEDI
C8051F330/1
Rev. 1.1 171
18.1.3. Mode 2: 8-bit Counter/Timer with Auto-Reload
Mode 2 configures Timer 0 and Timer 1 to operate as 8-bit counter/timers with automatic reload of the start value.
TL0 holds the count and TH0 holds the reload value. When the counter in TL0 overflows from all ones to 0x00, the
timer overflow flag TF0 (TCON.5) is set and the counter in TL0 is reloaded from TH0. If Timer 0 interrupts are
enabled, an interrupt will occur when the TF0 flag is set. The reload value in TH0 is not changed. TL0 must be initial-
ized to the desired value before enabling the timer for the first count to be correct. When in Mode 2, Timer 1 operates
identically to Timer 0.
Both counter/timers are enabled and configured in Mode 2 in the same manner as Mode 0. Setting the TR0 bit
(TCON.4) enables the timer when either GATE0 (TMOD.3) is logic 0 or when the input signal /INT0 is active as
defined by bit IN0PL in register INT01CF (see Section “8.3.2. External Interrupts” on page 59 for details on the
external input signals /INT0 and /INT1).
Figure 18.2. T0 Mode 2 Block Diagram
TCLK
TMOD
T
1
M
1
T
1
M
0
C
/
T
1
G
A
T
E
1
G
A
T
E
0
C
/
T
0
T
0
M
1
T
0
M
0
TCON
TF0
TR0
TR1
TF1
IE1
IT1
IE0
IT0
Interrupt
TL0
(8 bits)
Reload
TH0
(8 bits)
0
1
0
1
SYSCLK
Pre-scaled Clock
INT01CF
I
N
1
S
L
1
I
N
1
S
L
0
I
N
1
S
L
2
I
N
1
P
L
I
N
0
P
L
I
N
0
S
L
2
I
N
0
S
L
1
I
N
0
S
L
0
TR0
GATE0
IN0PL
XOR
/INT0
T0
Crossbar
CKCON
T
3
M
H
T
3
M
L
S
C
A
0
S
C
A
1
T
0
M
T
2
M
H
T
2
M
L
T
1
M
UHHHIIHH
SHIEDI
C8051F330/1
172 Rev. 1.1
18.1.4. Mode 3: Two 8-bit Counter/Timers (Timer 0 Only)
In Mode 3, Timer 0 is configured as two separate 8-bit counter/timers held in TL0 and TH0. The counter/timer in
TL0 is controlled using the Timer 0 control/status bits in TCON and TMOD: TR0, C/T0, GATE0 and TF0. TL0 can
use either the system clock or an external input signal as its timebase. The TH0 register is restricted to a timer func-
tion sourced by the system clock or prescaled clock. TH0 is enabled using the Timer 1 run control bit TR1. TH0 sets
the Timer 1 overflow flag TF1 on overflow and thus controls the Timer 1 interrupt.
Timer 1 is inactive in Mode 3. When Timer 0 is operating in Mode 3, Timer 1 can be operated in Modes 0, 1 or 2, but
cannot be clocked by external signals nor set the TF1 flag and generate an interrupt. However, the Timer 1 overflow
can be used to generate baud rates for the SMBus and/or UART, and/or initiate ADC conversions. While Timer 0 is
operating in Mode 3, Timer 1 run control is handled through its mode settings. To run Timer 1 while Timer 0 is in
Mode 3, set the Timer 1 Mode as 0, 1, or 2. To disable Timer 1, configure it for Mode 3.
Figure 18.3. T0 Mode 3 Block Diagram
TL0
(8 bits)
TMOD
0
1
TCON
TF0
TR0
TR1
TF1
IE1
IT1
IE0
IT0
Interrupt
Interrupt
0
1
SYSCLK
Pre-scaled Clock
TR1 TH0
(8 bits)
T
1
M
1
T
1
M
0
C
/
T
1
G
A
T
E
1
G
A
T
E
0
C
/
T
0
T
0
M
1
T
0
M
0
TR0
GATE0
IN0PL
XOR
/INT0
T0
Crossbar
CKCON
T
3
M
H
T
3
M
L
S
C
A
0
S
C
A
1
T
0
M
T
2
M
H
T
2
M
L
T
1
M
(s)
SHIEDI UHHHIIHH
C8051F330/1
Rev. 1.1 173
Figure 18.4. TCON: Timer Control Register
Bit7: TF1: Timer 1 Overflow Flag.
Set by hardware when Timer 1 overflows. This flag can be cleared by software but is automatically
cleared when the CPU vectors to the Timer 1 interrupt service routine.
0: No Timer 1 overflow detected.
1: Timer 1 has overflowed.
Bit6: TR1: Timer 1 Run Control.
0: Timer 1 disabled.
1: Timer 1 enabled.
Bit5: TF0: Timer 0 Overflow Flag.
Set by hardware when Timer 0 overflows. This flag can be cleared by software but is automatically
cleared when the CPU vectors to the Timer 0 interrupt service routine.
0: No Timer 0 overflow detected.
1: Timer 0 has overflowed.
Bit4: TR0: Timer 0 Run Control.
0: Timer 0 disabled.
1: Timer 0 enabled.
Bit3: IE1: External Interrupt 1.
This flag is set by hardware when an edge/level of type defined by IT1 is detected. It can be cleared
by software but is automatically cleared when the CPU vectors to the External Interrupt 1 service
routine if IT1 = 1. When IT1 = 0, this flag is set to ‘1’ when /INT1 is active as defined by bit IN1PL
in register INT01CF (see Figure 8.13).
Bit2: IT1: Interrupt 1 Type Select.
This bit selects whether the configured /INT1 interrupt will be edge or level sensitive. /INT1 is con-
figured active low or high by the IN1PL bit in the IT01CF register (see Figure 8.13).
0: /INT1 is level triggered.
1: /INT1 is edge triggered.
Bit1: IE0: External Interrupt 0.
This flag is set by hardware when an edge/level of type defined by IT0 is detected. It can be cleared
by software but is automatically cleared when the CPU vectors to the External Interrupt 0 service
routine if IT0 = 1. When IT0 = 0, this flag is set to ‘1’ when /INT0 is active as defined by bit IN0PL
in register INT01CF (see Figure 8.13).
Bit0: IT0: Interrupt 0 Type Select.
This bit selects whether the configured /INT0 interrupt will be edge or level sensitive. /INT0 is con-
figured active low or high by the IN0PL bit in register IT01CF (see Figure 8.13).
0: /INT0 is level triggered.
1: /INT0 is edge triggered.
R/W R/W R/W R/W R/W R/W R/W R/W Reset Value
TF1 TR1 TF0 TR0 IE1 IT1 IE0 IT0 00000000
Bit7 Bit6 Bit5 Bit4 Bit3 Bit2 Bit1 Bit0 SFR Address:
(bit addressable) 0x88
TIM] TlMlI Mode
(J (J Mode 0: l3rbit counter/timer
(J 1 Mode l: lfirbilcoumcr/iimcr
l (J Mode 2: 87bit coumcr timcr with LIIHOVrCload
l 1 Mode 3: Timer 1 Inactive
TOM] TllMlI Mode
(J (J Mode 0: l3rbit counter/timer
(J 1 Mode l: lfirbilcoumcr/iimcr
l (J Mode 2: 87bit coumcr timcr with LIIHOVrCload
Mode 3: Two 8717“ counter/timers
(s)
SillEfll
UHHHIIHH
C8051F330/1
174 Rev. 1.1
Figure 18.5. TMOD: Timer Mode Register
Bit7: GATE1: Timer 1 Gate Control.
0: Timer 1 enabled when TR1 = 1 irrespective of /INT1 logic level.
1: Timer 1 enabled only when TR1 = 1 AND /INT1 is active as defined by bit IN1PL in register
INT01CF (see Figure 8.13).
Bit6: C/T1: Counter/Timer 1 Select.
0: Timer Function: Timer 1 incremented by clock defined by T1M bit (CKCON.4).
1: Counter Function: Timer 1 incremented by high-to-low transitions on external input pin (T1).
Bits5-4: T1M1-T1M0: Timer 1 Mode Select.
These bits select the Timer 1 operation mode.
Bit3: GATE0: Timer 0 Gate Control.
0: Timer 0 enabled when TR0 = 1 irrespective of /INT0 logic level.
1: Timer 0 enabled only when TR0 = 1 AND /INT0 is active as defined by bit IN0PL in register
INT01CF (see Figure 8.13).
Bit2: C/T0: Counter/Timer Select.
0: Timer Function: Timer 0 incremented by clock defined by T0M bit (CKCON.3).
1: Counter Function: Timer 0 incremented by high-to-low transitions on external input pin (T0).
Bits1-0: T0M1-T0M0: Timer 0 Mode Select.
These bits select the Timer 0 operation mode.
R/W R/W R/W R/W R/W R/W R/W R/W Reset Value
GATE1 C/T1 T1M1 T1M0 GATE0 C/T0 T0M1 T0M0 00000000
Bit7 Bit6 Bit5 Bit4 Bit3 Bit2 Bit1 Bit0 SFR Address:
0x89
T1M1 T1M0 Mode
0 0 Mode 0: 13-bit counter/timer
0 1 Mode 1: 16-bit counter/timer
1 0 Mode 2: 8-bit counter/timer with auto-reload
1 1 Mode 3: Timer 1 inactive
T0M1 T0M0 Mode
0 0 Mode 0: 13-bit counter/timer
0 1 Mode 1: 16-bit counter/timer
1 0 Mode 2: 8-bit counter/timer with auto-reload
1 1 Mode 3: Two 8-bit counter/timers
SCA] SCAIJ Prescaled Clock
U U S m clock divided by 12
U l S ilcm clock divided by 4
l U ‘ m clock divided by 48
l l Exiemal clock divxded by X
Nom: Exiemal clock divxded by X is synchronized wiih ihe
(s)
SillEfll UHHHIIHH
C8051F330/1
Rev. 1.1 175
Figure 18.6. CKCON: Clock Control Register
Bit7: T3MH: Timer 3 High Byte Clock Select.
This bit selects the clock supplied to the Timer 3 high byte if Timer 3 is configured in split 8-bit timer
mode. T3MH is ignored if Time 3 is in any other mode.
0: Timer 3 high byte uses the clock defined by the T3XCLK bit in TMR3CN.
1: Timer 3 high byte uses the system clock.
Bit6: T3ML: Timer 3 Low Byte Clock Select.
This bit selects the clock supplied to Timer 3. If Timer 3 is configured in split 8-bit timer mode, this
bit selects the clock supplied to the lower 8-bit timer.
0: Timer 3 low byte uses the clock defined by the T3XCLK bit in TMR3CN.
1: Timer 3 low byte uses the system clock.
Bit5: T2MH: Timer 2 High Byte Clock Select.
This bit selects the clock supplied to the Timer 2 high byte if Timer 2 is configured in split 8-bit timer
mode. T2MH is ignored if Timer 2 is in any other mode.
0: Timer 2 high byte uses the clock defined by the T2XCLK bit in TMR2CN.
1: Timer 2 high byte uses the system clock.
Bit4: T2ML: Timer 2 Low Byte Clock Select.
This bit selects the clock supplied to Timer 2. If Timer 2 is configured in split 8-bit timer mode, this
bit selects the clock supplied to the lower 8-bit timer.
0: Timer 2 low byte uses the clock defined by the T2XCLK bit in TMR2CN.
1: Timer 2 low byte uses the system clock.
Bit3: T1M: Timer 1 Clock Select.
This select the clock source supplied to Timer 1. T1M is ignored when C/T1 is set to logic 1.
0: Timer 1 uses the clock defined by the prescale bits, SCA1-SCA0.
1: Timer 1 uses the system clock.
Bit2: T0M: Timer 0 Clock Select.
This bit selects the clock source supplied to Timer 0. T0M is ignored when C/T0 is set to logic 1.
0: Counter/Timer 0 uses the clock defined by the prescale bits, SCA1-SCA0.
1: Counter/Timer 0 uses the system clock.
Bits1-0: SCA1-SCA0: Timer 0/1 Prescale Bits.
These bits control the division of the clock supplied to Timer 0 and/or Timer 1 if configured to use
prescaled clock inputs.
R/W R/W R/W R/W R/W R/W R/W R/W Reset Value
T3MH T3ML T2MH T2ML T1M T0M SCA1 SCA0 00000000
Bit7 Bit6 Bit5 Bit4 Bit3 Bit2 Bit1 Bit0 SFR Address:
0x8E
SCA1 SCA0 Prescaled Clock
0 0 System clock divided by 12
0 1 System clock divided by 4
1 0 System clock divided by 48
1 1 External clock divided by 8
Note: External clock divided by 8 is synchronized with the
system clock.
(s)
SHIEDI UHHHIIHH
C8051F330/1
176 Rev. 1.1
Figure 18.7. TL0: Timer 0 Low Byte
Bits 7-0: TL0: Timer 0 Low Byte.
The TL0 register is the low byte of the 16-bit Timer 0.
R/W R/W R/W R/W R/W R/W R/W R/W Reset Value
00000000
Bit7 Bit6 Bit5 Bit4 Bit3 Bit2 Bit1 Bit0 SFR Address:
0x8A
Figure 18.8. TL1: Timer 1 Low Byte
Bits 7-0: TL1: Timer 1 Low Byte.
The TL1 register is the low byte of the 16-bit Timer 1.
R/W R/W R/W R/W R/W R/W R/W R/W Reset Value
00000000
Bit7 Bit6 Bit5 Bit4 Bit3 Bit2 Bit1 Bit0 SFR Address:
0x8B
Figure 18.9. TH0: Timer 0 High Byte
Bits 7-0: TH0: Timer 0 High Byte.
The TH0 register is the high byte of the 16-bit Timer 0.
R/W R/W R/W R/W R/W R/W R/W R/W Reset Value
00000000
Bit7 Bit6 Bit5 Bit4 Bit3 Bit2 Bit1 Bit0 SFR Address:
0x8C
Figure 18.10. TH1: Timer 1 High Byte
Bits 7-0: TH1: Timer 1 High Byte.
The TH1 register is the high byte of the 16-bit Timer 1.
R/W R/W R/W R/W R/W R/W R/W R/W Reset Value
00000000
Bit7 Bit6 Bit5 Bit4 Bit3 Bit2 Bit1 Bit0 SFR Address:
0x8D
(s)
SHIEDI UHHHIIHH
C8051F330/1
Rev. 1.1 177
18.2. Timer 2
Timer 2 is a 16-bit timer formed by two 8-bit SFRs: TL2 (low byte) and TH2 (high byte). Timer 2 may operate in 16-
bit auto-reload mode or (split) 8-bit auto-reload mode. The T2SPLIT bit (TMR2CN.3) defines the Timer 2 operation
mode.
Timer 2 may be clocked by the system clock, the system clock divided by 12, or the external oscillator source divided
by 8. The external clock mode is ideal for real-time clock (RTC) functionality, where the internal oscillator drives the
system clock while Timer 2 (and/or the PCA) is clocked by an external precision oscillator. Note that the external
oscillator source divided by 8 is synchronized with the system clock.
18.2.1. 16-bit Timer with Auto-Reload
When T2SPLIT (TMR2CN.3) is zero, Timer 2 operates as a 16-bit timer with auto-reload. Timer 2 can be clocked by
SYSCLK, SYSCLK divided by 12, or the external oscillator clock source divided by 8. As the 16-bit timer register
increments and overflows from 0xFFFF to 0x0000, the 16-bit value in the Timer 2 reload registers (TMR2RLH and
TMR2RLL) is loaded into the Timer 2 register as shown in Figure 18.11, and the Timer 2 High Byte Overflow Flag
(TMR2CN.7) is set. If Timer 2 interrupts are enabled (if IE.5 is set), an interrupt will be generated on each Timer 2
overflow. Additionally, if Timer 2 interrupts are enabled and the TF2LEN bit is set (TMR2CN.5), an interrupt will be
generated each time the lower 8 bits (TL2) overflow from 0xFF to 0x00.
Figure 18.11. Timer 2 16-Bit Mode Block Diagram
External Clock / 8
SYSCLK / 12
SYSCLK
TL2 TH2
TMR2RLL TMR2RLH
Reload
TCLK
0
1
TR2
TMR2CN
T2SPLIT
TF2CEN
TF2L
TF2H
T2XCLK
TR2
0
1
T2XCLK
Interrupt
TF2LEN
To ADC,
SMBus
To SMBus
TL2
Overflow
CKCON
T
3
M
H
T
3
M
L
S
C
A
0
S
C
A
1
T
0
M
T
2
M
H
T
2
M
L
T
1
M
TZMH TZXCLK TH2 Clock Source
(J (J SYSCLK/ 12
(J 1 External Clock 8
l X SYSCLK
TZML TZXCLK TLZ Clock Source
(J (J SYSCLK/ 12
(J 1 External Clock X
l X SYSCLK
S (
(59“
[MIDI UHHHIIHH
C8051F330/1
178 Rev. 1.1
18.2.2. 8-bit Timers with Auto-Reload
When T2SPLIT is set, Timer 2 operates as two 8-bit timers (TH2 and TL2). Both 8-bit timers operate in auto-reload
mode as shown in Figure 18.12. TMR2RLL holds the reload value for TL2; TMR2RLH holds the reload value for
TH2. The TR2 bit in TMR2CN handles the run control for TH2. TL2 is always running when configured for 8-bit
Mode.
Each 8-bit timer may be configured to use SYSCLK, SYSCLK divided by 12, or the external oscillator clock source
divided by 8. The Timer 2 Clock Select bits (T2MH and T2ML in CKCON) select either SYSCLK or the clock
defined by the Timer 2 External Clock Select bit (T2XCLK in TMR2CN), as follows:
The TF2H bit is set when TH2 overflows from 0xFF to 0x00; the TF2L bit is set when TL2 overflows from 0xFF to
0x00. When Timer 2 interrupts are enabled (IE.5), an interrupt is generated each time TH2 overflows. If Timer 2
interrupts are enabled and TF2LEN (TMR2CN.5) is set, an interrupt is generated each time either TL2 or TH2 over-
flows. When TF2LEN is enabled, software must check the TF2H and TF2L flags to determine the source of the
Timer 2 interrupt. The TF2H and TF2L interrupt flags are not cleared by hardware and must be manually cleared by
software.
T2MH T2XCLK TH2 Clock Source T2ML T2XCLK TL2 Clock Source
0 0 SYSCLK / 12 0 0 SYSCLK / 12
0 1 External Clock / 8 0 1 External Clock / 8
1 X SYSCLK 1 X SYSCLK
Figure 18.12. Timer 2 8-Bit Mode Block Diagram
SYSCLK
TCLK
0
1
TR2
External Clock / 8
SYSCLK / 12 0
1
T2XCLK
1
0
TH2
TMR2RLH Reload
Reload
TCLK TL2
TMR2RLL
Interrupt
TMR2CN
T2SPLIT
TF2CEN
TF2LEN
TF2L
TF2H
T2XCLK
TR2
To ADC,
SMBus
To SMBus
CKCON
T
3
M
H
T
3
M
L
S
C
A
0
S
C
A
1
T
0
M
T
2
M
H
T
2
M
L
T
1
M
(s)
SHIEDI UHHHIIHH
C8051F330/1
Rev. 1.1 179
Bit7: TF2H: Timer 2 High Byte Overflow Flag.
Set by hardware when the Timer 2 high byte overflows from 0xFF to 0x00. In 16 bit mode, this will
occur when Timer 2 overflows from 0xFFFF to 0x0000. When the Timer 2 interrupt is enabled, set-
ting this bit causes the CPU to vector to the Timer 2 interrupt service routine. TF2H is not automati-
cally cleared by hardware and must be cleared by software.
Bit6: TF2L: Timer 2 Low Byte Overflow Flag.
Set by hardware when the Timer 2 low byte overflows from 0xFF to 0x00. When this bit is set, an
interrupt will be generated if TF2LEN is set and Timer 2 interrupts are enabled. TF2L will set when
the low byte overflows regardless of the Timer 2 mode. This bit is not automatically cleared by hard-
ware.
Bit5: TF2LEN: Timer 2 Low Byte Interrupt Enable.
This bit enables/disables Timer 2 Low Byte interrupts. If TF2LEN is set and Timer 2 interrupts are
enabled, an interrupt will be generated when the low byte of Timer 2 overflows.
0: Timer 2 Low Byte interrupts disabled.
1: Timer 2 Low Byte interrupts enabled.
Bit4: TF2CEN: Timer 2 Low-Frequency Oscillator Capture Enable.
This bit enables/disables Timer 2 Low-Frequency Oscillator Capture Mode. If TF2CEN is set and
Timer 2 interrupts are enabled, an interrupt will be generated on a falling edge of the low-frequency
oscillator output, and the current 16-bit timer value in TMR2H:TMR2L will be copied to
TMR2RLH:TMR2RLL. See Section “13. Oscillators” on page 105 for more details.
0: Timer 2 Low-Frequency Oscillator Capture disabled.
1: Timer 2 Low-Frequency Oscillator Capture enabled.
Bit3: T2SPLIT: Timer 2 Split Mode Enable.
When this bit is set, Timer 2 operates as two 8-bit timers with auto-reload.
0: Timer 2 operates in 16-bit auto-reload mode.
1: Timer 2 operates as two 8-bit auto-reload timers.
Bit2: TR2: Timer 2 Run Control.
This bit enables/disables Timer 2. In 8-bit mode, this bit enables/disables TH2 only; TL2 is always
enabled in this mode.
0: Timer 2 disabled.
1: Timer 2 enabled.
Bit1: UNUSED. Read = 0b. Write = don’t care.
Bit0: T2XCLK: Timer 2 External Clock Select.
This bit selects the external clock source for Timer 2. If Timer 2 is in 8-bit mode, this bit selects the
external oscillator clock source for both timer bytes. However, the Timer 2 Clock Select bits (T2MH
and T2ML in register CKCON) may still be used to select between the external clock and the system
clock for either timer.
0: Timer 2 external clock selection is the system clock divided by 12.
1: Timer 2 external clock selection is the external clock divided by 8. Note that the external oscillator
source divided by 8 is synchronized with the system clock.
R/W R/W R/W R/W R/W R/W R R/W Reset Value
TF2H TF2L TF2LEN TF2CEN T2SPLIT TR2 - T2XCLK 00000000
Bit7 Bit6 Bit5 Bit4 Bit3 Bit2 Bit1 Bit0 SFR Address:
(bit addressable) 0xC8
Figure 18.13. TMR2CN: Timer 2 Control Register
(s)
SHIEDI UHHHIIHH
C8051F330/1
180 Rev. 1.1
Bits 7-0: TMR2RLL: Timer 2 Reload Register Low Byte.
TMR2RLL holds the low byte of the reload value for Timer 2.
R/W R/W R/W R/W R/W R/W R/W R/W Reset Value
00000000
Bit7 Bit6 Bit5 Bit4 Bit3 Bit2 Bit1 Bit0 SFR Address:
0xCA
Figure 18.14. TMR2RLL: Timer 2 Reload Register Low Byte
Figure 18.15. TMR2RLH: Timer 2 Reload Register High Byte
Bits 7-0: TMR2RLH: Timer 2 Reload Register High Byte.
The TMR2RLH holds the high byte of the reload value for Timer 2.
R/W R/W R/W R/W R/W R/W R/W R/W Reset Value
00000000
Bit7 Bit6 Bit5 Bit4 Bit3 Bit2 Bit1 Bit0 SFR Address:
0xCB
Figure 18.16. TMR2L: Timer 2 Low Byte
Bits 7-0: TMR2L: Timer 2 Low Byte.
In 16-bit mode, the TMR2L register contains the low byte of the 16-bit Timer 2. In 8-bit mode,
TMR2L contains the 8-bit low byte timer value.
R/W R/W R/W R/W R/W R/W R/W R/W Reset Value
00000000
Bit7 Bit6 Bit5 Bit4 Bit3 Bit2 Bit1 Bit0 SFR Address:
0xCC
Figure 18.17. TMR2H Timer 2 High Byte
Bits 7-0: TMR2H: Timer 2 High Byte.
In 16-bit mode, the TMR2H register contains the high byte of the 16-bit Timer 2. In 8-bit mode,
TMR2H contains the 8-bit high byte timer value.
R/W R/W R/W R/W R/W R/W R/W R/W Reset Value
00000000
Bit7 Bit6 Bit5 Bit4 Bit3 Bit2 Bit1 Bit0 SFR Address:
0xCD
(s)
SHIEDI UHHHIIHH
C8051F330/1
Rev. 1.1 181
18.3. Timer 3
Timer 3 is a 16-bit timer formed by two 8-bit SFRs: TMR3L (low byte) and TMR3H (high byte). Timer 3 may oper-
ate in 16-bit auto-reload mode or (split) 8-bit auto-reload mode. The T3SPLIT bit (TMR3CN.3) defines the Timer 3
operation mode.
Timer 3 may be clocked by the system clock, the system clock divided by 12, or the external oscillator source divided
by 8. The external clock mode is ideal for real-time clock (RTC) functionality, where the internal oscillator drives the
system clock while Timer 3 (and/or the PCA) is clocked by an external precision oscillator. Note that the external
oscillator source divided by 8 is synchronized with the system clock.
18.3.1. 16-bit Timer with Auto-Reload
When T3SPLIT (TMR3CN.3) is zero, Timer 3 operates as a 16-bit timer with auto-reload. Timer 3 can be clocked by
SYSCLK, SYSCLK divided by 12, or the external oscillator clock source divided by 8. As the 16-bit timer register
increments and overflows from 0xFFFF to 0x0000, the 16-bit value in the Timer 3 reload registers (TMR3RLH and
TM32RLL) is loaded into the Timer 3 register as shown in Figure 18.11, and the Timer 3 High Byte Overflow Flag
(TMR3CN.7) is set. If Timer 3 interrupts are enabled (if IE.5 is set), an interrupt will be generated on each Timer 3
overflow. Additionally, if Timer 3 interrupts are enabled and the TF3LEN bit is set (TMR3CN.5), an interrupt will be
generated each time the lower 8 bits (TL3) overflow from 0xFF to 0x00.
Figure 18.18. Timer 3 16-Bit Mode Block Diagram
External Clock / 8
SYSCLK / 12
SYSCLK
TL3 TH3
TMR3RLL TMR3RLH
Reload
TCLK
0
1
TR3
TMR3CN
T3SPLIT
TF3CEN
TF3L
TF3H
T3XCLK
TR3
0
1
T3XCLK
Interrupt
TF3LEN
To ADC
CKCON
T
3
M
H
T
3
M
L
S
C
A
0
S
C
A
1
T
0
M
T
2
M
H
T
2
M
L
T
1
M
TSMH TJXCLK TH} Clock Source
(J (J SYSCLK/ 12
(J 1 External Clock 8
l X SYSCLK
TSML TJXCLK TL3 Clock Source
(J (J SYSCLK/ 12
(J 1 External Clock X
l X SYSCLK
S (
(59“
[MIDI UHHHIIHH
C8051F330/1
182 Rev. 1.1
18.3.2. 8-bit Timers with Auto-Reload
When T3SPLIT is set, Timer 3 operates as two 8-bit timers (TH3 and TL3). Both 8-bit timers operate in auto-reload
mode as shown in Figure 18.12. TMR3RLL holds the reload value for TL3; TMR3RLH holds the reload value for
TH3. The TR3 bit in TMR3CN handles the run control for TH3. TL3 is always running when configured for 8-bit
Mode.
Each 8-bit timer may be configured to use SYSCLK, SYSCLK divided by 12, or the external oscillator clock source
divided by 8. The Timer 3 Clock Select bits (T3MH and T3ML in CKCON) select either SYSCLK or the clock
defined by the Timer 3 External Clock Select bit (T3XCLK in TMR3CN), as follows:
The TF3H bit is set when TH3 overflows from 0xFF to 0x00; the TF3L bit is set when TL3 overflows from 0xFF to
0x00. When Timer 3 interrupts are enabled (IE.5), an interrupt is generated each time TH3 overflows. If Timer 3
interrupts are enabled and TF3LEN (TMR3CN.5) is set, an interrupt is generated each time either TL3 or TH3 over-
flows. When TF3LEN is enabled, software must check the TF3H and TF3L flags to determine the source of the
Timer 3 interrupt. The TF3H and TF3L interrupt flags are not cleared by hardware and must be manually cleared by
software.
T3MH T3XCLK TH3 Clock Source T3ML T3XCLK TL3 Clock Source
0 0 SYSCLK / 12 0 0 SYSCLK / 12
0 1 External Clock / 8 0 1 External Clock / 8
1 X SYSCLK 1 X SYSCLK
Figure 18.19. Timer 3 8-Bit Mode Block Diagram
SYSCLK
TCLK
0
1
TR3
External Clock / 8
SYSCLK / 12 0
1
T3XCLK
1
0
TH3
TMR3RLH Reload
Reload
TCLK TL3
TMR3RLL
Interrupt
TMR3CN
T3SPLIT
TF3CEN
TF3LEN
TF3L
TF3H
T3XCLK
TR3
To ADC
CKCON
T
3
M
H
T
3
M
L
S
C
A
0
S
C
A
1
T
0
M
T
2
M
H
T
2
M
L
T
1
M
(s)
SHIEDI UHHHIIHH
C8051F330/1
Rev. 1.1 183
Bit7: TF3H: Timer 3 High Byte Overflow Flag.
Set by hardware when the Timer 2 high byte overflows from 0xFF to 0x00. In 16 bit mode, this will
occur when Timer 3 overflows from 0xFFFF to 0x0000. When the Timer 3 interrupt is enabled, set-
ting this bit causes the CPU to vector to the Timer 3 interrupt service routine. TF3H is not automati-
cally cleared by hardware and must be cleared by software.
Bit6: TF3L: Timer 3 Low Byte Overflow Flag.
Set by hardware when the Timer 3 low byte overflows from 0xFF to 0x00. When this bit is set, an
interrupt will be generated if TF3LEN is set and Timer 3 interrupts are enabled. TF3L will set when
the low byte overflows regardless of the Timer 3 mode. This bit is not automatically cleared by hard-
ware.
Bit5: TF3LEN: Timer 3 Low Byte Interrupt Enable.
This bit enables/disables Timer 3 Low Byte interrupts. If TF3LEN is set and Timer 3 interrupts are
enabled, an interrupt will be generated when the low byte of Timer 3 overflows.
0: Timer 3 Low Byte interrupts disabled.
1: Timer 3 Low Byte interrupts enabled.
Bit4: TF3CEN: Timer 3 Low-Frequency Oscillator Capture Enable.
This bit enables/disables Timer 3 Low-Frequency Oscillator Capture Mode. If TF3CEN is set and
Timer 3 interrupts are enabled, an interrupt will be generated on a rising edge of the low-frequency
oscillator output, and the current 16-bit timer value in TMR3H:TMR3L will be copied to
TMR3RLH:TMR3RLL. See Section “13. Oscillators” on page 105 for more details.
0: Timer 3 Low-Frequency Oscillator Capture disabled.
1: Timer 3 Low-Frequency Oscillator Capture enabled.
Bit3: T3SPLIT: Timer 3 Split Mode Enable.
When this bit is set, Timer 3 operates as two 8-bit timers with auto-reload.
0: Timer 3 operates in 16-bit auto-reload mode.
1: Timer 3 operates as two 8-bit auto-reload timers.
Bit2: TR3: Timer 3 Run Control.
This bit enables/disables Timer 3. In 8-bit mode, this bit enables/disables TH3 only; TL3 is always
enabled in this mode.
0: Timer 3 disabled.
1: Timer 3 enabled.
Bit1: UNUSED. Read = 0b. Write = don’t care.
Bit0: T3XCLK: Timer 3 External Clock Select.
This bit selects the external clock source for Timer 3. If Timer 3 is in 8-bit mode, this bit selects the
external oscillator clock source for both timer bytes. However, the Timer 3 Clock Select bits (T3MH
and T3ML in register CKCON) may still be used to select between the external clock and the system
clock for either timer.
0: Timer 3 external clock selection is the system clock divided by 12.
1: Timer 3 external clock selection is the external clock divided by 8. Note that the external oscillator
source divided by 8 is synchronized with the system clock.
R/W R/W R/W R/W R/W R/W R R/W Reset Value
TF3H TF3L TF3LEN TF3CEN T3SPLIT TR3 - T3XCLK 00000000
Bit7 Bit6 Bit5 Bit4 Bit3 Bit2 Bit1 Bit0 SFR Address:
0x91
Figure 18.20. TMR3CN: Timer 3 Control Register
(s)
SHIEDI UHHHIIHH
C8051F330/1
184 Rev. 1.1
Bits 7-0: TMR3RLL: Timer 3 Reload Register Low Byte.
TMR3RLL holds the low byte of the reload value for Timer 3.
R/W R/W R/W R/W R/W R/W R/W R/W Reset Value
00000000
Bit7 Bit6 Bit5 Bit4 Bit3 Bit2 Bit1 Bit0 SFR Address:
0x92
Figure 18.21. TMR3RLL: Timer 3 Reload Register Low Byte
Figure 18.22. TMR3RLH: Timer 3 Reload Register High Byte
Bits 7-0: TMR3RLH: Timer 3 Reload Register High Byte.
The TMR3RLH holds the high byte of the reload value for Timer 3.
R/W R/W R/W R/W R/W R/W R/W R/W Reset Value
00000000
Bit7 Bit6 Bit5 Bit4 Bit3 Bit2 Bit1 Bit0 SFR Address:
0x93
Figure 18.23. TMR3L: Timer 3 Low Byte
Bits 7-0: TMR3L: Timer 3 Low Byte.
In 16-bit mode, the TMR3L register contains the low byte of the 16-bit Timer 3. In 8-bit mode,
TMR3L contains the 8-bit low byte timer value.
R/W R/W R/W R/W R/W R/W R/W R/W Reset Value
00000000
Bit7 Bit6 Bit5 Bit4 Bit3 Bit2 Bit1 Bit0 SFR Address:
0x94
Figure 18.24. TMR3H Timer 3 High Byte
Bits 7-0: TMR3H: Timer 3 High Byte.
In 16-bit mode, the TMR3H register contains the high byte of the 16-bit Timer 3. In 8-bit mode,
TMR3H contains the 8-bit high byte timer value.
R/W R/W R/W R/W R/W R/W R/W R/W Reset Value
00000000
Bit7 Bit6 Bit5 Bit4 Bit3 Bit2 Bit1 Bit0 SFR Address:
0x95
SHIEDI UHHHIIHH
C8051F330/1
Rev. 1.1 185
19. PROGRAMMABLE COUNTER ARRAY
The Programmable Counter Array (PCA0) provides enhanced timer functionality while requiring less CPU interven-
tion than the standard 8051 counter/timers. The PCA consists of a dedicated 16-bit counter/timer and three 16-bit
capture/compare modules. Each capture/compare module has its own associated I/O line (CEXn) which is routed
through the Crossbar to Port I/O when enabled (See Section “14.1. Priority Crossbar Decoder” on page 115 for
details on configuring the Crossbar). The counter/timer is driven by a programmable timebase that can select between
six sources: system clock, system clock divided by four, system clock divided by twelve, the external oscillator clock
source divided by 8, Timer 0 overflow, or an external clock signal on the ECI input pin. Each capture/compare mod-
ule may be configured to operate independently in one of six modes: Edge-Triggered Capture, Software Timer, High-
Speed Output, Frequency Output, 8-Bit PWM, or 16-Bit PWM (each mode is described in Section
“19.2. Capture/Compare Modules” on page 187). The external oscillator clock option is ideal for real-time clock
(RTC) functionality, allowing the PCA to be clocked by a precision external oscillator while the internal oscillator
drives the system clock. The PCA is configured and controlled through the system controller's Special Function Reg-
isters. The PCA block diagram is shown in Figure 19.1
Important Note: The PCA Module 2 may be used as a watchdog timer (WDT), and is enabled in this mode follow-
ing a system reset. Access to certain PCA registers is restricted while WDT mode is enabled. See Section 19.3 for
details.
Figure 19.1. PCA Block Diagram
Capture/Compare
Module 1
Capture/Compare
Module 0
Capture/Compare
Module 2 / WDT
CEX1
ECI
Crossbar
CEX2
CEX0
Port I/O
16-Bit Counter/Timer
PCA
CLOCK
MUX
SYSCLK/12
SYSCLK/4
Timer 0 Overflow
ECI
SYSCLK
External Clock/8
CPsz cps1 CPso Timehase
<1>1><1>1><1 cm="" clock="" div1dcd="" by="" 12="">1><1>1><1 1="" 1.="" cm="" clock="" div1dcd="" by="" 4="">1><1 1="">1><1 tuner="" 11="" overflow="">1><1 1="" 1="" highrmrlow="" hansifions="" on="" ec1="" (max="" mm="" ,="" system="" clock="" divided="" by="" 41="" 1="">1><1>1><1 sysmm="" clock="" 8="" shiedi="" uhhhiihh="">1>C8051F330/1
186 Rev. 1.1
19.1. PCA Counter/Timer
The 16-bit PCA counter/timer consists of two 8-bit SFRs: PCA0L and PCA0H. PCA0H is the high byte (MSB) of the
16-bit counter/timer and PCA0L is the low byte (LSB). Reading PCA0L automatically latches the value of PCA0H
into a “snapshot” register; the following PCA0H read accesses this “snapshot” register. Reading the PCA0L Regis-
ter first guarantees an accurate reading of the entire 16-bit PCA0 counter. Reading PCA0H or PCA0L does not
disturb the counter operation. The CPS2-CPS0 bits in the PCA0MD register select the timebase for the counter/timer
as shown in Table 19.1.
When the counter/timer overflows from 0xFFFF to 0x0000, the Counter Overflow Flag (CF) in PCA0MD is set to
logic 1 and an interrupt request is generated if CF interrupts are enabled. Setting the ECF bit in PCA0MD to logic 1
enables the CF flag to generate an interrupt request. The CF bit is not automatically cleared by hardware when the
CPU vectors to the interrupt service routine, and must be cleared by software (Note: PCA0 interrupts must be glo-
bally enabled before CF interrupts are recognized. PCA0 interrupts are globally enabled by setting the EA bit (IE.7)
and the EPCA0 bit in EIE1 to logic 1). Clearing the CIDL bit in the PCA0MD register allows the PCA to continue
normal operation while the CPU is in Idle mode.
Table 19.1. PCA Timebase Input Options
CPS2 CPS1 CPS0 Timebase
0 0 0 System clock divided by 12
0 0 1 System clock divided by 4
0 1 0 Timer 0 overflow
0 1 1 High-to-low transitions on ECI (max rate = system clock divided by 4)
1 0 0 System clock
101
External oscillator source divided by 8†
†External oscillator source divided by 8 is synchronized with the system clock.
Figure 19.2. PCA Counter/Timer Block Diagram
PCA0CN
C
F
C
R
C
C
F
0
C
C
F
2
C
C
F
1
C
C
F
4
C
C
F
3
PCA0MD
C
I
D
L
W
D
T
E
E
C
F
C
P
S
1
C
P
S
0
W
D
L
C
K
C
P
S
2
IDLE
0
1
PCA0H PCA0L
Snapshot
Register
To SFR Bus
Overflow To PCA Interrupt System
CF
PCA0L
read
To PCA Modules
SYSCLK/12
SYSCLK/4
Timer 0 Overflow
ECI
000
001
010
011
100
101
SYSCLK
External Clock/8
PWMIfi
ECOM
CAPP
CAPN
M AT
TOG
PVVM
ECCF
Operation Mude
Capture triggered by positive edge on
Capture triggered by negative edge on
Capture triggered by mmsilion on
Software Tlmcr
High Speed ()utput
Frequency Output
cccc
XrBit Pulse Width Modulator
'-C><><>< 1="" 1="" 1="" 1="" 1="" u="" ccccc=""><><><—— cc—._c="" ___c::=""><><><><>< lfirbi!="" pulse="" width="" modulator="" x="" ’="" don‘t="" care="" (s)="" uhhhiihh="" shiedi="">——>C8051F330/1
Rev. 1.1 187
19.2. Capture/Compare Modules
Each module can be configured to operate independently in one of six operation modes: Edge-triggered Capture,
Software Timer, High Speed Output, Frequency Output, 8-Bit Pulse Width Modulator, or 16-Bit Pulse Width Modu-
lator. Each module has Special Function Registers (SFRs) associated with it in the CIP-51 system controller. These
registers are used to exchange data with a module and configure the module's mode of operation.
Table 19.2 summarizes the bit settings in the PCA0CPMn registers used to select the PCA capture/compare module’s
operating modes. Setting the ECCFn bit in a PCA0CPMn register enables the module's CCFn interrupt. Note: PCA0
interrupts must be globally enabled before individual CCFn interrupts are recognized. PCA0 interrupts are globally
enabled by setting the EA bit and the EPCA0 bit to logic 1. See Figure 19.3 for details on the PCA interrupt configu-
ration.
Table 19.2. PCA0CPM Register Settings for PCA Capture/Compare Modules
PWM16 ECOM CAPP CAPN MAT TOG PWM ECCF Operation Mode
X X 10000X
Capture triggered by positive edge on
CEXn
X X 01000X
Capture triggered by negative edge on
CEXn
X X 11000X
Capture triggered by transition on
CEXn
X 1 00100XSoftware Timer
X 1 00110XHigh Speed Output
X 1 0 0 X 1 1 X Frequency Output
0 1 0 0 X 0 1 X 8-Bit Pulse Width Modulator
1 1 0 0 X 0 1 X 16-Bit Pulse Width Modulator
X = Don’t Care
PCA0CN
C
F
C
R
C
C
F
0
C
C
F
2
C
C
F
1
PCA0MD
C
I
D
L
W
D
T
E
E
C
F
C
P
S
1
C
P
S
0
W
D
L
C
K
C
P
S
2
0
1
PCA Module 0
(CCF0)
PCA Module 1
(CCF1)
ECCF1
0
1
ECCF0
0
1
PCA Module 2
(CCF2)
ECCF2
PCA Counter/
Timer Overflow
0
1
Interrupt
Priority
Decoder
EPCA0
0
1
EA
0
1
PCA0CPMn
(for n = 0 to 2)
P
W
M
1
6
n
E
C
O
M
n
E
C
C
F
n
T
O
G
n
P
W
M
n
C
A
P
P
n
C
A
P
N
n
M
A
T
n
Figure 19.3. PCA Interrupt Block Diagram
(s)
SHIEDI UHHHIIHH
C8051F330/1
188 Rev. 1.1
19.2.1. Edge-triggered Capture Mode
In this mode, a valid transition on the CEXn pin causes the PCA to capture the value of the PCA counter/timer and
load it into the corresponding module's 16-bit capture/compare register (PCA0CPLn and PCA0CPHn). The CAPPn
and CAPNn bits in the PCA0CPMn register are used to select the type of transition that triggers the capture: low-to-
high transition (positive edge), high-to-low transition (negative edge), or either transition (positive or negative edge).
When a capture occurs, the Capture/Compare Flag (CCFn) in PCA0CN is set to logic 1 and an interrupt request is
generated if CCF interrupts are enabled. The CCFn bit is not automatically cleared by hardware when the CPU vec-
tors to the interrupt service routine, and must be cleared by software. If both CAPPn and CAPNn bits are set to
logic 1, then the state of the Port pin associated with CEXn can be read directly to determine whether a rising-edge or
falling-edge caused the capture.
Note: The CEXn input signal must remain high or low for at least 2 system clock cycles to be recognized by the hard-
ware.
Figure 19.4. PCA Capture Mode Diagram
PCA0L
PCA0CPLn
PCA
Timebase
CEXn
CrossbarPort I/O
PCA0H
Capture
PCA0CPHn
0
1
0
1
(to CCFn)
PCA0CPMn
P
W
M
1
6
n
E
C
O
M
n
E
C
C
F
n
T
O
G
n
P
W
M
n
C
A
P
P
n
C
A
P
N
n
M
A
T
n
PCA0CN
C
F
C
R
C
C
F
0
C
C
F
2
C
C
F
1
C
C
F
4
C
C
F
3
PCA Interrupt
0x00xx
00
Cox
(s)
SHIEDI
UHHHIIHH
C8051F330/1
Rev. 1.1 189
19.2.2. Software Timer (Compare) Mode
In Software Timer mode, the PCA counter/timer value is compared to the module's 16-bit capture/compare register
(PCA0CPHn and PCA0CPLn). When a match occurs, the Capture/Compare Flag (CCFn) in PCA0CN is set to
logic 1 and an interrupt request is generated if CCF interrupts are enabled. The CCFn bit is not automatically cleared
by hardware when the CPU vectors to the interrupt service routine, and must be cleared by software. Setting the
ECOMn and MATn bits in the PCA0CPMn register enables Software Timer mode.
Important Note About Capture/Compare Registers: When writing a 16-bit value to the PCA0 Capture/Compare
registers, the low byte should always be written first. Writing to PCA0CPLn clears the ECOMn bit to ‘0’; writing to
PCA0CPHn sets ECOMn to ‘1’.
Figure 19.5. PCA Software Timer Mode Diagram
Match
16-bit Comparator
PCA0H
PCA0CPHn
Enable
PCA0L
PCA
Timebase
PCA0CPLn
00 00
0
1
x
ENB
ENB
0
1
Write to
PCA0CPLn
Write to
PCA0CPHn
Reset
PCA0CPMn
P
W
M
1
6
n
E
C
O
M
n
E
C
C
F
n
T
O
G
n
P
W
M
n
C
A
P
P
n
C
A
P
N
n
M
A
T
n
x
PCA0CN
C
F
C
R
C
C
F
0
C
C
F
2
C
C
F
1
C
C
F
4
C
C
F
3
PCA Interrupt
(s)
SHIEDI UHHHIIHH
C8051F330/1
190 Rev. 1.1
19.2.3. High Speed Output Mode
In High Speed Output mode, a module’s associated CEXn pin is toggled each time a match occurs between the PCA
Counter and the module's 16-bit capture/compare register (PCA0CPHn and PCA0CPLn) Setting the TOGn, MATn,
and ECOMn bits in the PCA0CPMn register enables the High-Speed Output mode.
Important Note About Capture/Compare Registers: When writing a 16-bit value to the PCA0 Capture/Compare
registers, the low byte should always be written first. Writing to PCA0CPLn clears the ECOMn bit to ‘0’; writing to
PCA0CPHn sets ECOMn to ‘1’.
Figure 19.6. PCA High Speed Output Mode Diagram
Match
16-bit Comparator
PCA0H
PCA0CPHn
Enable
PCA0L
PCA
Timebase
PCA0CPLn
0
1
00 0x
ENB
ENB
0
1
Write to
PCA0CPLn
Write to
PCA0CPHn
Reset
PCA0CPMn
P
W
M
1
6
n
E
C
O
M
n
E
C
C
F
n
T
O
G
n
P
W
M
n
C
A
P
P
n
C
A
P
N
n
M
A
T
n
x
CEXn
Crossbar Port I/O
Toggle
0
1
TOGn
PCA0CN
C
F
C
R
C
C
F
0
C
C
F
2
C
C
F
1
C
C
F
4
C
C
F
3
PCA Interrupt
aaa
(s)
SHIEDI UHHHIIHH
C8051F330/1
Rev. 1.1 191
19.2.4. Frequency Output Mode
Frequency Output Mode produces a programmable-frequency square wave on the module’s associated CEXn pin.
The capture/compare module high byte holds the number of PCA clocks to count before the output is toggled. The
frequency of the square wave is then defined by Equation 19.1.
Where FPCA is the frequency of the clock selected by the CPS2-0 bits in the PCA mode register, PCA0MD. The
lower byte of the capture/compare module is compared to the PCA counter low byte; on a match, CEXn is toggled
and the offset held in the high byte is added to the matched value in PCA0CPLn. Frequency Output Mode is enabled
by setting the ECOMn, TOGn, and PWMn bits in the PCA0CPMn register.
Equation 19.1. Square Wave Frequency Output
FCEXn
FPCA
2PCA0CPHn×
-----------------------------------------=
Note: A value of 0x00 in the PCA0CPHn register is equal to 256 for this equation.
8-bit
Comparator
PCA0L
Enable
PCA Timebase
match
PCA0CPHn8-bit AdderPCA0CPLn
Adder
Enable
CEXn
Crossbar Port I/O
Toggle
0
1
TOGn
000 x
PCA0CPMn
P
W
M
1
6
n
E
C
O
M
n
E
C
C
F
n
T
O
G
n
P
W
M
n
C
A
P
P
n
C
A
P
N
n
M
A
T
n
x
ENB
ENB
0
1
Write to
PCA0CPLn
Write to
PCA0CPHn
Reset
Figure 19.7. PCA Frequency Output Mode
aaxa x
(s)
SHIEDI UHHHIIHH
C8051F330/1
192 Rev. 1.1
19.2.5. 8-Bit Pulse Width Modulator Mode
Each module can be used independently to generate a pulse width modulated (PWM) output on its associated CEXn
pin. The frequency of the output is dependent on the timebase for the PCA counter/timer. The duty cycle of the PWM
output signal is varied using the module's PCA0CPLn capture/compare register. When the value in the low byte of the
PCA counter/timer (PCA0L) is equal to the value in PCA0CPLn, the output on the CEXn pin will be set. When the
count value in PCA0L overflows, the CEXn output will be reset (see Figure 19.8). Also, when the counter/timer low
byte (PCA0L) overflows from 0xFF to 0x00, PCA0CPLn is reloaded automatically with the value stored in the mod-
ule’s capture/compare high byte (PCA0CPHn) without software intervention. Setting the ECOMn and PWMn bits in
the PCA0CPMn register enables 8-Bit Pulse Width Modulator mode. The duty cycle for 8-Bit PWM Mode is given
by Equation 19.2.
Important Note About Capture/Compare Registers: When writing a 16-bit value to the PCA0 Capture/Compare
registers, the low byte should always be written first. Writing to PCA0CPLn clears the ECOMn bit to ‘0’; writing to
PCA0CPHn sets ECOMn to ‘1’.
Using Equation 19.2, the largest duty cycle is 100% (PCA0CPHn = 0), and the smallest duty cycle is 0.39%
(PCA0CPHn = 0xFF). A 0% duty cycle may be generated by clearing the ECOMn bit to ‘0’.
DutyCycle 256 PCA0CPHn–()
256
---------------------------------------------------=
Equation 19.2. 8-Bit PWM Duty Cycle
8-bit
Comparator
PCA0L
PCA0CPLn
PCA0CPHn
CEXn
Crossbar Port I/O
Enable
Overflow
PCA Timebase
00x0 x
Q
Q
SET
CLR
S
R
match
PCA0CPMn
P
W
M
1
6
n
E
C
O
M
n
E
C
C
F
n
T
O
G
n
P
W
M
n
C
A
P
P
n
C
A
P
N
n
M
A
T
n
0
ENB
ENB
0
1
Write to
PCA0CPLn
Write to
PCA0CPHn
Reset
Figure 19.8. PCA 8-Bit PWM Mode Diagram
(s)
SHIEDI UHHHIIHH
C8051F330/1
Rev. 1.1 193
19.2.6. 16-Bit Pulse Width Modulator Mode
A PCA module may also be operated in 16-Bit PWM mode. In this mode, the 16-bit capture/compare module defines
the number of PCA clocks for the low time of the PWM signal. When the PCA counter matches the module contents,
the output on CEXn is asserted high; when the counter overflows, CEXn is asserted low. To output a varying duty
cycle, new value writes should be synchronized with PCA CCFn match interrupts. 16-Bit PWM Mode is enabled by
setting the ECOMn, PWMn, and PWM16n bits in the PCA0CPMn register. For a varying duty cycle, match interrupts
should be enabled (ECCFn = 1 AND MATn = 1) to help synchronize the capture/compare register writes. The duty
cycle for 16-Bit PWM Mode is given by Equation 19.3.
Important Note About Capture/Compare Registers: When writing a 16-bit value to the PCA0 Capture/Compare
registers, the low byte should always be written first. Writing to PCA0CPLn clears the ECOMn bit to ‘0’; writing to
PCA0CPHn sets ECOMn to ‘1’.
Using Equation 19.3, the largest duty cycle is 100% (PCA0CPn = 0), and the smallest duty cycle is 0.0015%
(PCA0CPn = 0xFFFF). A 0% duty cycle may be generated by clearing the ECOMn bit to ‘0’.
Equation 19.3. 16-Bit PWM Duty Cycle
DutyCycle 65536 PCA0CPn–()
65536
-----------------------------------------------------=
Figure 19.9. PCA 16-Bit PWM Mode
PCA0CPLnPCA0CPHn
Enable
PCA Timebase
00x0 x
PCA0CPMn
P
W
M
1
6
n
E
C
O
M
n
E
C
C
F
n
T
O
G
n
P
W
M
n
C
A
P
P
n
C
A
P
N
n
M
A
T
n
1
16-bit Comparator
CEXn
Crossbar Port I/O
Overflow
Q
Q
SET
CLR
S
R
match
PCA0H PCA0L
ENB
ENB
0
1
Write to
PCA0CPLn
Write to
PCA0CPHn
Reset
(s)
SHIEDI UHHHIIHH
C8051F330/1
194 Rev. 1.1
19.3. Watchdog Timer Mode
A programmable watchdog timer (WDT) function is available through the PCA Module 2. The WDT is used to gen-
erate a reset if the time between writes to the WDT update register (PCA0CPH2) exceed a specified limit. The WDT
can be configured and enabled/disabled as needed by software.
With the WDTE bit set in the PCA0MD register, Module 2 operates as a watchdog timer (WDT). The Module 2 high
byte is compared to the PCA counter high byte; the Module 2 low byte holds the offset to be used when WDT updates
are performed. The Watchdog Timer is enabled on reset. Writes to some PCA registers are restricted while the
Watchdog Timer is enabled.
19.3.1. Watchdog Timer Operation
While the WDT is enabled:
• PCA counter is forced on.
• Writes to PCA0L and PCA0H are not allowed.
• PCA clock source bits (CPS2-CPS0) are frozen.
• PCA Idle control bit (CIDL) is frozen.
• Module 2 is forced into software timer mode.
• Writes to the Module 2 mode register (PCA0CPM2) are disabled.
While the WDT is enabled, writes to the CR bit will not change the PCA counter state; the counter will run until the
WDT is disabled. The PCA counter run control (CR) will read zero if the WDT is enabled but user software has not
enabled the PCA counter. If a match occurs between PCA0CPH2 and PCA0H while the WDT is enabled, a reset will
be generated. To prevent a WDT reset, the WDT may be updated with a write of any value to PCA0CPH2. Upon a
PCA0CPH2 write, PCA0H plus the offset held in PCA0CPL2 is loaded into PCA0CPH2 (See Figure 19.10).
Figure 19.10. PCA Module 2 with Watchdog Timer Enabled
PCA0H
Enable
PCA0L Overflow
Reset
PCA0CPL2 8-bit Adder
PCA0CPH2
Adder
Enable
PCA0MD
C
I
D
L
W
D
T
E
E
C
F
C
P
S
1
C
P
S
0
W
D
L
C
K
C
P
S
2
Match
Write to
PCA0CPH2
8-bit
Comparator
System Clock (Hz) PCAOCPLZ Timeum lmerval (ms)
24,500.000 255 32.1
24,500.000 128 [6.2
24,500,000 32 4.1
18,432.000 255 42.7
18,432.000 128 21.5
18,432,000 32 5.5
11,059,200 255 71.1
11,059,200 128 35.8
11,059,200 32 9.2
H‘
H,
H‘
32,000 255 24575
32,000 12x 123x4
32,000 32 3168
(s)
SHIEDI UHHHIIHH
C8051F330/1
Rev. 1.1 195
Note that the 8-bit offset held in PCA0CPH2 is compared to the upper byte of the 16-bit PCA counter. This offset
value is the number of PCA0L overflows before a reset. Up to 256 PCA clocks may pass before the first PCA0L
overflow occurs, depending on the value of the PCA0L when the update is performed. The total offset is then given
(in PCA clocks) by Equation 19.4, where PCA0L is the value of the PCA0L register at the time of the update.
The WDT reset is generated when PCA0L overflows while there is a match between PCA0CPH2 and PCA0H. Soft-
ware may force a WDT reset by writing a ‘1’ to the CCF2 flag (PCA0CN.2) while the WDT is enabled.
19.3.2. Watchdog Timer Usage
To configure the WDT, perform the following tasks:
• Disable the WDT by writing a ‘0’ to the WDTE bit.
• Select the desired PCA clock source (with the CPS2-CPS0 bits).
• Load PCA0CPL2 with the desired WDT update offset value.
• Configure the PCA Idle mode (set CIDL if the WDT should be suspended while the CPU is in Idle mode).
• Enable the WDT by setting the WDTE bit to ‘1’.
The PCA clock source and Idle mode select cannot be changed while the WDT is enabled. The watchdog timer is
enabled by setting the WDTE or WDLCK bits in the PCA0MD register. When WDLCK is set, the WDT cannot be
disabled until the next system reset. If WDLCK is not set, the WDT is disabled by clearing the WDTE bit.
The WDT is enabled following any reset. The PCA0 counter clock defaults to the system clock divided by 12,
PCA0L defaults to 0x00, and PCA0CPL2 defaults to 0x00. Using Equation 19.4, this results in a WDT timeout inter-
val of 256 system clock cycles. Table 19.3 lists some example timeout intervals for typical system clocks.
Table 19.3. Watchdog Timer Timeout Intervals†
System Clock (Hz) PCA0CPL2 Timeout Interval (ms)
24,500,000 255 32.1
24,500,000 128 16.2
24,500,000 32 4.1
18,432,000 255 42.7
18,432,000 128 21.5
18,432,000 32 5.5
11,059,200 255 71.1
11,059,200 128 35.8
11,059,200 32 9.2
3,060,000†† 255 257
3,060,000†† 128 129.5
3,060,000†† 32 33.1
32,000 255 24576
32,000 128 12384
32,000 32 3168
†Assumes SYSCLK / 12 as the PCA clock source, and a PCA0L value of
0x00 at the update time.
††Internal oscillator reset frequency.
Equation 19.4. Watchdog Timer Offset in PCA Clocks
Offset 256 PCA0CPL4×()256 PCA0L–()+=
(s)
SHIEDI UHHHIIHH
C8051F330/1
196 Rev. 1.1
19.4. Register Descriptions for PCA
Following are detailed descriptions of the special function registers related to the operation of the PCA.
Bit7: CF: PCA Counter/Timer Overflow Flag.
Set by hardware when the PCA Counter/Timer overflows from 0xFFFF to 0x0000. When the
Counter/Timer Overflow (CF) interrupt is enabled, setting this bit causes the CPU to vector to the
PCA interrupt service routine. This bit is not automatically cleared by hardware and must be cleared
by software.
Bit6: CR: PCA Counter/Timer Run Control.
This bit enables/disables the PCA Counter/Timer.
0: PCA Counter/Timer disabled.
1: PCA Counter/Timer enabled.
Bits5-3: UNUSED. Read = 000b, Write = don't care.
Bit2: CCF2: PCA Module 2 Capture/Compare Flag.
This bit is set by hardware when a match or capture occurs. When the CCF2 interrupt is enabled, set-
ting this bit causes the CPU to vector to the PCA interrupt service routine. This bit is not automati-
cally cleared by hardware and must be cleared by software.
Bit1: CCF1: PCA Module 1 Capture/Compare Flag.
This bit is set by hardware when a match or capture occurs. When the CCF1 interrupt is enabled, set-
ting this bit causes the CPU to vector to the PCA interrupt service routine. This bit is not automati-
cally cleared by hardware and must be cleared by software.
Bit0: CCF0: PCA Module 0 Capture/Compare Flag.
This bit is set by hardware when a match or capture occurs. When the CCF0 interrupt is enabled, set-
ting this bit causes the CPU to vector to the PCA interrupt service routine. This bit is not automati-
cally cleared by hardware and must be cleared by software.
R/W R/W R R R R/W R/W R/W Reset Value
CF CR - - - CCF2 CCF1 CCF0 00000000
Bit7 Bit6 Bit5 Bit4 Bit3 Bit2 Bit1 Bit0 Bit
Addressable
SFR Address: 0xD8
Figure 19.11. PCA0CN: PCA Control Register
CPSZ CPS] CPS" Timehase
(J (J (J Sysmm clock divided by 12
o o 1 Sysmm clock divided by 4
(J l (J Timer (J overflow
Highrmrlow ‘ransmons on EC1 (max ram , system clock divided
1 (J (J Sysmm clock
8:
l l (J Reserved
1 l 1 Reserved
(s)
SHIEDI UHHHIIHH
C8051F330/1
Rev. 1.1 197
Figure 19.12. PCA0MD: PCA Mode Register
Bit7: CIDL: PCA Counter/Timer Idle Control.
Specifies PCA behavior when CPU is in Idle Mode.
0: PCA continues to function normally while the system controller is in Idle Mode.
1: PCA operation is suspended while the system controller is in Idle Mode.
Bit6: WDTE: Watchdog Timer Enable
If this bit is set, PCA Module 2 is used as the watchdog timer.
0: Watchdog Timer disabled.
1: PCA Module 2 enabled as Watchdog Timer.
Bit5: WDLCK: Watchdog Timer Lock
This bit locks/unlocks the Watchdog Timer Enable. When WDLCK is set, the Watchdog Timer may
not be disabled until the next system reset.
0: Watchdog Timer Enable unlocked.
1: Watchdog Timer Enable locked.
Bit4: UNUSED. Read = 0b, Write = don't care.
Bits3-1: CPS2-CPS0: PCA Counter/Timer Pulse Select.
These bits select the timebase source for the PCA counter.
Bit0: ECF: PCA Counter/Timer Overflow Interrupt Enable.
This bit sets the masking of the PCA Counter/Timer Overflow (CF) interrupt.
0: Disable the CF interrupt.
1: Enable a PCA Counter/Timer Overflow interrupt request when CF (PCA0CN.7) is set.
Note: When the WDTE bit is set to ‘1’, the PCA0MD register cannot be modified. To change the contents
of the PCA0MD register, the Watchdog Timer must first be disabled.
R/W R/W R/W R R/W R/W R/W R/W Reset Value
CIDL WDTE WDLCK - CPS2 CPS1 CPS0 ECF 01000000
Bit7 Bit6 Bit5 Bit4 Bit3 Bit2 Bit1 Bit0 Bit
Addressable
SFR Address: 0xD9
CPS2 CPS1 CPS0 Timebase
0 0 0 System clock divided by 12
0 0 1 System clock divided by 4
0 1 0 Timer 0 overflow
011
High-to-low transitions on ECI (max rate = system clock divided
by 4)
1 0 0 System clock
101
External clock divided by 8†
1 1 0 Reserved
1 1 1 Reserved
†External oscillator source divided by 8 is synchronized with the system clock.
Fi 19 13 CAUC CA C [C Regi
(s)
SHIEDI UHHHIIHH
C8051F330/1
198 Rev. 1.1
Bit7: PWM16n: 16-bit Pulse Width Modulation Enable.
This bit selects 16-bit mode when Pulse Width Modulation mode is enabled (PWMn = 1).
0: 8-bit PWM selected.
1: 16-bit PWM selected.
Bit6: ECOMn: Comparator Function Enable.
This bit enables/disables the comparator function for PCA module n.
0: Disabled.
1: Enabled.
Bit5: CAPPn: Capture Positive Function Enable.
This bit enables/disables the positive edge capture for PCA module n.
0: Disabled.
1: Enabled.
Bit4: CAPNn: Capture Negative Function Enable.
This bit enables/disables the negative edge capture for PCA module n.
0: Disabled.
1: Enabled.
Bit3: MATn: Match Function Enable.
This bit enables/disables the match function for PCA module n. When enabled, matches of the PCA
counter with a module's capture/compare register cause the CCFn bit in PCA0MD register to be set to
logic 1.
0: Disabled.
1: Enabled.
Bit2: TOGn: Toggle Function Enable.
This bit enables/disables the toggle function for PCA module n. When enabled, matches of the PCA
counter with a module's capture/compare register cause the logic level on the CEXn pin to toggle. If
the PWMn bit is also set to logic 1, the module operates in Frequency Output Mode.
0: Disabled.
1: Enabled.
Bit1: PWMn: Pulse Width Modulation Mode Enable.
This bit enables/disables the PWM function for PCA module n. When enabled, a pulse width modu-
lated signal is output on the CEXn pin. 8-bit PWM is used if PWM16n is cleared; 16-bit mode is used
if PWM16n is set to logic 1. If the TOGn bit is also set, the module operates in Frequency Output
Mode.
0: Disabled.
1: Enabled.
Bit0: ECCFn: Capture/Compare Flag Interrupt Enable.
This bit sets the masking of the Capture/Compare Flag (CCFn) interrupt.
0: Disable CCFn interrupts.
1: Enable a Capture/Compare Flag interrupt request when CCFn is set.
R/W R/W R/W R/W R/W R/W R/W R/W Reset Value
PWM16n ECOMn CAPPn CAPNn MATn TOGn PWMn EECFn 00000000
Bit7 Bit6 Bit5 Bit4 Bit3 Bit2 Bit1 Bit0
SFR Address: PCA0CPM0: 0xDA, PCA0CPM1: 0xDB, PCA0CPM2: 0xDC
F
i
gure
19
.
13
. P
CA0C
PMn: P
CA
C
apture
/C
ompare Mode Reg
i
sters
Fi 1914 PCAU CA C lTi
(s)
SHIEDI UHHHIIHH
C8051F330/1
Rev. 1.1 199
Bits 7-0: PCA0L: PCA Counter/Timer Low Byte.
The PCA0L register holds the low byte (LSB) of the 16-bit PCA Counter/Timer.
R/W R/W R/W R/W R/W R/W R/W R/W Reset Value
00000000
Bit7 Bit6 Bit5 Bit4 Bit3 Bit2 Bit1 Bit0
SFR Address: 0xF9
F
i
gure
19
.
14
. P
CA0
L: P
CA
C
ounter
/
T
i
mer Low Byte
Bits 7-0: PCA0H: PCA Counter/Timer High Byte.
The PCA0H register holds the high byte (MSB) of the 16-bit PCA Counter/Timer.
R/W R/W R/W R/W R/W R/W R/W R/W Reset Value
00000000
Bit7 Bit6 Bit5 Bit4 Bit3 Bit2 Bit1 Bit0 SFR Address:
SFR Address: 0xFA
Figure 19.15. PCA0H: PCA Counter/Timer High Byte
(s)
SHIEDI UHHHIIHH
C8051F330/1
200 Rev. 1.1
Figure 19.16. PCA0CPLn: PCA Capture Module Low Byte
Bits7-0: PCA0CPLn: PCA Capture Module Low Byte.
The PCA0CPLn register holds the low byte (LSB) of the 16-bit capture module n.
R/W R/W R/W R/W R/W R/W R/W R/W Reset Value
00000000
Bit7 Bit6 Bit5 Bit4 Bit3 Bit2 Bit1 Bit0
SFR Address: PCA0CPL0: 0xFB, PCA0CPL1: 0xE9, PCA0CPL2: 0xEB
Bits7-0: PCA0CPHn: PCA Capture Module High Byte.
The PCA0CPHn register holds the high byte (MSB) of the 16-bit capture module n.
R/W R/W R/W R/W R/W R/W R/W R/W Reset Value
00000000
Bit7 Bit6 Bit5 Bit4 Bit3 Bit2 Bit1 Bit0
SFR Address: PCA0CPH0: 0xFC, PCA0CPH1: 0xE9, PCA0CPH2: 0xEC
Figure 19.17. PCA0CPHn: PCA Capture Module High Byte
Address
Dcscripfion
UxUU
Selecrs rhe Devree ID rcgmer for Dma Read insmmions
UxUl
Seleers rhe Revisron ID regrsrer for Dam Read msrruenons
Selecrs the C2 FLASH Progmmmmg Comrol regrsrer for Dara
Seleers rhe C2 FLASH Programming Dam register for Dma Read/Wrim
(s)
SHIEDI
UHHHIIHH
C8051F330/1
Rev. 1.1 201
20. C2 INTERFACE
C8051F330/1 devices include an on-chip Silicon Labs 2-Wire (C2) debug interface to allow FLASH programming,
boundary scan functions, and in-system debugging with the production part installed in the end application. The C2
interface uses a clock signal (C2CK) and a bi-directional C2 data signal (C2D) to transfer information between the
device and a host system. See the C2 Interface Specification for details on the C2 protocol.
20.1. C2 Interface Registers
The following describes the C2 registers necessary to perform FLASH programming and boundary scan functions
through the C2 interface. All C2 registers are accessed through the C2 interface as described in the C2 Interface Spec-
ification.
Figure 20.1. C2ADD: C2 Address Register
Bits7-0: The C2ADD register is accessed via the C2 interface to select the target Data register for C2 Data
Read and Data Write commands.
Reset Value
00000000
Bit7 Bit6 Bit5 Bit4 Bit3 Bit2 Bit1 Bit0
Address Description
0x00 Selects the Device ID register for Data Read instructions
0x01 Selects the Revision ID register for Data Read instructions
0x02 Selects the C2 FLASH Programming Control register for Data
Read/Write instructions
0xB4 Selects the C2 FLASH Programming Data register for Data Read/Write
instructions
Figure 20.2. DEVICEID: C2 Device ID Register
This read-only register returns the 8-bit device ID: 0x0A (C8051F330/1).
Reset Value
00001010
Bit7 Bit6 Bit5 Bit4 Bit3 Bit2 Bit1 Bit0
Code
Command
0th
FLASH Block Read
(JXU7
FLASH Block Wmc
(JXUX
FLASH Page Erase
0X03
Dcvicc Erase
(s)
SHIEDI
UHHHIIHH
C8051F330/1
202 Rev. 1.1
Figure 20.3. REVID: C2 Revision ID Register
This read-only register returns the 8-bit revision ID: 0x00 (Revision A).
Reset Value
00000000
Bit7 Bit6 Bit5 Bit4 Bit3 Bit2 Bit1 Bit0
Figure 20.4. FPCTL: C2 FLASH Programming Control Register
Bits7-0 FPCTL: FLASH Programming Control Register.
This register is used to enable FLASH programming via the C2 interface. To enable C2 FLASH pro-
gramming, the following codes must be written in order: 0x02, 0x01. Note that once C2 FLASH pro-
gramming is enabled, a system reset must be issued to resume normal operation.
Reset Value
00000000
Bit7 Bit6 Bit5 Bit4 Bit3 Bit2 Bit1 Bit0
Figure 20.5. FPDAT: C2 FLASH Programming Data Register
Bits7-0: FPDAT: C2 FLASH Programming Data Register.
This register is used to pass FLASH commands, addresses, and data during C2 FLASH accesses.
Valid commands are listed below.
Reset Value
00000000
Bit7 Bit6 Bit5 Bit4 Bit3 Bit2 Bit1 Bit0
Code Command
0x06 FLASH Block Read
0x07 FLASH Block Write
0x08 FLASH Page Erase
0x03 Device Erase
(s)
SHIEDI UHHHIIHH
C8051F330/1
Rev. 1.1 203
20.2. C2 Pin Sharing
The C2 protocol allows the C2 pins to be shared with user functions so that in-system debugging, FLASH program-
ming, and boundary scan functions may be performed. This is possible because C2 communication is typically per-
formed when the device is in the halt state, where all on-chip peripherals and user software are stalled. In this halted
state, the C2 interface can safely ‘borrow’ the C2CK (/RST) and C2D (P2.0) pins. In most applications, external
resistors are required to isolate C2 interface traffic from the user application. A typical isolation configuration is
shown in Figure 20.6.
The configuration in Figure 20.6 assumes the following:
1. The user input (b) cannot change state while the target device is halted.
2. The /RST pin on the target device is used as an input only.
Additional resistors may be necessary depending on the specific application.
C2D
C2CK
/Reset (a)
Input (b)
Output (c)
C2 Interface Master
C8051Fxxx
Figure 20.6. Typical C2 Pin Sharing
(s)
SHIEDI UHHHIIHH
C8051F330/1
204 Rev. 1.1
Contact Information
Silicon Laboratories Inc.
4635 Boston Lane
Austin, TX 78735
Tel: 1+(512) 416-8500
Fax: 1+(512) 416-9669
Toll Free: 1+(877) 444-3032
Email: productinfo@silabs.com
Internet: www.silabs.com
Silicon Laboratories and Silicon Labs are trademarks of Silicon Laboratories Inc.
Other products or brandnames mentioned herein are trademarks or registered trademarks of their respective holders
The information in this document is believed to be accurate in all respects at the time of publication but is subject to change without
notice. Silicon Laboratories assumes no responsibility for errors and omissions, and disclaims responsibility for any consequences
resulting from the use of information included herein. Additionally, Silicon Laboratories assumes no responsibility for the function-
ing of undescribed features or parameters. Silicon Laboratories reserves the right to make changes without further notice. Silicon
Laboratories makes no warranty, representation or guarantee regarding the suitability of its products for any particular purpose,
nor does Silicon Laboratories assume any liability arising out of the application or use of any product or circuit, and specifically
disclaims any and all liability, including without limitation consequential or incidental damages. Silicon Laboratories products are
not designed, intended, or authorized for use in applications intended to support or sustain life, or for any other application in which
the failure of the Silicon Laboratories product could create a situation where personal injury or death may occur. Should Buyer
purchase or use Silicon Laboratories products for any such unintended or unauthorized application, Buyer shall indemnify and
hold Silicon Laboratories harmless against all claims and damages.
Products related to this Datasheet
IC MCU 8BIT 8KB FLASH 24DIP