Reduce EV Range Anxiety and Improve Safety Using Integrated FOC Motor Control and Advanced Sensors
Contributed By DigiKey's North American Editors
2022-01-05
Designers of electric vehicle (EV) and hybrid electric vehicle (HEV) (often referred to as xEV) systems are under constant pressure to deliver more miles per charge to reduce range anxiety and lower vehicle carbon footprints. At the same time, they need to add more motors, sensors, associated electronics, processors, and software to meet higher levels of vehicle autonomy, user features, and safety, while also driving down costs.
Motors for doors, windows, battery cooling fans, radiator fans and pumps, and other features are a particularly thorny issue as not only do they add weight, they also require advanced control algorithms such as field-oriented control (FOC) to minimize noise and power consumption, while ensuring a smooth response. The overall system design task is complicated by the need to also meet ISO 26262 functional safety requirements and AEC-Q100 quality standards.
To meet these challenges, designers can turn to a variety of automotive qualified devices that provide higher levels of hardware and software that simplify the design and integration of various functions, while also reducing parts counts and overall footprint.
This article discusses the issues facing designers of EVs and HEVs. It then introduces and shows how to use a highly integrated FOC brushless direct current (BLDC) motor controller and an associated evaluation board to kickstart an efficient EV/HEV motor design. It also presents various sensors to monitor current, 3D position, speed, and direction, all from a single source, Allegro MicroSystems.
The cost, safety, and range anxiety issues facing EVs
The issues that designers of xEVs must address are many, including vehicle cost, safety and reliability—particularly so in light of the increasing levels of vehicle autonomy, driving range per charge (range anxiety), and battery pack lifetime.
To support safety and reliability, advanced sensors are needed that meet the requirements of advanced driver assistance systems (ADAS) functions as defined in ISO 26262. For cost and range, designers have turned to higher voltage power rails of up to 800 volts for greater efficiency and reduced cable weight, while also taking advantage of improvements in battery pack design.
For example, better battery thermal management has contributed to greater driving range and longer battery life, while improved cooling for EV and HEV traction inverters helps to increase power and energy densities and reduce weight.
While higher levels of semiconductor device integration are enabling greater functionality with less weight and space, the BLDC motors required for the requisite cooling fans must be tightly controlled to optimize efficiency. To achieve this, it’s useful to include advanced motor-control algorithms such as FOC on the motor controller gate driver.
High-performance cooling
FOC enables smooth operation of electric motors over their entire speed range, and it can generate full torque at startup. In addition, FOC can deliver fast and smooth motor acceleration and deceleration, a feature that is useful for accurate control in high-performance motion applications. FOC can be used to develop high efficiency, compact and quiet low-voltage (LV) (50 volts DC and lower) drivers for a range of high-performance BLDC motors up to 500 watts. These are typically used in xEV high-voltage (HV) battery cooling fans, as well as heating ventilation and air conditioning (HVAC) blowers, and liquid pumps for HV traction inverter cooling systems (Figure 1).
Figure 1: FOC motor controllers can use LV battery power to cool xEV HV batteries and HV traction inverters. (Image source: Allegro MicroSystems)
In conventional designs, FOC is implemented with external sensors using a microcontroller. Called direct FOC, these designs can be complex, and they tend to suffer from reduced dynamic response due to their reliance on external sensors to measure the motor’s operating parameters.
FOC with improved performance and lower cost is possible by eliminating the external sensors.
The information from the missing sensors is still needed to implement FOC and can be extracted from the voltages and currents at the motor terminals from the back electromotive force (BEMF) in the motor windings. While the hardware is simpler, the implementation of sensorless FOC requires more complex control software.
A sensorless FOC algorithm can enable the highest efficiency and dynamic response while minimizing acoustic noise. It also provides a robust open-loop startup for when the motor is at a standstill when there is no BEMF information available.
Easy FOC for automotive cooling fans and pumps
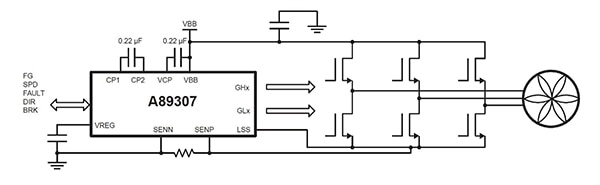
While most FOC BLDC drivers require software developers to write and port the algorithm to a microprocessor or microcontroller, the A89307KETSR-J from Allegro MicroSystems integrates the sensorless FOC algorithm directly into the gate driver. With only five external passive components (four capacitors and one resistor), the A89307KETSR-J also minimizes the bill of materials (BOM), improves reliability, and reduces design complexity (Figure 2).
Figure 2: A typical A89307KETSR-J xEV battery pack cooling fan application circuit shows the five external components: four capacitors and one resistor. (Image source: Allegro MicroSystems)
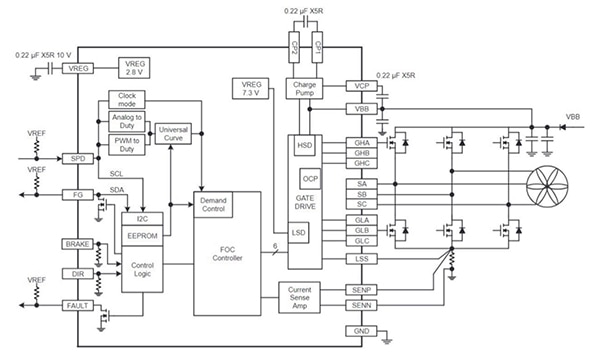
The A89307KETSR-J gate driver operates from 5.5 to 50 volts DC. The integrated FOC algorithm includes constant torque and constant power, as well as open-loop and constant speed operating modes. The A89307KETSR-J includes inputs for pulse width modulation (PWM) or clock mode speed control, braking, and direction, and output signals for fault conditions and motor speed (Figure 3).
Figure 3: The A89307KETSR-J’s internal block diagram shows the FOC controller (center), the PWM or clock mode speed control (SPD), brake (BRAKE) and direction (DIR) inputs (on the left), and the fault (FAULT) and motor speed (FG) outputs (also on the left). (Image: Allegro MicroSystems)
The A89307KETSR-J is optimized to drive external low-on-resistance N-channel power MOSFETs. It can supply the large peak drive currents needed to quickly turn the MOSFETs “on” and “off” in order to minimize power dissipation during switching, improving operating efficiency and reducing thermal management concerns. Multiple gate drive levels are available, enabling designers to optimize the tradeoff between electromagnetic interference (EMI) emissions and efficiency. Fast turn on of the MOSFETs reduces switching losses, but increases EMI, while slower MOSFET turn on reduces EMI, with the tradeoff being increased switching losses and lower efficiency.
Motor speed can be controlled through PWM, analog, or CLOCK input. Closed-loop speed control is an option, with a programmable revolution per minute (RPM)-to-clock frequency ratio. The sensorless start-up control includes forward and reverse pre-rotation (windmill) detection and synchronization, enabling the A89307KETSR-J to operate over a wide range of motor and load configurations.
Allegro MicroSystems’ Non-Reverse Startup algorithm also improves startup performance. The motor will start in the correct direction after power-up without reverse vibration or shaking. The Soft-On-Soft-Off feature gradually increases the current to the motor with the “on” command (windmill condition), and gradually reduces the current from the motor with the “off” command, further reducing the acoustic noise (Figure 4).
Figure 4: The A89307KETSR-J current waveforms for soft “on” (top) and soft “off” (bottom) result in smooth motor operation and reduced acoustic noise. (Image source: Allegro MicroSystems)
The A89307KETSR-J includes an I2C interface for setting the motor rated current, voltage, speed, resistance, and start-up profile. The I2C also implements on/off and speed control, as well as speed feedback and fault signals.
Sensorless FOC eval board
Designers can use the APEK89307KET-01-T-DK eval board and associated software to speed the development of FOC-based BLDC motor drives using the A89307KETSR-J (Figure 5). This board includes the A89307KETSR-J with access to all input and output pins plus a complete three-phase power stage for driving a BLDC motor. Designers can select FOC drive parameters using a simple graphical user interface (GUI) and load them into the on-chip EEPROM. The minimum BOM needs of the A89307KETSR-J enables the design of drives that fit inside the motor housing, further reducing solution size.
Figure 5: The APEK89307KET-01-T-DK eval board has the A89307KETSR-J (U1, center left hand side of the board) and six power MOSFETs (right hand side) to drive a BLDC motor. (Image source: Allegro MicroSystems)
Sensors for ADAS
Designers of xEV systems need to sense current levels in motor drives, DC-DC converters, and inverters, as well as the rotary positions of throttle valves and cylinders, and the speed and direction of the gears in transmissions to implement compact and cost-effective ADAS functions. Allegro MicroSystems offers a variety of sensor solutions for ADAS including:
Current sensing: The ACS72981KLRATR-150B3 provides designers with economical and precise AC or DC current sensing. This high-precision linear Hall-effect current sensor has a bandwidth of 250 kilohertz (kHz) and is designed for use in motor control, DC-DC converter control, inverter control, and load detection and management. It’s an AEC-Q100 qualified IC and has a response time of <2 microseconds (µs), supporting the rapid overcurrent fault-detection needs of safety-critical applications.
3D position sensing: Contactless linear and rotary 3D magnetic position sensing for throttle, valve, cylinder, and transmission position detection can be quickly implemented using Allegro MicroSystems’ A31315LOLATR-XY-S-SE-10 3DMAG IC. The device can measure rotary motion in the horizontal and vertical planes, and measure linear motion side to side or front to back (Figure 6).
Figure 6: The A31315LOLATR-XY-S-SE-10 3D position sensor can measure rotary motion in the horizontal and vertical planes, and measure linear motion side to side or front to back. (Image source: Allegro MicroSystems)
The A31315LOLATR-XY-S-SE-10 sensor provides designers the choice of ratiometric analog, PWM, or SAE J2716 single edge nibble transmission (SENT) output formats. It was developed to meet ISO 26262 ASIL B (single die, in a SOIC-8 package) and ASIL D (redundant dual die, in a TSSOP-14 package) capability in safety-related automotive systems.
Speed and direction: The ATS19520LSNBTN-RSWHPYU is a vibration-tolerant, differential Hall-effect transmission speed and direction gear tooth sensor, with models available for forward and reverse direction sensing (Figure 7).
Figure 7: The shown “F” variant of the ATS19520 measures forward rotation when a gear tooth passes from Pin 1 to Pin 3 (top), and reverse rotation when a gear tooth passes from Pin 3 to Pin 1 (bottom). The “R” variant measures the rotation in the opposite directions. (Image source: Allegro MicroSystems)
The ISO 26262 ASIL B-rated sensor has integrated diagnostics and is suited for use in xEV drive trains. The three-pin, single-in-line package (SIP) includes an integrated back bias magnet to measure the speed and direction of rotating ferrous targets, and an integrated capacitor to ensure electromagnetic compatibility.
Conclusion
Integrated sensorless FOC BLDC motor drives, along with current sensors, magnetic position sensors, and rotation sensors, are key components enabling the design of efficient and safe xEVs with greater driving ranges and lower carbon footprints. The use of FOC motor drives, in particular, enables the design of more efficient and quieter cooling systems with improved dynamic response for battery packs and traction inverters. For their part, compact, accurate, and energy-efficient sensors are critical to the development of xEVs that meet the reliability demands of advanced driver assistance systems and the functional safety requirements of ISO 26262.
Recommended Reading
Disclaimer: The opinions, beliefs, and viewpoints expressed by the various authors and/or forum participants on this website do not necessarily reflect the opinions, beliefs, and viewpoints of DigiKey or official policies of DigiKey.




