Orders are typically delivered to Bulgaria within 48 hours depending on location.
Free delivery to Bulgaria on orders of 50 EUR or more. A delivery charge of 20 EUR will be billed on all orders less than 50 EUR.
UPS freight pre-paid: DDP (Duty and customs paid by DigiKey)
FedEx or DHL freight pre-paid: CPT (Duty, customs, and VAT due at time of delivery)
Credit account for qualified institutions and businesses
Payment in Advance by Wire Transfer
More Products From Fully Authorized Partners
Average Time to Ship 1-3 Days, extra ship charges may apply. Please see product page, cart, and checkout for actual ship speed.
Incoterms: CPT (Duty, customs, and applicable VAT/Tax due at time of delivery)
For more information visit Help & Support
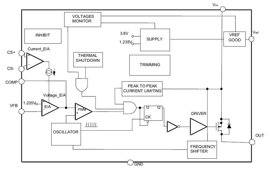
The STEVAL-ISA155V1 evaluation board integrates the stepdown switching regulator with adjustable current limit L6902D as well as the external components required for a typical application.
The input voltage of the application board can range from 8V up to 25V due to the rated voltage of the input capacitor and the schottky rectifier repetitive peak reverse voltage (both 25V). The external resistor divider (R1 and R2) sets the output voltage of the application board to 3.3V.
A different output voltage can be regulated from 1.235V up to 10V, which is the rated voltage of the output capacitor.
A current limit of 1A is programmed by the 100mΩ sense resistor; Rsense. The inductor saturation current and the forward current of the Schottky rectifier fit the current limit setting.
Manufacturer | STMicroelectronics |
---|---|
Category | AC/DC and DC/DC Conversion |
Sub-Category | DC/DC SMPS - Single Output |
Eval Board Part Number | 497-4746-ND |
Eval Board Supplier | STMicroelectronics |
Eval Board |
Board not Stocked
|
Topology |
Step Down
|
Outputs and Type |
1 Non-Isolated
|
Voltage Out: Factory Set |
3.3 V
|
Current Out |
1 A
|
Voltage In |
8 ~ 25 V
|
Efficiency @ Conditions |
>92%, 3.6V in, 3.3V @ 2 ~ 600mA
>90%, 4.2V in, 3.3V @ 2 ~ 600mA |
Voltage Out Range |
1.235 ~ 10 V
|
Features |
Current Limit (Adj. or Fixed)
Short Circuit Protection Thermal Protection Zero Load Regulation |
Switching Frequency |
250 kHz
|
Standby Current [Typical] |
- Not Given
|
Quiescent Current [Typical] |
3 mA
|
Component Count + Extras |
11 + 5
|
Internal Switch |
Yes
|
Design Author |
STMicroelectronics
|
Application / Target Market |
Battery Chargers
|
Standby Current [Maximum] | |
Quiescent Current [Maximum] |
5 mA
|
Main I.C. Base Part |
L6902D
|
Date Created By Author | 2017-12 |
Date Added To Library | 2011-03 |
Co-Browse
By using the Co-Browse feature, you are agreeing to allow a support representative from DigiKey to view your browser remotely. When the Co-Browse window opens, give the session ID that is located in the toolbar to the representative.
DigiKey respects your right to privacy. For more information please see our Privacy Notice and Cookie Notice.
Yes, Continue to Co-BrowseGet fast and accurate answers from DigiKey's Technicians and Experienced Engineers on our TechForum.
Please visit the Help & Support area of our website to find information regarding ordering, shipping, delivery and more.
Registered users can track orders from their account dropdown, or click here. *Order Status may take 12 hours to update after initial order is placed.
Users can begin the returns process by starting with our Returns Page.
Quotes can be created by registered users in myLists.
Visit the Registration Page and enter the required information. You will receive an email confirmation when your registration is complete.
Orders are typically delivered to Bulgaria within 48 hours depending on location.
Free delivery to Bulgaria on orders of 50 EUR or more. A delivery charge of 20 EUR will be billed on all orders less than 50 EUR.
UPS freight pre-paid: DDP (Duty and customs paid by DigiKey)
FedEx or DHL freight pre-paid: CPT (Duty, customs, and VAT due at time of delivery)
Credit account for qualified institutions and businesses
Payment in Advance by Wire Transfer
More Products From Fully Authorized Partners
Average Time to Ship 1-3 Days, extra ship charges may apply. Please see product page, cart, and checkout for actual ship speed.
Incoterms: CPT (Duty, customs, and applicable VAT/Tax due at time of delivery)
For more information visit Help & Support
Thank you!
Keep an eye on your inbox for news and updates from DigiKey!
Please enter an email address