Orders are typically delivered to Bulgaria within 48 hours depending on location.
Free delivery to Bulgaria on orders of $100 USD or more. A delivery charge of $30 USD will be billed on all orders less than $100 USD.
UPS freight pre-paid: DDP (Duty and customs paid by DigiKey)
FedEx or DHL freight pre-paid: CPT (Duty, customs, and VAT due at time of delivery)
Credit account for qualified institutions and businesses
Payment in Advance by Wire Transfer
More Products From Fully Authorized Partners
Average Time to Ship 1-3 Days, extra ship charges may apply. Please see product page, cart, and checkout for actual ship speed.
Incoterms: CPT (Duty, customs, and applicable VAT/Tax due at time of delivery)
For more information visit Help & Support
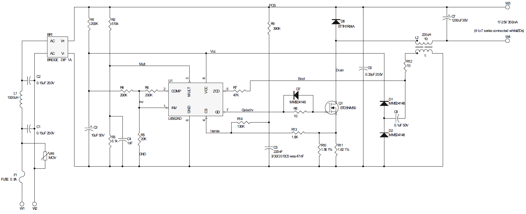
The STEVAL-ILL034V1 demonstration board is able to implement a non-dimmable, non-isolated LED driver.
The physical design is small enough to fit inside the base of an A19 bulb outline.
The coupled inductor has a step-down winding to power the L6562A PFC driver.
Manufacturer | STMicroelectronics |
---|---|
Category | Lighting |
Sub-Category | LED Drivers - AC / Offline |
Eval Board |
Board not Stocked
|
AC Voltage |
115 V
|
Outputs and Type |
1 Non-Isolated
|
Current Out |
370 mA
|
Voltage Out (Max) |
25 V
|
Efficiency @ Conditions |
- Not Given
|
Features |
Over Voltage Protection
PFC |
Switching Frequency |
1 MHz
|
Component Count + Extras |
33 + 0
|
Design Author |
STMicroelectronics
|
Application / Target Market |
Lighting: LED Home Lighting
|
Voltage In |
96 ~ 132 VAC
|
Power Factor | |
Standard(s) | |
Main I.C. Base Part |
L6562A
|
Date Created By Author | 2005-10 |
Date Added To Library | 2012-12 |
Co-Browse
By using the Co-Browse feature, you are agreeing to allow a support representative from DigiKey to view your browser remotely. When the Co-Browse window opens, give the session ID that is located in the toolbar to the representative.
DigiKey respects your right to privacy. For more information please see our Privacy Notice and Cookie Notice.
Yes, Continue to Co-BrowseGet fast and accurate answers from DigiKey's Technicians and Experienced Engineers on our TechForum.
Please visit the Help & Support area of our website to find information regarding ordering, shipping, delivery and more.
Registered users can track orders from their account dropdown, or click here. *Order Status may take 12 hours to update after initial order is placed.
Users can begin the returns process by starting with our Returns Page.
Quotes can be created by registered users in myLists.
Visit the Registration Page and enter the required information. You will receive an email confirmation when your registration is complete.
Orders are typically delivered to Bulgaria within 48 hours depending on location.
Free delivery to Bulgaria on orders of $100 USD or more. A delivery charge of $30 USD will be billed on all orders less than $100 USD.
UPS freight pre-paid: DDP (Duty and customs paid by DigiKey)
FedEx or DHL freight pre-paid: CPT (Duty, customs, and VAT due at time of delivery)
Credit account for qualified institutions and businesses
Payment in Advance by Wire Transfer
More Products From Fully Authorized Partners
Average Time to Ship 1-3 Days, extra ship charges may apply. Please see product page, cart, and checkout for actual ship speed.
Incoterms: CPT (Duty, customs, and applicable VAT/Tax due at time of delivery)
For more information visit Help & Support
Thank you!
Keep an eye on your inbox for news and updates from DigiKey!
Please enter an email address