Orders are typically delivered to Bulgaria within 48 hours depending on location.
Free delivery to Bulgaria on orders of $100 USD or more. A delivery charge of $30 USD will be billed on all orders less than $100 USD.
UPS or FedEx freight pre-paid: DDP (Duty and customs paid by DigiKey)
DHL freight pre-paid: CPT (Duty, customs, and VAT due at time of delivery)
Credit account for qualified institutions and businesses
Payment in Advance by Wire Transfer
![]()
![]()
![]()
![]()
![]()


More Products From Fully Authorized Partners
Average Time to Ship 1-3 Days, extra ship charges may apply. Please see product page, cart, and checkout for actual ship speed.
Incoterms: CPT (Duty, customs, and applicable VAT/Tax due at time of delivery)
For more information visit Help & Support
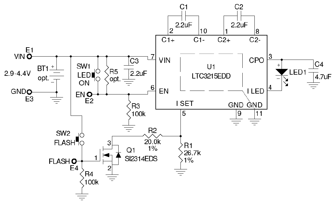
| Manufacturer | Analog Devices Inc. |
|---|---|
| Category | Lighting |
| Sub-Category | LED Drivers - DC In |
| Eval Board Part Number | DC871A-B-ND |
| Eval Board Supplier | Analog Devices Inc. |
| Eval Board |
Board not Stocked
|
| Voltage In |
2.9 ~ 4.4 V
|
| Topology |
Step Up
Switch Cap, Charge Pump |
| Current Out |
350mA Flash, 150mA Torch
|
| Voltage Out (Max) |
5.1 V
|
| Outputs and Type |
1 Non-Isolated
|
| Efficiency @ Conditions |
>80%, 3.9 ~ 4.25V in @ 600 mA
>80%, 3.6 ~ 4.1V in @ 400 mA >80%, 3.15 ~ 3.75V in @ 200 mA |
| Features |
Current Limit (Adj. or Fixed)
Short Circuit Protection Shutdown, Enable, Standby Soft Start |
| Switching Frequency |
900 kHz
|
| Component Count + Extras |
12 + 4
|
| Design Author |
Linear Technology
|
| Application / Target Market |
Cell Phones
Digital Cameras Lighting: LED Commercial Lighting Lighting: LED Home Lighting |
| Main I.C. Base Part |
LTC3215
|
| Date Created By Author | 2004-11 |
| Date Added To Library | 2015-09 |
Co-Browse
By using the Co-Browse feature, you are agreeing to allow a support representative from DigiKey to view your browser remotely. When the Co-Browse window opens, give the session ID that is located in the toolbar to the representative.
DigiKey respects your right to privacy. For more information please see our Privacy Notice and Cookie Notice.
Yes, Continue to Co-BrowseGet fast and accurate answers from DigiKey's Technicians and Experienced Engineers on our TechForum.
Please visit the Help & Support area of our website to find information regarding ordering, shipping, delivery and more.
Registered users can track orders from their account dropdown, or click here. *Order Status may take 12 hours to update after initial order is placed.
Users can begin the returns process by starting with our Returns Page.
Quotes can be created by registered users in myLists.
Visit the Registration Page and enter the required information. You will receive an email confirmation when your registration is complete.
Orders are typically delivered to Bulgaria within 48 hours depending on location.
Free delivery to Bulgaria on orders of $100 USD or more. A delivery charge of $30 USD will be billed on all orders less than $100 USD.
UPS or FedEx freight pre-paid: DDP (Duty and customs paid by DigiKey)
DHL freight pre-paid: CPT (Duty, customs, and VAT due at time of delivery)
Credit account for qualified institutions and businesses
Payment in Advance by Wire Transfer
![]()
![]()
![]()
![]()
![]()


More Products From Fully Authorized Partners
Average Time to Ship 1-3 Days, extra ship charges may apply. Please see product page, cart, and checkout for actual ship speed.
Incoterms: CPT (Duty, customs, and applicable VAT/Tax due at time of delivery)
For more information visit Help & Support
Thank you!
Keep an eye on your inbox for news and updates from DigiKey!
Please enter an email address
Please accept the checkbox