Orders are typically delivered to Bulgaria within 48 hours depending on location.
Free delivery to Bulgaria on orders of 50 EUR or more. A delivery charge of 20 EUR will be billed on all orders less than 50 EUR.
UPS freight pre-paid: DDP (Duty and customs paid by DigiKey)
FedEx or DHL freight pre-paid: CPT (Duty, customs, and VAT due at time of delivery)
Credit account for qualified institutions and businesses
Payment in Advance by Wire Transfer
![]()
![]()
![]()
![]()


More Products From Fully Authorized Partners
Average Time to Ship 1-3 Days, extra ship charges may apply. Please see product page, cart, and checkout for actual ship speed.
Incoterms: CPT (Duty, customs, and applicable VAT/Tax due at time of delivery)
For more information visit Help & Support
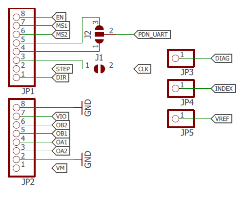
The TMC2208 SILENTSTEPSTICK Stepper Motor Driver is based on the Trinamic TMC2208 motor driver IC. The TMC2208 is one of the most autonomous motor driver IC from Trinamic.
This small and intelligent standalone driver for two-phase stepper motors offers advanced features such while being configured by only a few GPIO pins or by UART interface
Key Features:
Automatic standby current reduction
Automatic stealthChop and spreadCycle switchover depending on velocity
microPlyer - microstep interpolator for increased smoothness of micro-stepping
spreadCycle - highly dynamic motor control chopper
stealthChop2 - faster motor acceleration/deceleration than stealthChop
UART configuration interface (9600…500k Baud)
up to 256 native micro-steps (without interpolation)
| Manufacturer | Analog Devices Inc. |
|---|---|
| Category | Motor Control |
| Eval Board Part Number | 505-TMC2208SILENTSTEPSTICK-ND |
| Eval Board Supplier | Analog Devices Inc./Maxim Integrated |
| Eval Board |
Normally In Stock
|
| Voltage In |
5.5 ~ 36 V
|
| Number of Motors and Type |
1, Stepper Motor, BiPolar
|
| Power / Current Out |
1.2 A
|
| Features |
Microstepping
Open Circuit Protection Over Current Protection Short Circuit Protection Synchronizable Thermal Protection UART Interface |
| Component Count + Extras |
15 + 5
|
| Application / Target Market |
Digital Cameras
Factory Automation Printer, Plotter RF: Home Automation Robotics Security IP Camera Textile Machinery |
| Design Author |
TRINAMIC
|
| Main I.C. Base Part |
TMC2208
|
| Date Created By Author | 2017-12 |
| Date Added To Library | 2018-09 |
Co-Browse
By using the Co-Browse feature, you are agreeing to allow a support representative from DigiKey to view your browser remotely. When the Co-Browse window opens, give the session ID that is located in the toolbar to the representative.
DigiKey respects your right to privacy. For more information please see our Privacy Notice and Cookie Notice.
Yes, Continue to Co-BrowseGet fast and accurate answers from DigiKey's Technicians and Experienced Engineers on our TechForum.
Please visit the Help & Support area of our website to find information regarding ordering, shipping, delivery and more.
Registered users can track orders from their account dropdown, or click here. *Order Status may take 12 hours to update after initial order is placed.
Users can begin the returns process by starting with our Returns Page.
Quotes can be created by registered users in myLists.
Visit the Registration Page and enter the required information. You will receive an email confirmation when your registration is complete.
Orders are typically delivered to Bulgaria within 48 hours depending on location.
Free delivery to Bulgaria on orders of 50 EUR or more. A delivery charge of 20 EUR will be billed on all orders less than 50 EUR.
UPS freight pre-paid: DDP (Duty and customs paid by DigiKey)
FedEx or DHL freight pre-paid: CPT (Duty, customs, and VAT due at time of delivery)
Credit account for qualified institutions and businesses
Payment in Advance by Wire Transfer
![]()
![]()
![]()
![]()


More Products From Fully Authorized Partners
Average Time to Ship 1-3 Days, extra ship charges may apply. Please see product page, cart, and checkout for actual ship speed.
Incoterms: CPT (Duty, customs, and applicable VAT/Tax due at time of delivery)
For more information visit Help & Support
Thank you!
Keep an eye on your inbox for news and updates from DigiKey!
Please enter an email address