TIPD125: DAC Signal Conditioning, 24-Bit SPI in

Summary

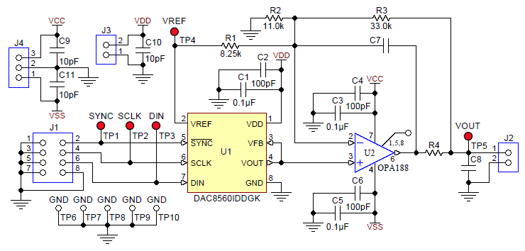
This unipolar to bipolar signal conditioning circuit uses an op amp with negative feedback and three resistors in a modified summing amplifier configuration to generate high-voltage bipolar outputs from a generic single supply unipolar digital-to-analog converter (DAC).

This design will take consideration for generating voltage outputs commonly used in industrial process control applications and for driving reactive loads such as long cables also common in industrial applications. The fundamentals of the design can be extended to condition any unipolar DAC to any bipolar range of operation.

Specifications

Manufacturer Texas Instruments
Category Wired Communication
Sub-Category Interface Solutions
Eval Board Board not Stocked
Purpose DAC Signal Conditioning
Component Count + Extras 17 + 10
Features Power Save Mode
Shutdown, Enable, Standby
SPI Interface
Synchronizable
Voltage Reference
Data Rate (Max) - Not Given
Design Author Texas Instruments
Main I.C. Base Part DAC8560
OPA188
Date Created By Author 2013-06
Date Added To Library 2014-12